Table of Contents

 

 

United States

SECURITIES AND EXCHANGE COMMISSION

Washington, D.C. 20549

 

FORM 10-K

(Mark One)

 

 

 

 

 

ANNUAL REPORT PURSUANT TO SECTION 13 OR 15(D) OF THE SECURITIES EXCHANGE ACT OF 1934

 

FOR THE FISCAL YEAR ENDED December 31, 2019

 

 

 

 

 

 

TRANSITION REPORT PURSUANT TO SECTION 13 OR 15(D) OF THE SECURITIES EXCHANGE ACT OF 1934

 

FOR THE TRANSITION PERIOD OF _________ TO _________.

 

Commission File Number: 001-33905

 

UR-ENERGY INC.

(Exact name of registrant as specified in its charter)

 

 

 

Canada

Not Applicable

State or other jurisdiction of incorporation or organization

(I.R.S. Employer Identification No.)

 

10758 West Centennial Road, Suite 200
Littleton, Colorado 80127
(Address of principal executive offices, including zip code)

 

Registrant’s telephone number, including area code: 720-981-4588

 

Securities registered pursuant to Section 12(b) of the Act:

 

 

 

 

Title of each class

Trading Symbol

Name of each exchange on which registered

Common Shares, no par value

URG (NYSE American); URE (TSX)

NYSE American; TSX

 

Securities registered pursuant to Section 12(g) of the Act: None

 

Indicate by check mark if the registrant is a well-known seasoned issuer, as defined in Rule 405 of the Securities Act

Yes ☐   No ☑

 

Indicate by check mark if the registrant is not required to file reports pursuant to Section 13 or 15(d) of the Exchange Act.  

Yes ☐   No ☑

 

Indicate by check mark whether the registrant (1) has filed all reports required to be filed by Section 13 or 15(d) of the Securities Exchange Act of 1934 during the preceding 12 months (or for such shorter period that the registrant was required to file such reports), and (2) has been subject to such filing requirements for the past 90 days.

Yes ☑   No ☐

 

Indicate by check mark whether the registrant has submitted electronically every Interactive Data File required to be submitted pursuant to Rule 405 of Regulation S-T (§232.405 of this chapter) during the preceding 12 months (or for such shorter period that the registrant was required to submit such files).

Yes ☑   No ☐

 

Indicate by check mark whether the registrant is a large accelerated filer, an accelerated filer, a non-accelerated filer, a smaller reporting company, or an emerging growth company. See the definitions of “large accelerated filer,” “accelerated filer,” “smaller reporting company,” and “emerging growth company” in Rule 12b-2 of the Exchange Act.

 

 

 

 

 

Large accelerated filer 

Accelerated filer ☒

Non-accelerated filer  

Smaller reporting company

 

 

 

Emerging growth company 

 

If an emerging growth company, indicate by check mark if the registrant has elected not to use the extended transition period for complying with any new or revised financial accounting standards provided pursuant to Section 13(a) of the Exchange Act. ☒

 

Indicate by check mark whether the registrant is a shell company (as defined in Rule 12b-2 of the Exchange Act).

Yes ☐   No ☑

 

As of February 26, 2020,  there were 160,478,059 shares of the registrant’s no par value Common Shares (“Common Shares”), the registrant’s only outstanding class of voting securities, outstanding. As of June 30, 2019, the aggregate market value of the registrant’s voting Common Shares held by non-affiliates of the registrant was approximately $145.5 million based upon the closing sale price of the Common Shares as reported by the NYSE American. For the purpose of this calculation, the registrant has assumed that its affiliates as of June 30, 2019, included all directors and officers who collectively held approximately five million of its outstanding Common Shares. 

 

DOCUMENTS INCORPORATED BY REFERENCE

 

Certain information required for Items 10, 11, 12, 13 and 14 of Part III of this Annual Report on Form 10-K is incorporated by reference to the registrant’s definitive proxy statement for the 2020 Annual Meeting of Shareholders.

 

 

 

 

1

Table of Contents

UR-ENERGY INC.

 

ANNUAL REPORT ON FORM 10-K

 

TABLE OF CONTENTS

 

 

 

 

 

 

Page

 

PART I

 

 

 

 

Items 1 and 2. 

Business and Properties

9

Item 1A. 

Risk Factors

29

Item 1B. 

Unresolved Staff Comments

39

Item 3. 

Legal Proceedings

39

Item 4. 

Mine Safety Disclosure

39

 

 

 

 

PART II

 

 

 

 

Item 5. 

Market for Registrant’s Common Equity, Related Stockholder Matters and Issuer Purchases of Equity Securities

40

Item 6. 

Selected Financial Data

42

Item 7. 

Management’s Discussion and Analysis of Financial Condition and Results of Operations

44

Item 7A. 

Quantitative and Qualitative Disclosures about Market Risk

63

Item 8. 

Financial Statements and Supplementary Data

66

Item 9. 

Changes in and Disagreements with Accountants on Accounting and Financial Disclosure

66

Item 9A. 

Controls and Procedures

66

Item 9B. 

Other Information

67

 

 

 

 

PART III

 

 

 

 

Item 10. 

Directors, Executive Officers and Corporate Governance

68

Item 11. 

Executive Compensation

68

Item 12. 

Security Ownership of Certain Beneficial Owners and Management and Related Stockholder Matters

68

Item 13. 

Certain Relationships and Related Transactions, and Director Independence

68

Item 14. 

Principal Accounting Fees and Services

68

 

 

 

 

PART IV

 

 

 

 

Item 15. 

Exhibits, Financial Statement Schedules

69

 

Signatures

72

 

 

2

Table of Contents

When we use the terms “Ur-Energy,” “we,” “us,” “our,” or the “Company,” we are referring to Ur-Energy Inc. and its subsidiaries, unless the context otherwise requires. We have included technical terms important to an understanding of our business under “Glossary of Common Terms” at the end of this section. Throughout this document we make statements that are classified as “forward-looking.” Please refer to the “Cautionary Statement Regarding Forward-Looking Statements” section of this document for an explanation of these types of assertions.

 

Cautionary Statement Regarding Forward-Looking Information

 

This annual report on Form 10-K contains "forward-looking statements" within the meaning of applicable United States and Canadian securities laws, and these forward-looking statements can be identified by the use of words such as "expect," "anticipate," "estimate," "believe," "may," "potential," "intends," "plans" and other similar expressions or statements that an action, event or result "may," "could" or "should" be taken, occur or be achieved, or the negative thereof or other similar statements. These statements are only predictions and involve known and unknown risks, uncertainties and other factors which may cause our actual results, performance or achievements, or industry results, to be materially different from any future results, performance, or achievements expressed or implied by these forward-looking statements. Such statements include, but are not limited to: (i) the ability to maintain controlled-level operations at Lost Creek, the timing to determine future development and construction priorities, and the ability to readily and cost-effectively ramp-up production operations when market and other conditions warrant; (ii) the continuing technical and economic viability of Lost Creek; (iii) the timing and outcome of permitting and regulatory approvals of the amendments to the Lost Creek permits and licenses; (iv) the ability to complete additional favorable uranium sales agreements including spot sales when warranted and production inventory is available; (v) the production rates and life of the Lost Creek Project and subsequent development of and production from adjoining projects within the Lost Creek Property, including plans at LC East; (vi) the potential of exploration targets throughout the Lost Creek Property (including the ability to expand resources); (vii) the potential of our other exploration and development projects, including Shirley Basin, the projects in the Great Divide Basin and the Excel project (viii) the technical and economic viability of Shirley Basin; (ix) the timing and outcome of applications for regulatory approval to build and operate an in situ recovery mine at Shirley Basin; (x) the outcome of our production projections; (xi)  current market conditions including without limitation supply and demand projections; (xii) the outcome of the report and recommendations from the U.S. Nuclear Fuel Working Group, including the timeline and scope of proposed remedies, including the budget appropriations process related to the establishment of the national uranium reserve. These other factors include, among others, the following: future estimates for production, development and production operations, capital expenditures, operating costs, mineral resources, recovery rates, grades and market prices; business strategies and measures to implement such strategies; competitive strengths; estimates of goals for expansion and growth of the business and operations; plans and references to our future successes; our history of operating losses and uncertainty of future profitability; status as an exploration stage company; the lack of mineral reserves; risks associated with obtaining permits and other authorizations in the U.S.; risks associated with current variable economic conditions; our ability to service our debt and maintain compliance with all restrictive covenants related to the debt facility and security documents; the possible impact of future financings; the hazards associated with mining production; compliance with environmental laws and regulations; uncertainty regarding the pricing and collection of accounts; the possibility for adverse results in potential litigation; uncertainties associated with changes in government policy and regulation; uncertainties associated with a Canada Revenue Agency or U.S. Internal Revenue Service audit of any of our cross border transactions; adverse changes in general business conditions in any of the countries in which we do business; changes in size and structure; the effectiveness of management and our strategic relationships; ability to attract and retain key personnel; uncertainties regarding the need for additional capital; uncertainty regarding the fluctuations of quarterly results; foreign currency exchange risks; ability to enforce civil liabilities under U.S. securities laws outside the United States; ability to

3

Table of Contents

maintain our listing on the NYSE American LLC (“NYSE American”) and Toronto Stock Exchange (“TSX”); risks associated with the expected classification as a "passive foreign investment company" under the applicable provisions of the U.S. Internal Revenue Code of 1986, as amended; risks associated with our investments and other risks and uncertainties described under the heading “Risk Factors” of this annual report.

 

Cautionary Note to U.S. Investors Concerning Disclosure of Mineral Resources

 

Unless otherwise indicated, all resource estimates included in this annual report on Form 10-K have been prepared in accordance with Canadian National Instrument 43-101 Standards of Disclosure for Mineral Projects (“NI 43-101”) and the Canadian Institute of Mining, Metallurgy and Petroleum Definition Standards for Mineral Resources and Mineral Reserves (“CIM Definition Standards”). NI 43-101 is a rule developed by the Canadian Securities Administrators which establishes standards for all public disclosure an issuer makes of scientific and technical information concerning mineral projects. NI 43-101 permits the disclosure of an historical estimate made prior to the adoption of NI 43-101 that does not comply with NI 43-101 to be disclosed using the historical terminology if the disclosure: (a) identifies the source and date of the historical estimate; (b) comments on the relevance and reliability of the historical estimate; (c) to the extent known, provides the key assumptions, parameters and methods used to prepare the historical estimate; (d) states whether the historical estimate uses categories other than those prescribed by NI 43-101; and (e) includes any more recent estimates or data available. 

 

Canadian standards, including NI 43-101, differ significantly from the requirements of the U.S. Securities and Exchange Commission (“SEC”), and resource information contained in this Form 10-K may not be comparable to similar information disclosed by U.S. companies. In particular, the term “resource” does not equate to the term “‘reserves.” Under SEC Industry Guide 7, mineralization may not be classified as a “reserve” unless the determination has been made that the mineralization could be economically and legally produced or extracted at the time the reserve determination is made. SEC Industry Guide 7 does not define and the SEC’s disclosure standards normally do not permit the inclusion of information concerning “measured mineral resources,” “indicated mineral resources” or “inferred mineral resources” or other descriptions of the amount of mineralization in mineral deposits that do not constitute “reserves” by U.S. standards in documents filed with the SEC. U.S. investors should also understand that “inferred mineral resources” have a great amount of uncertainty as to their existence and great uncertainty as to their economic and legal feasibility. It cannot be assumed that all or any part of an “inferred mineral resource” will ever be upgraded to a higher category. Under Canadian rules, estimated “inferred mineral resources” may not form the basis of feasibility or pre-feasibility studies except in rare cases. Investors are cautioned not to assume that all or any part of an “inferred mineral resource” exists or is economically or legally mineable. Disclosure of “contained ounces” in a resource is permitted disclosure under Canadian regulations; however, the SEC normally only permits issuers to report mineralization that does not constitute “reserves” by SEC standards as in-place tonnage and grade without reference to unit measures. Accordingly, information concerning mineral deposits set forth herein may not be comparable to information made public by companies that report in accordance with U.S. standards.

 

NI 43-101 Review of Technical Information: Michael Mellin, Ur-Energy / Lost Creek Mine Geologist, P.Geo. and Qualified Person as defined by NI 43-101, reviewed and approved the technical information contained in this Form 10-K.

 

4

Table of Contents

Glossary of Common Terms and Abbreviations

 

 

 

Mineral Resource 

is a concentration or occurrence of solid material of economic interest in or on the Earth’s crust in such form, grade or quality and quantity that there are reasonable prospects for eventual economic extraction. The location, quantity, grade or quality, continuity and other geological characteristics of a Mineral Resource are known, estimated or interpreted from specific geological evidence and knowledge, including sampling. CIM Definition Standards; NI 43-101, Section 1.1.

 

 

Inferred Mineral Resource

is that part of a Mineral Resource for which quantity and grade or quality are estimated on the basis of limited geological evidence and sampling. Geologic evidence is sufficient to imply but not verify geological and grade or quality continuity. An Inferred Mineral Resource has a lower level of confidence than that applying to an Indicated Mineral Resource and must not be converted to a Mineral Reserve. It is reasonably expected that the majority of Inferred Mineral Resources could be upgraded to Indicated Mineral Resources with continued exploration.  CIM Definition Standards; NI 43-101, Section 1.1.

 

 

Indicated Mineral Resource

is that part of a Mineral Resource for which quantity, grade or quality, densities, shape and physical characteristics are estimated with sufficient confidence to allow the application of Modifying Factors in sufficient detail to support mine planning and evaluation of the economic viability of the deposit. Geological evidence is derived from adequately detailed and reliable exploration, sampling and testing and is sufficient to assume geological and grade or quality continuity between points of observation. An Indicated Mineral Resource has a lower level of confidence than that applying to a Measured Mineral Resource and may only be converted to a Probable Mineral Reserve. CIM Definition Standards; NI 43-101, Section 1.1.

 

 

Measured Mineral Resource

is that part of a Mineral Resource for which quantity, grade or quality, densities, shape, and physical characteristics are estimated with confidence sufficient to allow the application of Modifying Factors to support detailed mine planning and final evaluation of the economic viability of the deposit. Geological evidence is derived from detailed and reliable exploration, sampling and testing and is sufficient to confirm geological and grade or quality continuity between points of observation. A Measured Mineral Resource has a higher level of confidence than that applying to either an Indicated Mineral Resource or an Inferred Mineral Resource. It may be converted to a Proven Mineral Reserve or to a Probable Mineral Reserve. CIM Definition Standards; NI 43‑101, Section 1.1.

 

 

Cut-off or cut-off grade

when determining economically viable mineral resources, the lowest grade of mineralized material that can be mined

 

 

Formation

a distinct layer of sedimentary or volcanic rock of similar composition

 

 

Grade

Quantity or percentage of metal per unit weight of host rock

 

 

Host Rock

the rock containing a mineral or an ore body

 

 

Modifying Factors

are considerations used to convert Mineral Resources to Mineral Reserves. These include, but are not restricted to, mining, processing, metallurgical, infrastructure, economic, marketing, legal, environmental, social and governmental factors. CIM Definition Standards

5

Table of Contents

 

 

Lithology

is a description of a rock; generally, its physical nature. The description would address such things as grain size, texture, rounding, and even chemical composition. A lithologic description would be: coarse grained well-rounded quartz sandstone with 10% pink feldspar and 1% muscovite.

 

 

Mineral

a naturally formed chemical element or compound having a definite chemical composition and, usually, a characteristic crystal form.

 

 

Mineralization

a natural occurrence, in rocks or soil, of one or more metal yielding minerals

 

 

Outcrop

is that part of a geologic formation or structure that appears at the surface of the Earth.

 

 

PFN 

is a modern geologic logging method known as Prompt Fission Neutron. PFN is considered a direct measurement of true uranium concentration (% U) and is used to verify the grades of mineral intercepts previously reported by gamma logging. PFN logging is accomplished by a down-hole probe in much the same manner as gamma logs, however, only the mineralized interval plus a buffer interval above and below are logged.

 

 

Preliminary Economic

Assessment (or PEA)

A Preliminary Economic Assessment performed under NI 43-101. A Preliminary Economic Assessment is a study, other than a prefeasibility study or feasibility study, which includes an economic analysis of the potential viability of mineral resources.

 

 

Reclamation

is the process by which lands disturbed as a result of mineral extraction activities are modified to support beneficial land use. Reclamation activity may include the removal of buildings, equipment, machinery, and other physical remnants of mining activities, closure of tailings storage facilities, leach pads, and other features, and contouring, covering and re-vegetation of waste rock, and other disturbed areas.

 

 

Uranium

a heavy, naturally radioactive, metallic element of atomic number 92. Uranium in its pure form is a heavy metal. Its two principal isotopes are U-238 and U-235, of which U-235 is the necessary component for the nuclear fuel cycle. However, “uranium” used in this Annual Report refers to triuranium octoxide, also called “U3O8” and is produced from uranium deposits. It is the most actively traded uranium-related commodity.  Our operations produce and ship “yellowcake” which typically contains 70% to 90% U3O8 by weight.

 

 

Uranium concentrate

a yellowish to yellow-brownish powder obtained from the chemical processing of uranium-bearing material. Uranium concentrate typically contains 70% to 90% U3O8 by weight. Uranium concentrate is also referred to as “yellowcake.”

 

 

U3O8

a standard chemical formula commonly used to express the natural form of uranium mineralization.  U represents uranium and O represents oxygen.  U3O8 is contained in “yellowcake” or “uranium concentrate” accounting for 70% to 90% by weight.

 

6

Table of Contents

Abbreviations:

 

 

BLM

U.S. Bureau of Land Management

CERCLA

Comprehensive Environmental Response and Liability Act

CIM

Canadian Institute of Mining, Metallurgy and Petroleum

DDW

Deep Disposal Well

DEIS

Draft Environmental Impact Statement

DOC

U.S. Department of Commerce

DOD

U.S. Department of Defense

eU3O8

Equivalent U3O8 as measured by a calibrated gamma instrument

EMT

East Mineral Trend, located within our LC East Project (Great Divide Basin, Wyoming)

EPA

U.S. Environmental Protection Agency

FEIS

Final Environmental Impact Statement

GDB

Great Divide Basin, Wyoming

GPM

Gallons per minute

GT

Grade x Thickness product (% ft.) of a mineral intercept (expressed without units)

HH

Header house

IX

Ion Exchange

ISR

In Situ Recovery (literally, ‘in place’ recovery) (also known as in situ leach or ISL)

LT

Long-term (as relates to long-term pricing in the uranium market)

MMT

Main Mineral Trend, located within our Lost Creek Project (Great Divide Basin, Wyoming)

MU

Mine Unit (also referred to as wellfield)

NEPA

U.S. National Environmental Policy Act

NI 43-101

Canadian National Instrument 43-101 (Standards of Disclosure for Mineral Properties)

NRC

U.S. Nuclear Regulatory Commission

PEA

Preliminary Economic Assessment

PPM

Parts per million

RCRA

Resource Conservation and Recovery Act

SEC

U.S. Securities Exchange Commission

UIC

Underground Injection Control (pursuant to U.S. Environmental Protection Agency regulations)

U3O8

A standard chemical formula commonly used to express the natural form of uranium mineralization.  U represents uranium and O represents oxygen.

URP

Wyoming Uranium Recovery Program - WDEQ program name for Agreement State Program approved and effective September 30, 2018

USFWS

U.S. Fish and Wildlife Service

WDEQ

Wyoming Department of Environmental Quality (and its various divisions, LQD/Land Quality Division, WQD/Water Quality Division; AQD/Air Quality Division; and SHWD/Solid and Hazardous Waste Division)

WEQC

Wyoming Environmental Quality Council

WGFD

Wyoming Game and Fish Department

 

7

Table of Contents

Metric/Imperial Conversion Table

 

The imperial equivalents of the metric units of measurement used in this annual report are as follows:

 

 

 

 

 

Imperial Measure

Metric Unit

 Metric Unit

Imperial Measure

2.4711 acres

1 hectare

0.4047 hectares

1 acre

2.2046 pounds

1 kilogram

0.4536 kilograms

1 pound

0.6214 miles

1 kilometer

1.6093 kilometers

1 mile

3.2808 feet

1 meter

0.3048 meters

1 foot

1.1023 short tons

1 tonne

0.9072 tonnes

1 short ton

0.2642 gallons

1 litre

3.785 litres

1 gallon

 

Reporting Currency

 

All amounts in this report are expressed in United States (U.S.) dollars, unless otherwise indicated. The Financial Statements are presented in accordance with accounting principles generally accepted in the U.S.

8

Table of Contents

 

 

PART  I

 

Items 1 and 2.  BUSINESS AND PROPERTIES

 

Overview and Corporate Structure

 

Incorporated on March 22, 2004, Ur-Energy is an exploration stage mining company, as that term is defined in Securities and Exchange Commission (“SEC”) Industry Guide 7.  We are engaged in uranium mining, recovery and processing activities, including the acquisition, exploration, development and operation of uranium mineral properties in the U.S. Through our Wyoming operating subsidiary, Lost Creek ISR, LLC, we began operation of our first in situ recovery uranium mine at our Lost Creek Project in 2013. Ur-Energy is a corporation continued under the Canada Business Corporations Act on August 8, 2006. Our Common Shares are listed on the TSX under the symbol “URE” and on the NYSE American under the symbol “URG.”

 

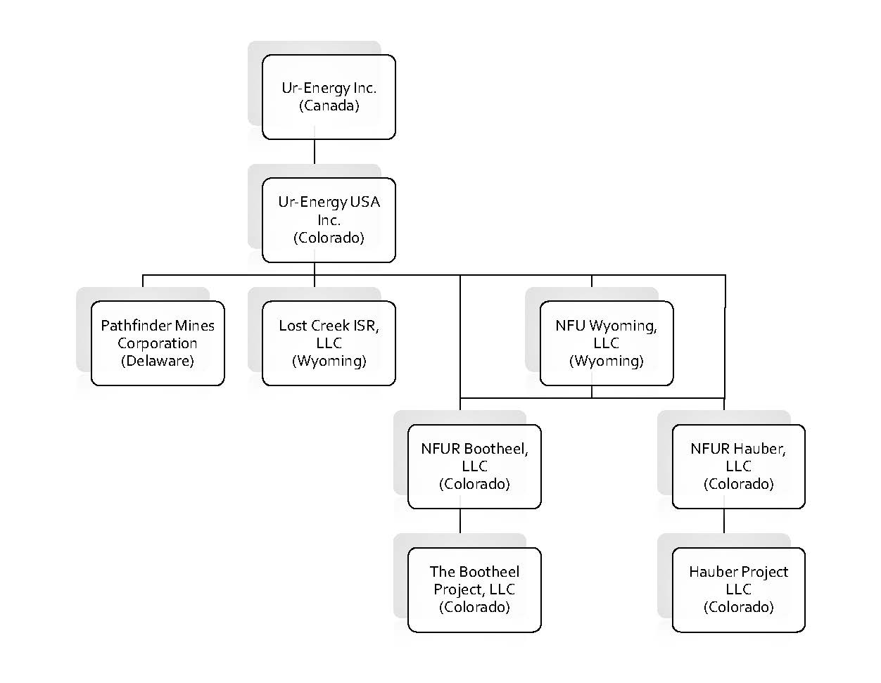
Ur-Energy has one direct wholly-owned subsidiary: Ur-Energy USA Inc. (“Ur-Energy USA”), a company incorporated under the laws of the State of Colorado. It has offices in Colorado and Wyoming and has employees in both states, in addition to having one employee based in Arizona.

 

Ur-Energy USA has three wholly-owned subsidiaries: NFU Wyoming, LLC (“NFU Wyoming”), a limited liability company formed under the laws of the State of Wyoming to facilitate acquisition of certain property and assets and, currently, to act as our land holding and exploration entity; Lost Creek ISR, LLC, a limited liability company formed under the laws of the State of Wyoming to hold and operate our Lost Creek Project and certain other of our Lost Creek properties and assets; and Pathfinder Mines Corporation (“Pathfinder”), a company incorporated under the laws of the State of Delaware, which holds, among other assets, the Shirley Basin and Lucky Mc properties in Wyoming. Lost Creek ISR, LLC employs personnel at the Lost Creek Project.

 

Ur-Energy USA has two jointly-held subsidiaries with NFU Wyoming: NFUR Bootheel, LLC (“NFUR Bootheel”), a limited liability company formed under the laws of the State of Colorado to facilitate participation in a venture project at our Bootheel project; and NFUR Hauber, LLC (“NFUR Hauber”), a limited liability company formed under the laws of the State of Colorado to facilitate participation in a venture project at our Hauber project.

 

NFUR Hauber has one wholly-owned subsidiary: Hauber Project LLC, a limited liability company formed under the laws of the State of Colorado to hold our Hauber property. NFUR Hauber is the sole member and manager of Hauber Project LLC.

 

NFUR Bootheel has one wholly-owned subsidiary: The Bootheel Project, LLC, a limited liability company formed under the laws of the State of Colorado to hold the Bootheel property (and, formerly, the Buck Point property).  Following the resignation of the manager/majority member, Crosshair Exploration, NFUR Bootheel is now the sole member and manager of The Bootheel Project, LLC.

 

9

Table of Contents

Currently, and at December 31, 2019, our principal direct and indirect subsidiaries, and affiliated entities, and the jurisdictions in which they were incorporated or organized, are as follows:

 

Picture 6

 

 

 

We are engaged in uranium mining, recovery and processing operations, in addition to the exploration and development of uranium mineral properties. Our wholly-owned Lost Creek Project in Sweetwater County, Wyoming is our flagship property. The project has been fully permitted and licensed since October 2012. We received operational approval from the U.S. Nuclear Regulatory Commission (“NRC”) and started production operation activities in August 2013. Our first sales of production from Lost Creek were made in December 2013.

 

As has been true since we commenced operations and sales, we currently have term uranium sales agreements in place with U.S. utilities for the sale of Lost Creek production or other yellowcake product at contracted pricing. We are contractually committed to sell 200,000 pounds of Uranium Oxide (“U3O8”) during 2020, at an average price of approximately $42 per pound. During 2019, we worked with our customers to establish a delivery schedule for these commitments which are scheduled for H1 2020. We have taken advantage of the low prices in recent years to enter into purchase agreements for delivery into our contractual commitments and have again in 2020 secured such purchase agreements for the 200,000 pounds of U3O8. The average cost of the purchases is $26 per pound. We have already delivered a portion of those 2020 contractual commitments (33,000 pounds). Our other 2020 deliveries are scheduled in early Q2.

 

Our other material asset, Shirley Basin, is one of the assets we acquired as a part of the Pathfinder transaction in 2013. We also acquired all the historic geologic and engineering data for the project. During 2014, we completed a drill program of a limited number of confirmatory holes to complete an NI 43‑101 mineral resource

10

Table of Contents

estimate which was released in August 2014; subsequently, an NI 43‑101 Preliminary Economic Assessment for Shirley Basin was completed in January 2015. Baseline studies necessary for the permitting and licensing of the project commenced in 2014 and were completed in 2015. In December 2015, our application for a permit to mine was submitted to the State of Wyoming Department of Environmental Quality (“WDEQ”). WDEQ continues with its technical review of our application for a permit to mine at Shirley Basin. Our application for a source material license for Shirley Basin is proceeding through its review with the State of Wyoming Uranium Recovery Program (“URP”). We anticipate the state processes to be complete, with necessary permits and authorizations received, in 2020.  The BLM initiated its review of the Plan of Operations in 2019 and we expect that process to also be complete in 2020. Work is well underway on initial engineering evaluations, designs and studies.

 

We utilize in situ recovery (“ISR”) of the uranium at Lost Creek and will do so at other projects where this is possible. The ISR technique is employed in uranium extraction because it allows for a lower cost and effective recovery of roll front mineralization. The in situ technique does not require the installation of tailings facilities or significant surface disturbance. This mining method utilizes injection wells to introduce a mining solution, called lixiviant, into the mineralized zone. The lixiviant is made of natural groundwater fortified with oxygen as an oxidizer, sodium bicarbonate as a complexing agent, and carbon dioxide for pH control. The complexing agent bonds with the uranium to form uranyl carbonate, which is highly soluble. The dissolved uranyl carbonate is then recovered through a series of production wells and piped to a processing plant where the uranyl carbonate is removed from the solution using Ion Exchange (“IX”) and captured on resin contained within the IX columns. The groundwater is re-fortified with the oxidizer and complexing agent and sent back to the wellfield to recover additional uranium. A low-volume bleed is permanently removed from the lixiviant flow. A reverse osmosis (“RO”) process is available to minimize the wastewater stream generated. Brine from the RO process, if used, and bleed are disposed of by means of injection into deep disposal wells. Each wellfield is made up of dozens of injection and production wells installed in patterns to optimize the areal sweep of fluid through the uranium deposit.

 

Our Lost Creek processing facility includes all circuits for the capture, concentration, drying and packaging of uranium yellowcake for delivery into sales. Our processing facility, in addition to the IX circuit, includes dual processing trains with separate elution, precipitation, filter press and drying circuits (this is in contrast to certain other uranium in situ recovery facilities which operate as a capture plant only, and rely on agreements with other producers for the finishing, drying and packaging of their yellowcake end-product). Additionally, a restoration circuit including an RO unit was installed during initial construction to complete groundwater restoration once mining is complete.

 

The elution circuit (the first step after ion exchange) is utilized to transfer the uranium from the IX resin and concentrate it to the point where it is ready for the next phase of processing. The resulting rich eluate is an aqueous solution containing uranyl carbonate, salt and sodium carbonate and/or sodium bicarbonate. The precipitation circuit follows the elution circuit and removes the carbonate from the concentrated uranium solution and combines the uranium with peroxide to create a yellowcake crystal slurry. Filtration and washing is the next step, in which the slurry is loaded into a filter press where excess contaminants such as chloride are removed and a large portion of the water is removed. The final stage occurs when the dewatered slurry is moved to a yellowcake dryer, which will further reduce the moisture content, yielding the final dried, free-flowing, product. Refined, salable yellowcake is packaged in 55-gallon steel drums. 

 

The restoration circuit may be utilized in the production as well as the post-mining phases of the operation. The RO is initially being utilized as a part of our Class V recycling circuit to minimize the wastewater stream generated during production. Once production is complete, the groundwater must be restored to its pre-mining class of use by removing a small portion of the groundwater and disposing of it (commonly known as sweep).

11

Table of Contents

Following sweep, the groundwater is treated utilizing RO and re-injecting the clean water. Finally, the groundwater is homogenized and sampled to ensure the cleanup is complete, thus ending the mining process.

 

Our Lost Creek processing facility was constructed during 2012 – 2013, with production operations commencing in August 2013. Our first sales were made in December 2013. Nameplate design and NRC-licensed capacity of our Lost Creek processing plant is two million pounds per year, of which approximately one million pounds per year may be produced from our wellfields. The Lost Creek plant and the allocation of resources to mine units and resource areas were designed to generate approximately one million pounds of production per year at certain flow rates and uranium concentrations subject to regulatory and license conditions. Production of dried yellowcake was 50,794 pounds U3O8 and 286,358 pounds U3O8 in 2019 and 2018, respectively. The excess capacity in the design of the processing circuits of the plant is intended, first, to facilitate routine (and, non-routine) maintenance on any particular circuit without hindering production operational schedules. The capacity was also designed to permit us to process uranium from other of our mineral projects in proximity to Lost Creek if circumstances warrant in the future (e.g., Shirley Basin Project), or, alternatively to be able to contract to toll mill/process product from other in situ uranium mine sites in the region. This design would permit us to conduct either of these activities while Lost Creek is producing and processing uranium and/or in years following Lost Creek production from wellfields during final restoration activities.

 

Our Lost Creek processing facility includes all circuits for the production, drying and packaging of uranium yellowcake for delivery into sales. As contemplated in the Preliminary Economic Assessment of Shirley Basin, we expect that the Lost Creek processing facility may be utilized for the drying and packaging of uranium from Shirley Basin, for which we currently anticipate the need only for a satellite plant. However, the Shirley Basin permit application contemplates the construction of a full processing facility, providing greater construction and operating flexibility as may be dictated by market conditions.

 

Our Mineral Properties

 

Our current land portfolio in Wyoming includes 12 projects. Ten of these projects are in the Great Divide Basin, Wyoming, including our flagship project, Lost Creek Project, which began production operations in August 2013. Currently we control 1,900 unpatented mining claims and three State of Wyoming mineral leases for a total of more than 37,500 acres (~15,500 hectares) in the area of the Lost Creek Property, including the Lost Creek permit area (the “Lost Creek Project” or “Lost Creek”) and certain adjoining properties which we refer to as LC East, LC West, LC North, LC South and EN project areas (collectively, with the Lost Creek Project, the “Lost Creek Property”). Five of the projects at the Lost Creek Property contain NI 43‑101 compliant mineral resources: Lost Creek, LC East, LC West, LC South and LC North.  See Resource  Summary  below in Updated

12

Table of Contents

Preliminary Economic Assessment for Lost Creek Property. Below is a map showing our Wyoming projects and the geologic basins in which they are located.

 

Picture 2

Our Wyoming properties together total approximately 48,000 acres (approximately 19,425 hectares) and include two properties, Shirley Basin and Lucky Mc, obtained through our 2013 acquisition of Pathfinder Mines Corporation. That acquisition also included a significant exploration and development database compiled by Pathfinder over several decades, which provided the initial lead from which we acquired a gold exploration project in west-central Nevada (the “Excel Project”) in 2017. That project comprises 102 federal lode mining claims for a property position of approximately 2,100 acres (approximately 850 hectares). The Excel Project is located within the Excelsior Mountains, in proximity to the Camp Douglas and Candelaria Mining Districts.

 

 

13

Table of Contents

Operating Properties

 

Lost Creek Project – Great Divide Basin, Wyoming

 

The Lost Creek Project area was acquired in 2005, and is located in the Great Divide Basin, Wyoming. The Main Mineral Trend of the Lost Creek uranium deposit (the “MMT”) is located within the Lost Creek Project. The permit area of the Lost Creek Project covers 4,254 acres (1,722 hectares), comprising 201 lode mining claims and one State of Wyoming mineral lease section. Regional access relies almost exclusively on existing public roads and highways. The local and regional transportation network consists of primary, secondary, local and unimproved roads. Direct access to Lost Creek is mainly on two crown-and-ditched gravel paved access roads to the processing plant. One road enters from the west from Sweetwater County Road 23N (Wamsutter-Crooks Gap Road); the other enters from the east off of U.S. Bureau of Land Management (“BLM”) Sooner Road. On a wider basis, from population centers, the Property area is served by an Interstate Highway (Interstate 80), a US Highway (US 287), Wyoming state routes (SR 220 and 73 to Bairoil), local county roads, and BLM roads. The Lost Creek Property is located as shown here:

Picture 3

The basic infrastructure (power, water, and transportation) necessary to support our ISR operation is located within reasonable proximity. Generally, the proximity of Lost Creek to paved roads is beneficial with respect to transportation of equipment, supplies, personnel and product to and from the property. Existing regional overhead electrical service is aligned in a north-to-south direction along the western boundary of the Lost Creek Project. An overhead power line, approximately two miles in length, was constructed to bring power from the

14

Table of Contents

existing Pacific Power line to the Lost Creek plant. Power drops have been made to the property and distributed to the plant, offices, wellfields, and other facilities. Additional power drops will be installed as we expand the wellfield operations.

 

There are no royalties at the Lost Creek Project, except for the royalty on the State of Wyoming section mineral lease as provided by law. Currently, there is only limited production planned from the State lease section. There is a production royalty of one percent on certain claims of the LC East Project, and other royalties on other claims within the other adjoining projects (LC South and EN projects) as well as the other State sections on which we maintain mineral leases (LC West and EN projects).

 

Production Operations

 

Following receipt of the final regulatory authorization in October 2012, we commenced construction at Lost Creek. Construction included the plant facility and office building, installation of all process equipment, installation of two access roads, additional power lines and drop lines, deep disposal wells, construction of two holding ponds, warehouse building, and drill shed building.  In August 2013 we were given operational approval by the NRC and commenced production operation activities. See also discussion of the operational methods used at Lost Creek, above, under heading “Business and Properties.”

 

For the Lost Creek PEA, in order to accurately reflect existing resources, all resources produced through September 30, 2015 (1,358,407 pounds) were subtracted from total Measured Resources from the HJ Horizon in Mine Unit 1 (“MU1”). All the wells to support the originally-planned 13 header houses (“HHs”) have been completed. HHs 1-1 through 1-11 were operational as of the effective date of the Lost Creek PEA, October 15, 2015. Subsequently, the last two of the originally-planned header houses in MU1 were brought online (HH 1-12 (November 2016) and HH 1-13 (May 2017)).

 

All monitor ring wells in Mine Unit 2 (“MU2”) have been installed, pump-tested and approved for operational use. As of October 15, 2015, the effective date for the Lost Creek PEA, 138 pattern wells were piloted within HHs 2-1, 2-2 and 2-3. In a limited development program in 2018, the wells previously piloted were completed for use as well as construction of HHs 2-2 and 2-3.  HH 2-2 was brought into operation in August 2017, HH 2-3 started in January 2018 and HH 2-1 was brought online in May 2018. No further development work has been conducted at Lost Creek, since HH 2-1 came online.

 

During 2019, with production controlled at lower levels, 47,957 pounds of U3O8 were captured within the Lost Creek plant; 50,794 pounds U3O8  were packaged in drums; and 58,353 pounds U3O8  of drummed inventory were shipped from the Lost Creek processing plant to the converter. After more than six years of operations, the 2019 average plant head grade was 13 ppm.  Lower grades are typical as a mine and its wellfields mature and older operating patterns remain in the flow regime.

 

From production, Lost Creek sold 213,750 pounds U3O8  during calendar 2019. Overall, we sold 665,000 pounds of yellowcake into contractual commitments in 2019 at an average price of $48.50 per pound. At December 31, 2019, inventory at the conversion facility was approximately 268,803 pounds U3O8.

 

2016 Preliminary Economic Assessment for Lost Creek Property

 

In 2016, we issued an updated Preliminary Economic Assessment for the Lost Creek Property Sweetwater County Wyoming, as amended (February 8, 2016 (TREC, Inc.)) (the “Lost Creek PEA”). The Lost Creek PEA was prepared for the Company and its subsidiary, Lost Creek ISR, LLC, by Douglass H. Graves, P.E., TREC, Inc. (“TREC”) and James A. Bonner, P.Geo., in accordance with NI 43-101.

15

Table of Contents

 

According to the Lost Creek PEA, the mineral resources at the Lost Creek Property at the date of the report were as follows:

 

Lost Creek Property - Resource Summary

 

 

 

 

 

 

 

 

 

 

 

 

 

 

MEASURED

  

INDICATED

  

INFERRED

PROJECT

AVG GRADE

SHORT TONS

POUNDS

 

AVG GRADE

SHORT TONS

POUNDS

 

AVG GRADE

SHORT TONS

POUNDS

 

% eU3O8

(X 1000)

(X 1000)

 

% eU3O8

(X 1000)

(X 1000)

 

% eU3O8

(X 1000)

(X 1000)

LOST CREEK

0.048

8,339

7,937

 

0.046

3,831

3,491

 

0.046

3,116

2,844

MU1 production through 9/30/15

(0.048)

(1,415)

(1,358)

 

 

 

 

 

 

 

 

LC EAST

0.052

1,392

1,449

 

0.041

1,891

1,567

 

0.042

2,954

2,484

LC NORTH

-----

-----

-----

 

-----

-----

-----

 

0.045

645

581

LC SOUTH

-----

-----

-----

 

0.037

220

165

 

0.039

637

496

LC WEST

-----

-----

-----

 

-----

-----

-----

 

0.109

16

34

EN

-----

-----

-----

 

-----

-----

-----

 

-----

-----

-----

GRAND TOTAL

0.048

8,316

8,028

 

0.044

5,942

5,223

 

0.044

7,368

6,439

 

 

 

 

 

 

 

 

 

 

 

 

 

 

MEASURED + INDICATED =

14,258

13,251

 

 

 

 

 

Notes:

1.

Sum of Measured and Indicated tons and pounds may not add to the reported total due to rounding.

2.

% eU3O8 is a measure of gamma intensity from a decay product of uranium and is not a direct measurement of uranium. Numerous comparisons of eU3O8 and chemical assays of Lost Creek rock samples, as well as PFN logging, indicate that eU3O8 is a reasonable indicator of the chemical concentration of uranium.

3.

Table shows resources based on grade cutoff of 0.02 % eU3O8  and a grade x thickness cutoff of 0.20 GT.

4.

Measured, Indicated, and Inferred Mineral Resources as defined in Section 1.2 of NI 43-101 (the CIM Definition Standards (CIM Council, 2015)).

5.

Resources are reported through October 15, 2015.

6.

All reported resources occur below the static water table.

7.

1,358,407 lbs. of uranium have been produced from the HJ Horizon in MU1 (Lost Creek Project) as of September 30, 2015.

8.

Mineral resources that are not mineral reserves do not have demonstrated economic viability.

 

Information shown in the table above differs from the disclosure requirements of the SEC.  See Cautionary Note to U.S. Investors Concerning Disclosure of Mineral Resources, above.

 

The Lost Creek PEA discloses changes for the Lost Creek Property which come in the form of an updated mineral resource estimate prompted by drilling within Lost Creek’s MU2, exploratory drilling at the Lost Creek and LC East Projects, and the re-estimation of all previously-identified resources for the Property at a revised 0.20 grade-thickness (GT) cut-off. The economic analyses within the Lost Creek PEA have been revised to evaluate the impact of additional identified resources with information and data acquired through two years of ISR operations at Lost Creek. The Lost Creek PEA therefore serves to replace the last economic analyses for the Lost Creek Property from December 2013 and the NI 43-101 Technical Report on the Lost Creek Property, dated June 17, 2015 (the “2015 Technical Report”). The Lost Creek PEA covers production through September 30, 2015 and drilling and other exploration and operational activities conducted through October 15, 2015.

 

We published the 2015 Technical Report for the Lost Creek Property to report increased resources for its operating MU1 and from exploration drilling conducted early in 2015. In order to reconcile higher-than-expected uranium recoveries from production operations in this mine unit, various analyses were conducted. These analyses, including detailed remapping of mineralized trends within ten sand horizons and interpretation

16

Table of Contents

of data from an additional 85 closely-spaced wells and core-holes, resulted in the re-estimation of the mineral resources and the conclusion that it was most appropriate to lower the grade-thickness (“GT”) cut-offs from 0.30 to 0.20 within our GT contouring resource estimation technique. Employing these revised guidelines, resources for MU1 were re-mapped and re-evaluated, increasing the MU1 Measured Resources by 55% (after subtraction of MU1 production). Through the monitoring of continued production from MU1, the authors believe the 0.20 GT cutoff better represents the uranium resources for the Lost Creek Property and is supported by the economic analysis included in the PEA as well as the actual production achieved at the property to the cut-off date of the PEA. Accordingly, for the Lost Creek PEA, all resource estimations for Lost Creek Property have used the new 0.20 GT cutoff, again, following re-mapping and re-evaluation. Between the 2015 Technical Report and the Lost Creek PEA’s publication, our activities resulted in a cumulative increase of mineral resources at the Lost Creek Property of 31% in the Measured and Indicated categories and 28% in the Inferred category as was then reported in the Lost Creek PEA.

 

The Lost Creek Property represents the composite of six individual contiguous Projects: Lost Creek Project, LC East Project, LC West Project, LC North Project, LC South Project and EN Project. The fully-licensed and operating Lost Creek Project is considered the core project while the others are collectively referred to as the Adjoining Projects. The Adjoining Projects were acquired by the Company as exploration targets to provide resources supplemental to those recognized at the Lost Creek Project. Most were initially viewed as stand-alone projects, but expanded over time such that collectively they represent a contiguous block of land along with the Lost Creek Project.

 

The Lost Creek PEA mineral resource estimate includes drill data and analyses of approximately 3,200 historic and current holes and over 1.8 million feet of drilling at the Lost Creek Project alone. With the acquisition of the Lost Creek Project, we acquired logs and analyses from 569 historic holes representing 366,268 feet of data. Since our acquisition of the project, and until the October 15, 2015 drill data cut-off for the PEA, 2,629 holes and wells were drilled, including the construction and development drilling during 2013-2015 for MU1 and initial work in MU2 at Lost Creek. Additionally, drilling from the other five projects at the Lost Creek Property, both historic and our drill programs, is included in the mineral resource estimate. Collectively, this represents an additional 2,387 drill holes (1,306,331 feet). 

 

The Lost Creek PEA is the first technical report prepared since production operations began at Lost Creek which includes an updated preliminary economic assessment. It reflects the reported production from August 3, 2013 to September 30, 2015 and subtracts that amount (1,358,407 pounds) when summing the Measured Resources. Since September 30, 2015, and up through December 31, 2019, another 1,365,203 pounds have been produced. Total production from MU1 and MU2, through December 31, 2019, equaled 2,723,604 pounds and the remaining Lost Creek PEA resources following that production are detailed below: 

 

 

 

 

 

17

Table of Contents

 

 

 

 

 

 

 

 

 

 

 

 

12/31/19 Reconciliation of Lost Creek Property Resource Estimate

MEASURED

 

INDICATED

 

INFERRED

PROJECT

AVG GRADE

SHORT TONS

POUNDS

 

AVG GRADE

SHORT TONS

POUNDS

 

AVG GRADE

SHORT TONS

POUNDS

 

% eU3O8

(X 1000)

(X 1000)

 

% eU3O8

(X 1000)

(X 1000)

 

% eU3O8

(X 1000)

(X 1000)

LOST CREEK

0.048

8,339

7,937

 

0.046

3,831

3,491

 

0.046

3,116

2,844

Production through 12/31/19

(0.048)

(2,834)

(2,724)

 

 

 

 

 

 

 

 

Lost Creek Subtotal at 12/31/19

0.048

5,505

5,213

 

0.046

3,831

3,491

 

0.046

3,116

2,844

 

 

 

 

 

 

 

 

 

 

 

 

LC EAST

0.052

1,392

1,449

 

0.041

1,891

1,567

 

0.042

2,954

2,484

LC NORTH

-----

-----

-----

 

-----

-----

-----

 

0.045

645

581

LC SOUTH

-----

-----

-----

 

0.037

220

165

 

0.039

637

496

LC WEST

-----

-----

-----

 

-----

-----

-----

 

0.109

16

34

EN

-----

-----

-----

 

-----

-----

-----

 

-----

-----

-----

Grand Total at 12/31/19

0.048

6,897

6,662

 

0.044

5,943

5,223

 

0.044

7,368

6,440

 

 

 

 

 

 

 

 

 

 

 

 

 

MEASURED + INDICATED =

0.046

12,840

11,885

 

 

 

 

 

Since the date of the PEA, no additional exploration drilling has been conducted on the Lost Creek Property.  As expected, development drilling for the initial MU2 construction at Lost Creek in 2017 did not result in the identification of significant additional mineral resources and no additional drilling has been conducted since that time. Absent a significant change in the uranium markets to warrant further development, no additional exploration or development drilling is planned at the Lost Creek Property for 2020. If a ramp-up in production operations is warranted, development and construction will be a priority, with exploration activities to follow when appropriate.

 

Regulatory Authorizations and Land Title of Lost Creek

 

Beginning in 2007, we completed all necessary applications and related processes to obtain the required permitting and licenses for the Lost Creek Project, of which the three most significant are: a Source and Byproduct Materials License from the NRC (received August 2011); a Plan of Operations with the BLM (Record of Decision (“ROD”)) received October 2012; affirmed by U.S. District Court for the District of Wyoming, September 2013); and a Permit and License to Mine from the WDEQ (October 2011).  The WDEQ License to Mine was issued following determinations in favor of the project by the WEQC with respect to a third-party objection, which included a WEQC direction that the WDEQ Permit be approved by the WDEQ.  The WDEQ Permit includes the approval of the first mine unit, as well as the Wildlife Management Plan, including a positive determination of the protective measures at the project for the greater sage-grouse species.

Potential risks to the accessibility of the estimated mineral resource may include changes in the designation of the sage grouse as an endangered species by the USFWS because the Lost Creek Property lies within a sage grouse core area as defined by the state of Wyoming. In September 2015, the USFWS issued its finding that the greater sage grouse does not warrant protection under the Endangered Species Act (ESA). The USFWS reached this determination after evaluating the species’ population status, along with the collective efforts by the BLM and U.S. Forest Service, state agencies, private landowners and other partners to conserve its habitat.

 

After a thorough analysis of the best available scientific information and considering ongoing key conservation efforts and their projected benefits, the USFWS determined the species does not face the risk of extinction now or in the foreseeable future and therefore does not need protection under the ESA. Should future decisions vary, or state or federal agencies alter their management of the species, there could potentially be an impact on future expansion operations. However, the Company continues to work closely with the Wyoming Game and Fish Department (“WGFD”) and the BLM to mitigate impacts to the sage grouse.

 

18

Table of Contents

The State of Wyoming has developed a “core-area strategy” to help protect the greater sage-grouse species within certain core areas of the state. The Lost Creek property is within a designated core area and is thus subject to work activity restrictions from March 1 to July 15 of each year. The timing restriction precludes exploration drilling and other non-operational based activities which may disturb the sage-grouse. The sage-grouse timing restrictions relevant to ISR production and operational activities at the Lost Creek Project are somewhat different because the State has recognized that mining projects within core areas must be allowed to operate year-round. Therefore, there are no timing restrictions on operational activities in pre-approved disturbed areas within our permit to mine.

 

Meanwhile, in related regulatory processes, in September 2015, the BLM prepared and issued environmental impact statements for and issued amendments to eleven Resource Management Plans (“RMPs”), related to the greater sage-grouse. Included in these RMPs were proposals to designate millions of acres of federal lands currently open for mineral location as lands to be withdrawn from such mineral status. In 2017, the BLM cancelled the withdrawal proposal.

 

Additional authorizations from federal, state and local agencies for the Lost Creek project include: WDEQ-Air Quality Division Air Quality Permit and WDEQ-Water Quality Division Class I Underground Injection Control (“UIC”) Permit. Following the plugging of one of our deep disposal wells in 2019, the  UIC permit allows Lost Creek to operate up to four Class I injection wells to meet the anticipated disposal requirements for the life of the Lost Creek Project. The Environmental Protection Agency (“EPA”) issued an aquifer exemption for the Lost Creek project. The WDEQ’s separate approval of the aquifer reclassification is a part of the WDEQ Permit. We also received approval from the EPA and the Wyoming State Engineer’s Office for the construction and operation of two holding ponds at Lost Creek.

 

In 2014, two applications for amendments to the primary authorizations to mine at Lost Creek were submitted to federal regulatory agencies, NRC and BLM, for the development and mining of the LC East Project. In 2015, the BLM issued a notice of intent to complete an environmental impact statement for the application. The NRC is participating in this review as a cooperating agency. The BLM published a Final Environmental Impact Statement (“FEIS”) on the amendment application in January 2019, and, in February 2019, a related Record of Decision authorizing the plan.  A permit amendment requesting approval to mine at the LC East Project was also submitted to the WDEQ. Approval will include an aquifer exemption. The air quality permit for Lost Creek will be revised to account for additional surface disturbance. An application will be submitted to Sweetwater County to re-zone the land at LC East. A subsequent Development Plan will also have to be submitted for review and approval. Numerous well permits from the State Engineer’s Office will be required. It is anticipated that remaining permits and authorizations will be completed in 2020. See also Lost Creek Regulatory Proceedings, in Management Discussion and Analysis, below.

 

During 2016, we received all authorizations for the operation of Underground Injection Control (UIC) Class V wells at Lost Creek, and operation of the circuit began in early 2017. This allows for the onsite reinjection of fresh permeate (i.e., clean water) into relatively shallow Class V wells. Site operators use the RO circuits, which were installed during initial construction of the plant, to treat process wastewater into brine and permeate streams. The brine stream continues to be disposed of in the UIC Class I deep wells while the clean, permeate stream is injected into the UIC Class V wells after treatment for radium. These operational procedures continue to significantly enhance wastewater capacity at the site, ultimately reducing the injection requirements of our Class I deep disposal wells and extending the life of those valuable assets.

 

In September 2018, Wyoming became the 38th state to assume responsibility from the NRC for the regulation of radiation safety at uranium recovery facilities like Lost Creek. The Wyoming State Uranium Recovery Program (“URP”), a part of the WDEQ, will oversee the licensing process for source material licenses as well

19

Table of Contents

as the operations of licensees in Wyoming. We believe the change will streamline the process of licensing, should offer greater consistency in authorizations, and may result in reduced costs in the licensing phase,  which we estimate may be as much as $2 million per project.

 

Through certain of our subsidiaries, we control the federal unpatented lode mining claims and State of Wyoming mineral leases which make up the Lost Creek Property. Title to the mining claims is subject to rights of pedis possessio against all third-party claimants as long as the claims are maintained. The mining claims do not have an expiration date. Affidavits have been timely filed with the BLM and recorded with the Sweetwater County Recorder attesting to the payment for the Lost Creek Property mining claims of annual maintenance fees to the BLM as established by law from time to time. The state leases have a ten-year term, subject to renewal for successive ten-year terms.

 

The surface of all the mining claims is controlled by the BLM, and we have the right to use as much of the surface as is necessary for exploration and mining of the claims, subject to compliance with all federal, state and local laws and regulations. Surface use on BLM lands is administered under federal regulations.  Similarly, access to state-controlled land is largely inherent within a State of Wyoming mineral lease. The state lease at the Lost Creek Project requires a nominal surface impact fee to be paid. The other state mineral leases currently do not have surface impact payment obligations. 

 

Exploration and Development Properties

 

Our Five Projects Adjoining Lost Creek Together with the Lost Creek Project Form the Lost Creek Property

 

The LC East and LC West Projects (currently, approximately 5,710 acres (2,310 hectares) and 3,840 acres (1,554 hectares), respectively) were added to the Lost Creek Property in 2012. The two projects were formed through location of new unpatented lode mining claims and an asset exchange completed in February 2012 with Uranium One Americas, Inc., through which we acquired 175 unpatented mining claims and related data. In 2012, all baseline studies at LC East were initiated. As discussed above, in 2014, we submitted applications for amendments of the Lost Creek licenses and permits to include development of LC East. We also located additional lode mining claims to secure the lands in what will be the LC East permit area. The East Mineral Trend (the “EMT”) is a second mineral trend of significance, in addition to the MMT at Lost Creek, identified by historic drilling on the lands forming LC East. Although geologically similar, it appears to be a separate and independent trend from the MMT. The Lost Creek PEA contains a recommendation that delineation drilling of identified resources in the EMT continue, together with progressing all necessary permit and license amendments to permit future production. 

 

The LC North Project (approximately 7,730 acres (3,120 hectares)) is located to the north and to the west of the Lost Creek Project. Historical wide-spaced exploration drilling on this project consisted of 175 drill holes. We have conducted two drilling programs at the project. We may conduct exploration drilling at LC North in the future to pursue the potential of an extension of the MMT in the HJ and KM horizons.

 

The LC South Project (approximately 10,775 acres (4,360 hectares)) is located to the south and southeast of the Lost Creek Project. Historical drilling on the LC South Project consisted of 488 drill holes. In 2010, we drilled 159 exploration holes (total, 101,270 feet (30,867 meters)) which confirmed numerous individual roll front systems occurring within several stratigraphic horizons correlative to mineralized horizons in the Lost Creek Project.  Also, a series of wide-spaced drill holes were part of this exploration program which identified deep oxidation (alteration) that represents the potential for several additional roll front horizons. In the future, we may conduct additional drilling to further evaluate the potential of deeper mineralization.

20

Table of Contents

 

The EN Project (approximately 5,500 acres (~ 2,200 hectares)) is adjacent to and east of LC South. We have over 50 historical drill logs from the EN project. Some minimal, deep, exploration drilling has been conducted at the project. Although no mineral resource is yet reported due to the limited nature of the data, we may in the future explore this area further with wide-spaced framework drilling to assess regional alteration and stratigraphic relationships. In an effort to contain costs, in recent years we have reduced the number of federal mining claims and state mineral leases held at the EN project.

 

History and Geology of the Lost Creek Property

 

Uranium was discovered in the Great Divide Basin, where Lost Creek is located, in 1936.  Exploration activity increased in the early 1950s after the Gas Hills District discoveries, and continued to increase in the 1960s, with the discovery of numerous additional occurrences of uranium. Wolf Land and Exploration (which later became Inexco), Climax (Amax) and Conoco Minerals were the earliest operators in the Lost Creek area and made the initial discoveries of low-grade uranium mineralization in 1968. Kerr-McGee, Humble Oil, and Valley Development, Inc. were also active in the area.  Drilling within the current Lost Creek Project area from 1966 to 1976 consisted of approximately 115 wide-spaced exploration holes by several companies including Conoco, Climax (Amax), and Inexco.

 

Texasgulf acquired the western half of what is now the Lost Creek Project in 1976 through a joint venture with Climax and identified what is now referred to as the Main Mineral Trend (MMT).  In 1978, Texasgulf optioned into a 50% interest in the adjoining Conoco ground to the east and continued drilling, fully identifying the MMT eastward to the current Project boundary; Texasgulf drilled approximately 412 exploration holes within what is now the Lost Creek Project. During this period Minerals Exploration Company (a subsidiary of Union Oil Company of California) drilled approximately eight exploration holes in what is currently the western portion of the Lost Creek Project. Texasgulf dropped the project in 1983 due to declining market conditions. The ground was subsequently picked up by Cherokee Exploration, Inc. which conducted no field activities.

 

In 1987, Power Nuclear Corporation (also known as PNC Exploration) acquired 100% interest in the project from Cherokee Exploration, Inc. PNC Exploration conducted a limited exploration program and geologic investigation, as well as an evaluation of previous in situ leach testing by Texasgulf. PNC Exploration drilled a total of 36 holes within the current Project area.

 

In 2000, New Frontiers Uranium, LLC acquired the property and database from PNC Exploration, but conducted no drilling or geologic studies. New Frontiers Uranium, LLC later transferred the Lost Creek Project-area property along with its other Wyoming properties to its successor NFU Wyoming, LLC. In June 2005, Ur‑Energy USA purchased 100% ownership of NFU Wyoming, LLC.

 

The Lost Creek Property is situated in the northeastern part of the GDB which is underlain by up to 25,000 ft. of Paleozoic to Quaternary sediments. The GDB lies within a unique divergence of the Continental Divide and is bounded by structural uplifts or fault displaced Precambrian rocks, resulting in internal drainage and an independent hydrogeologic system. The surficial geology in the GDB is dominated by the Battle Spring Formation of Eocene age. The dominant lithology in the Battle Spring Formation is coarse arkosic sandstone, interbedded with intermittent mudstone, claystone and siltstone. Deposition occurred as alluvial-fluvial fan deposits within a south-southwest flowing paleodrainage. The sedimentary source is considered to be the Granite Mountains, approximately 30 miles to the north.  Maximum thickness of the Battle Spring Formation sediments within the GDB is 6,000 ft.

 

21

Table of Contents

Uranium deposits in the GDB are found principally in the Battle Spring Formation, which hosts the Lost Creek Project deposit. Lithology within the Lost Creek deposit consists of approximately 60% to 80% poorly consolidated, medium to coarse arkosic sands up to 50 ft. thick, and 20% to 40% interbedded mudstone, siltstone, claystone and fine sandstone, each generally less than 25 ft. thick. This lithological assemblage remains consistent throughout the entire vertical section of interest in the Battle Spring Formation.

 

Outcrop at Lost Creek is exclusively that of the Battle Spring Formation.  Due to the soft nature of the formation, the Battle Spring Formation occurs largely as sub-crop beneath the soil. The alluvial fan origin of the formation yields a complex stratigraphic regime which has been subdivided throughout Lost Creek into several thick horizons dominated by sands, with intervening named mudstones. Lost Creek is currently licensed and permitted to produce from the HJ horizon.

We occasionally perform leach testing on various samples from the Lost Creek Project.  Most recently, in 2010, we performed leach testing on samples from the KM Horizon of the Lost Creek Project. Seven samples obtained from one-foot sections of core were tested for mineral recovery using the same test methods as in prior tests from the HJ Horizon (currently licensed for production at Lost Creek, and being recovered in MU1). Twenty-five pore volumes of various bicarbonate leach solutions were passed through the samples. Uranium recovery ranged from 54.1 to 93.0% with an average uranium recovery of 80.6%. These results are similar to earlier leaching and recovery tests conducted on behalf of the Company on samples from the HJ Horizon, which returned results consistently averaging 82 – 83%. We believe these results are consistent with industry experience.

 

Pathfinder Mines Corporation:  Shirley Basin Mine Site (Shirley Basin, Wyoming) and Lucky Mc Mine Site (Gas Hills Mine District, Wyoming)

 

As a result of the Pathfinder acquisition, we now own the Shirley Basin and Lucky Mc mine sites in the Shirley Basin and Gas Hills mining districts of Wyoming, respectively, from which Pathfinder and its predecessors historically produced more than seventy-one million pounds of uranium, primarily from the 1960s through the 1990s. Pathfinder’s predecessors included COGEMA, Lucky Mc Uranium Corporation, and Utah Construction/Utah International.

 

Both Lucky Mc and Shirley Basin conventional mine operations were suspended in the 1990s due to low uranium pricing, and facility reclamation was substantially completed. We assumed the remaining reclamation responsibilities, including financial surety for reclamation, at Shirley Basin and at the Lucky Mc mine site. The Lucky Mc tailings site was fully reclaimed and, at the time of our acquisition, was in the process of being transferred to the U.S. Department of Energy. Therefore, we assumed no obligations with respect to the Lucky Mc tailings site, which were retained by the seller upon closing, or the NRC license at the site. 

 

Together with property holdings of patented lands, unpatented mining claims, and State of Wyoming and private leases totalling more than 5,500 acres (nearly 3,700 acres at Shirley Basin (approximately 1,500 hectares); approximately 1,800 at Lucky Mc (approximately 750 hectares)), we also acquired all historic geologic, engineering and operational data related to the two mine areas. As with the Lost Creek mining claims, title to the mining claims at Shirley Basin and Luck Mc is subject to rights of pedis possessio against all third-party claimants as long as the claims are maintained. The mining claims do not have an expiration date. Affidavits have been timely filed with the BLM and recorded with the Carbon and Fremont County Recorders attesting to the payment for the mining claims of annual maintenance fees to the BLM as established by law from time to time. The surface of all the mining claims is controlled by the BLM, and we have the right to use as much of the surface as is necessary for exploration and mining of the claims, subject to compliance with all

22

Table of Contents

federal, state and local laws and regulations. Surface use on BLM lands is administered under federal regulations.

 

Our project at Shirley Basin (the “Shirley Basin Project”) is located in Carbon County, Wyoming, approximately 40 miles south of Casper, Wyoming. The project is accessed by travelling west from Casper, on Highway 220. After travelling 18 miles, turn south on Highway 487 and travel an additional 35 miles; the entrance to Shirley Basin Mine is to the east.

 

In addition to the two projects and related data, we acquired an extensive U.S. exploration and development database estimated to comprise hundreds of project descriptions in more than 20 states, including thousands of drill logs and geologic reports. Our geology team continues with its evaluation of this database, assessing opportunities for monetizing this additional asset. 

 

Under the terms of our acquisition of Pathfinder from AREVA in 2013, we were obligated to pay a five percent production royalty on production at the Shirley Basin Project under certain market conditions, if such conditions were triggered prior to June 30, 2016.  The royalty terminated because the market conditions had not been timely triggered.

 

The tailings facility at the Shirley Basin site is one of the few remaining facilities in the U.S. that is licensed by the NRC to receive and dispose of byproduct waste material from other in situ uranium mines. We assumed the operation of the byproduct disposal site in 2013, and have accepted deliveries since then under several existing contracts.

 

Preliminary Economic Assessment for Shirley Basin Uranium Project

 

In 2014, we issued a Technical Report on Resources for the Shirley Basin Uranium Project Carbon County Wyoming (August 27, 2014). Subsequently, we issued a Preliminary Economic Assessment for the Shirley Basin Uranium Project Carbon County Wyoming, January 27, 2015 (the “Shirley Basin PEA”). The Shirley Basin PEA was prepared under the supervision of WWC Engineering. The current mineral resources at the Shirley Basin Project are estimated as follows:

 

Shirley Basin Uranium Project - Resource Summary

 

 

 

 

 

 

 

 

 

MEASURED

INDICATED

RESOURCE

AVG GRADE

SHORT TONS

POUNDS

AVG GRADE

SHORT TONS

POUNDS

AREA

% eU3O8

(X 1000)

(X 1000)

(X 1000)

(X 1000)

(X 1000)

FAB
TREND

0.280 

1,172 

6,574 

0.119 

456 

1,081 

AREA 5

0.243 

195 

947 

0.115 

93 

214 

TOTAL

0.275 

1,367 

7,521 

0.118 

549 

1,295 

 

 

 

MEASURED & INDICATED

0.230 

1,915 

8,816 

 

Notes:

1.

Sum of Measured and Indicated tons and pounds may not add to the reported total due to rounding.

2.

Mineral resources that are not mineral reserves do not have demonstrated economic viability.

3.

Based on grade cutoff of 0.020 percent eU3O8 and a grade x thickness cutoff of 0.25 GT.

23

Table of Contents

4.

Measured and Indicated Mineral Resources as defined in Section 1.2 of NI 43-101 (the CIM Definition Standards (CIM Council, 2015)).

5.

Resources are reported through July 2014.

6.

All reported resources occur below the historical, pre-mining static water table.

7.

Sandstone density is 16.0 cu. ft./ton.

 

Information shown in the table above differs from the disclosure requirements of the SEC. See Cautionary Note to U.S. Investors Concerning Disclosure of Mineral Resources, above.

 

The Shirley Basin mineral resource estimate includes drill data and analyses of approximately 3,200 holes and nearly 1.2 million feet of historic drilling at the Shirley Basin Project which were acquired with the acquisition of Pathfinder. We drilled 14 confirmation holes representing approximately 6,600 feet which were included in the mineral resource estimate. Because of the density of the historical drill programs, estimates were able to be made entirely in Measured and Indicated categories of resources and there is no Inferred Resource included in the resource estimate for Shirley Basin. 

 

Shirley Basin History and Geology

 

The Shirley Basin property lies in the northern half of the historic Shirley Basin uranium mining district (the “District”), which is the second most prolific uranium mining district in Wyoming. Earliest discoveries were made in 1954 by Teton Exploration. This was followed by an extensive claim staking and drilling rush by several companies in 1957.  Several important discoveries were made and the first mining was started in 1959 by Utah Construction Corp. (predecessor to Pathfinder). Underground mining methods were initially employed but encountered severe groundwater removal problems, so in 1961 Utah Construction switched to solution mining methods. This was the first commercially successful application of in situ solution mining recovery (ISR) for uranium in the U.S. In 1968 market and production needs caused Utah Construction to move to open-pit mining and a conventional mill.  All production within the district since that time has been by open-pit methods.

 

Several companies operated uranium mines within the District, however three companies were dominant. Utah Construction/Pathfinder’s efforts were focused in the northern portions of the District, while Getty was largely in the central portions, and Kerr-McGee was in the southern portions. In 1960, Getty and Kerr-McGee joined together as Petrotomics Company to build a mill for joint processing of their production. The last mining in the District ended in 1992 when Pathfinder shut down production due to market conditions. Total production from Shirley Basin was 51.3 million pounds of uranium, of which 28.3 million pounds came from the Utah Construction/Pathfinder operations which we now own.

 

Resources which we are currently targeting for ISR production represent unmined extensions of mineral trends addressed in past open-pit mines. These extensions had been targeted for mining but were not developed prior to the shut-down of the mining operations in 1992.

 

The Shirley Basin mining district lies in the north-central portions of the Shirley Basin geologic province, which is one of several inter-montane basins in Wyoming created 35-70 million years ago (mya) during the Laramide mountain building event. The Basin is floored by folded sedimentary formations of Cretaceous age (35-145 mya). These units were tilted by Laramide tectonic forces and subsequently exposed to erosion, creating a “paleo-topographic” surface. In the northern half of the Basin the Cretaceous units were later covered by stream sediments of the Wind River Formation of Eocene age (34-56 mya) which filled paleo-drainages cut into a paleo-topographic surface. The source of the Wind River sediments is granitic terrain within the nearby Laramie Range to the east and the Shirley Mountains to the southwest. The Wind River Formation was subsequently

24

Table of Contents

covered by younger volcanic ash-choked stream sediments of the White River and Arikaree Formations of Oligocene age (23-34 mya) and Miocene age (5-23 mya), respectively.

 

The Wind River Formation is the host of all uranium mineralization mined within the Shirley Basin mining district. The lithology of the Wind River Formation is characterized by multiple thick, medium to coarse grained sandstones separated by thick claystone shale units. The individual sandstones and shales are typically 20 to 50 feet thick. Total thickness of the Wind River Formation ranges from approximately 400 to 500 feet. The two most dominant sandstones are named the Main and Lower Sands. The Lower Sand represents the basal sand unit of the Wind River Formation and in places lies directly above the underlying Cretaceous formations.

 

Uranium occurs as roll front type deposits along the edge of large regional alteration systems within sandstone units of the Wind River Formation. The source of the uranium is considered to be the volcanic ash content within the overlying White River Formation and also granitic content within the Wind River Formation itself.  The Main and Lower Sands are the primary hosts to mineralization which we are currently targeting for ISR development.  Studies we conducted in 2014, as well as previous studies by Pathfinder in the late 1990s, indicate that this mineralization is amenable to ISR extraction. The primary target is called the FAB Trend which represents the connecting mineral trend between two past-produced open-pits. A secondary target called Area 5 was also an ISR target for Pathfinder prior to shut-down of their mining operations in 1992.

 

The Bootheel Project, LLC and The Bootheel Project – Shirley Basin, Wyoming

 

The Bootheel Project, LLC venture was formed in 2007 with Crosshair Exploration who was the “earn in” venture member, and operating manager. Crosshair tendered its resignation as both the manager and a member in Q1 2019. For several years the project was maintained at nominal levels due to the depressed uranium markets, with a focus on only maintenance of the lands in the venture and general overhead (e.g., insurance). Through those years, the land holdings were reduced several times and, in 2016, we examined the valuation of the investment and determined that as a standalone investment, it had an insignificant value and was therefore fully impaired resulting in a loss on investment of $1.1 million. Following the Crosshair resignation and, as a part of our Company-wide review of land holdings in 2019, the decision was made to not maintain the remaining federal mining claims and one remaining State lease. 

 

Competition and Mineral Prices

 

The uranium industry is highly competitive, and our competition includes larger, more established companies with longer operating histories that not only explore for and produce uranium, but also market uranium and other products on a regional, national or worldwide basis. As described below, on a global basis, this competition also includes a significant number of state-owned or sponsored entities. Because of the greater financial and technical resources of these companies, competitive bids on off-take sales agreements is difficult.  Beyond that, in the U.S., competitive bid processes for other contracts and opportunities is and will be challenging; this competition extends to the further acquisition of properties and equipment, contractors and personnel required to explore and develop such properties. Additionally, these larger (or state-owned) companies have greater resources to continue with their operations during periods of depressed market conditions.

 

Unlike other commodities, uranium does not trade on an open market.  Contracts are negotiated privately by buyers and sellers. Our existing long-term agreements are described in Item 1, Business and Properties, above and in Item 7, Management’s Discussion and Analysis, below. Uranium prices are published by two of the leading industry-recognized independent market consultants, UxC, LLC and TradeTech, LLC, who publish on

25

Table of Contents

their respective websites.  The following information reflects an average of the per pound prices published by these two consulting groups for the timeframe indicated:

 

 

 

 

 

 

 

 

December 31 of [year]

2014

2015

2016

2017

2018

2019

Spot price (US$)

$ 35.50

$ 34.23

$ 20.25

$ 23.75

$ 27.75

$ 24.93

LT price (US$)

$ 49.50

$ 44.00

$ 30.00

$ 31.00

$ 32.00

$ 32.50

 

 

 

 

 

 

 

 

 

End of [month]

31-Aug-19

30-Sep-19

31-Oct-19

30-Nov-19

31-Dec-19

31-Jan-20

24-Feb-20

Spot price (US$)

$ 25.30

$ 25.68

$ 24.25

$ 26.05

$ 24.93

$ 24.63

$ 24.80

LT price (US$)

$ 31.00

$ 31.50

$ 31.50

$ 32.50

$ 32.50

$ 32.50

$ 32.50

 

The Long-Term price as defined by UxC, LLC includes conditions for escalation (from current quarter) delivery timeframe (≥ 24 months), and quantity flexibility (up to ±10%) considerations.

 

Government Regulations

 

As set forth above, our operations at Lost Creek and our other projects in Wyoming where exploration, development and operations are taking place, are subject to extensive laws and regulations which are overseen and enforced by multiple federal, state and local authorities. These laws govern exploration, development, production, exports, various taxes, labor standards, occupational health and safety including radiation safety, waste disposal, protection and remediation of the environment, protection of endangered and protected species, toxic and hazardous substances and other matters. Uranium minerals exploration is also subject to risks and liabilities associated with pollution of the environment and disposal of waste products occurring as a result of mineral exploration and production.

 

Compliance with these laws and regulations may impose substantial costs on us and subject us to significant potential liabilities. Changes in these regulations could require us to expend significant resources to comply with new laws or regulations or changes to current requirements and could have a material adverse effect on our business operations.

 

Minerals exploration and development activities, as well as our uranium recovery operations, are subject to comprehensive regulation which may cause substantial delays or require capital outlays in excess of those anticipated, causing an adverse effect on our business operations. Minerals exploration operations are also subject to federal and state laws and regulations which seek to maintain health and safety standards. Various permits from government bodies are required for drilling operations to be conducted; no assurance can be given that such permits will be received. Environmental standards imposed by federal and state authorities may be changed and any such changes may have material adverse effects on our activities. Minerals extraction operations are subject to federal and state laws relating to the protection of the environment, including laws regulating removal of natural resources from the ground and the discharge of materials into the environment. The posting of a performance bond and the costs associated with our permitting and licensing activities requires a substantial budget and ongoing cash commitments. In addition to pursuing ongoing permitting and licensure for new projects and additions to our existing Lost Creek Project, these expenditures include ongoing monitoring (e.g., wildlife, groundwater and effluent monitoring) and other activities to ensure compliance with law and our permits and licenses. We may be required to increase these costs and compliance activities in the future, which might further affect our ability to expand or maintain our operations.

 

26

Table of Contents

Environmental Regulations

 

As set forth above, our mineral projects are the subject of extensive environmental regulation at federal, state and local levels. Exploration, development and production activities are subject to certain environmental regulations which may prevent or delay the commencement or continuance of our operations. In general, our exploration and production activities are subject to certain federal and state laws and regulations relating to environmental quality and pollution control. Such laws and regulations increase the costs of these activities and may prevent or delay the commencement or continuance of a given operation. Compliance with these laws and regulations has not had a material effect on our operations or financial condition to date. Specifically, we are subject to legislation and regulations regarding radiation safety, emissions into the environment, water discharges, and storage and disposition of hazardous wastes. In addition, the law requires well and facility sites to be abandoned and reclaimed to the satisfaction of state and federal authorities.

 

Waste Disposal

 

The Resource Conservation and Recovery Act ("RCRA"), and comparable state statutes, affect minerals exploration and production activities by imposing regulations on the generation, transportation, treatment, storage, disposal and cleanup of hazardous wastes and on the disposal of non-hazardous wastes. Under the auspices of the United States Environmental Protection Agency (the "EPA"), the individual states administer some or all the provisions of RCRA, sometimes in conjunction with their own, more stringent requirements.

 

Underground Injection Control ("UIC") Permits

 

The federal Safe Drinking Water Act (“SDWA”) creates a nationwide regulatory program protecting groundwater. This act is administered by the EPA. However, to avoid the burden of dual federal and state regulation, the SDWA allows for the UIC permits issued by states to satisfy the UIC permit required under the SDWA under two conditions. First, the state's program must have been granted primacy, as is the case in Wyoming. Second, the EPA must have granted, upon request by the state, an aquifer exemption. The EPA may delay or decline to process the state's application if the EPA questions the state's jurisdiction over the mine site. From time to time, EPA has promulgated rulemaking processes to expand and/or clarify its jurisdiction and the rules under which the UIC and other programs operate; while no such rulemaking is currently in process, there may be additional such rulemakings at any time.

 

CERCLA

 

The federal Comprehensive Environmental Response, Compensation and Liability Act ("CERCLA") imposes joint and several liability for costs of investigation and remediation and for natural resource damages, without regard to fault or the legality of the original conduct, on certain classes of persons with respect to the release into the environment of substances designated under CERCLA as hazardous substances ("Hazardous Substances"). These classes of persons or potentially responsible parties include the current and certain past owners and operators of a facility or property where there is or has been a release or threat of release of a Hazardous Substance and persons who disposed of or arranged for the disposal of the Hazardous Substances found at such a facility. CERCLA also authorizes the EPA and, in some cases, third parties to take actions in response to threats to the public health or the environment and to seek to recover the costs of such action. We may also in the future become an owner of facilities on which Hazardous Substances have been released by previous owners or operators. We may in the future be responsible under CERCLA for all or part of the costs to clean up facilities or property at which such substances have been released, and for natural resource damages.

 

27

Table of Contents

Most recently, in December 2017, the EPA declined to make final its rulemaking to amend current standards of financial responsibility under Section 108(b) of CERCLA, which requires that classes of facilities establish and maintain evidence of financial responsibility consistent with the degree and duration of risk associated with the production, transportation, treatment, storage, or disposal of hazardous substances. As it had been proposed, the rulemaking would have significantly increased the cost of bonding and reclaiming our mineral projects. Litigation against the EPA challenging the outcome and withdrawal of the rulemaking was concluded with a finding that the EPA was permitted to withdraw the rulemaking. There may be additional legislation or rulemaking related to CERCLA (financial responsibility or other provisions) at any time.

 

Air Emissions

 

Our operations are subject to state and federal regulations for the control of emissions of air pollution. Major sources of air pollutants are subject to more stringent, federally imposed permitting requirements. Administrative enforcement actions for failure to comply strictly with air pollution regulations or permits are generally resolved by payment of monetary fines and correction of any identified deficiencies. Alternatively, regulatory agencies could require us to forego construction, modification or operation of certain air emission sources.

 

Clean Water Act

 

The Clean Water Act ("CWA") imposes restrictions and strict controls regarding the discharge of wastes, including mineral processing wastes, into waters of the United States, a term broadly defined. Permits must be obtained to discharge pollutants into federal waters. The CWA provides for civil, criminal and administrative penalties for unauthorized discharges of hazardous substances and other pollutants. It imposes substantial potential liability for the costs of removal or remediation associated with discharges of oil or hazardous substances. State laws governing discharges to water also provide varying civil, criminal and administrative penalties, and impose liabilities in the case of a discharge of petroleum or its derivatives, or other hazardous substances, into state waters. In addition, the EPA and the State of Wyoming have promulgated regulations that require us to obtain permits to discharge storm water runoff. In the event of an unauthorized discharge of wastes, we may be liable for penalties and costs.

 

Employees

 

At December 31, 2019, Ur-Energy USA employed 13 full-time people, in its Littleton, Colorado office (7), Wyoming offices (5) and in Arizona (1). At that date, Lost Creek ISR, LLC employed 17 people at the Lost Creek Project near Wamsutter, Wyoming. None of our other subsidiaries had employees in 2019.  Ur-Energy Inc. had no employees during 2019.   

 

Corporate Offices

 

The registered office of Ur-Energy is located at 55 Metcalfe Street, Suite 1300, Ottawa, Ontario K1P 6L5.  Our United States corporate headquarters is located at 10758 West Centennial Road, Suite 200, Littleton, Colorado, 80127. We maintain a corporate and operations office at 5880 Enterprise Drive, Suite 200, Casper, Wyoming 82609. Lost Creek operational offices are located at 3424 Wamsutter / Crooks Gap Road, Wamsutter, Wyoming 82336.

 

28

Table of Contents

Available Information

 

Detailed information about Ur-Energy is contained in our annual reports, quarterly reports, current reports on Form 8‑K, and other reports, and amendments to those reports that we file with or furnish to the SEC and the Canadian regulatory authorities. These reports are available free of charge on our website, www.ur-energy.com, as soon as reasonably practicable after we electronically file such reports with or furnish such reports to the SEC and the Canadian regulatory authorities. However, our website and any contents thereof should not be considered to be incorporated by reference into this Annual Report on Form 10-K.

 

We will furnish copies of such reports free of charge upon written request to our Corporate Secretary:

 

Ur-Energy Inc.

Attention: Corporate Secretary

10758 West Centennial Road, Suite 200

Littleton, Colorado 80127

Telephone: 1-866-981-4588

Email: legaldept@ur-energy.com

 

Additionally, our corporate governance guidelines, Code of Ethics and the charters of each of the standing committees of our Board of Directors (“Board”) are available on our website. We will furnish copies of such information free of charge upon written request to our Corporate Secretary, as set forth as above.

 

Other information relating to Ur-Energy may be found on the SEC’s website at http://www.sec.gov/edgar.shtml or on the SEDAR website at www.sedar.com.  Our reports can be read and copied by the public at the SEC’s Public Reference Room at 100 F Street, N.E., Washington, D.C. 20549.

 

 

Item 1A.  RISK FACTORS

 

An investment in our securities involves a high degree of risk. You should consider the following discussion of risks in addition to the other information in this annual report before purchasing any of our securities. In addition to historical information, the information in this annual report contains “forward-looking” statements about our future business and performance. Our actual operating results and financial performance may be very different from what we expect as of the date of this annual report. The risks below address material factors that may affect our future operating results and financial performance.

 

Risks Related to Our Business

Largely unrestricted imports challenge the U.S. domestic industry.

Higher than normal inventories and the production levels and costs of production in and for countries such as Russia, Kazakhstan and Uzbekistan have had a substantial impact on the U.S. uranium production industry over the past several years. More recently, China has aggressively expanded its role in the global uranium mining markets and in the rest of the nuclear fuel cycle. If the imports from government-subsidized production sites remain unchecked on a continuing basis, there could be a significant continuing negative impact to the uranium market which could adversely impact the Company’s future profitability. In 2018, with a co-petitioner, we jointly filed a petition for relief with the U.S. Department of Commerce (DOC) under Section 232 of the Trade Expansion Act of 1962 from imports of uranium products that threaten U.S. national security. The petition sought a modest quota which, in effect, would have reserved twenty-five percent of the U.S. market for domestic uranium. Following the statutorily-mandated investigation and report by the DOC, the President took no direct action on the requested relief; instead, he mandated the establishment of the U.S. Nuclear Fuel Working Group

29

Table of Contents

(“Working Group”) to conduct a fuller analysis of national security considerations with respect to the entire nuclear fuel supply chain and, specifically, to develop recommendations for reviving and expanding domestic uranium production.

 

At this time, we understand that the report from the Working Group is complete, and that it may make a series of recommendations which would support the uranium production industry, but at this time there has been no action taken. The recent announcement of a federal budget item for the establishment of a national uranium reserve is understood to be one of the recommendations from the Working Group. There can be no certainty of the outcome of the study and recommendations of the Working Group, or actions which may be taken by the President, including the plan for a national uranium reserve, and therefore the outcome of this process and its effects on the U.S. uranium market is uncertain. Moreover, the Company’s efforts seeking relief in the industry may have unintended consequences that may affect our business relationships with industry and consumers of uranium. These consequences, together with the costs of continuing to pursue relief, may have adverse impacts on us. It should be noted, as well, that without regard to the outcome of the Working Group report and recommendations, the Russian Suspension Agreement (RSA) currently expires December 31, 2020. Since 1992, the RSA has limited imports of uranium products from Russia to 20% of U.S. consumption. While there has been some effort to negotiate an extension of the RSA or a new agreement on the importation of uranium products from Russia, at this time there is no mechanism in place to contain the level of imports from Russia following the expiration of the RSA. If, after the expiration of the RSA, there is no control over Russian imports and other imports owned by Russian concerns (e.g., nearly 50% of Kazakh production is Russian-owned), the uncontrolled importation of state-sponsored uranium products will have a continuing negative impact on U.S. uranium producers, including our Company.

 

Our term sales contracts for our production are expiring, and we may be unable to enter into new term sales contracts on suitable terms and conditions.

Our term sales contracts, which have historically resulted in uranium sales at prices in excess of spot prices, have fixed delivery terms. Most of our contracts have delivery terms that have been completed, with no renewal or future deliveries planned. We are contractually committed to sell 200,000 pounds in 2020 (33,000 pounds of which has already been delivered), and 25,000 pounds in 2021. In each case, the sales price of these contracts exceeds current spot prices. If market conditions do not improve, and the U.S. utilities do not move away from near-total reliance on imported product from Russia, Kazakhstan and other state-supported operations, we do not expect to continue to execute sales agreements at favorable prices with U.S. utilities in the near future. The failure to enter into new term sales contracts on suitable terms, could adversely impact our operations and mining activity decisions, and resulting cash flows and income.

 

The uranium market is volatile and has limited customers. Our property interests and our projects are subject to volatility in the price of uranium.

The price of uranium is volatile may experience significant price movements over short periods of time. Factors beyond our control affect the market, including demand for nuclear power; changes in public acceptance of nuclear power generation, including the continuing effects on the market due to the events following the March 2011 earthquake and tsunami in Japan; political and economic conditions in uranium mining, producing and consuming countries; costs and availability of financing of nuclear plants; changes in governmental regulations; expectations of inflation; currency exchange fluctuations; interest rates; global or regional consumption patterns; speculative activities and increased production due to new extraction developments and improved production methods; the future viability and acceptance of small modular reactors or micro-reactors and the related fuel requirements for this new technology; reprocessing of spent fuel and the re-enrichment of depleted uranium tails or waste. Any future accidents or terrorism at nuclear facilities are likely to also impact the conditions of uranium mining and the use and acceptance of nuclear energy. The effect of these factors on the price of uranium, and therefore on the economic viability of our properties, cannot accurately be predicted. 

30

Table of Contents

 

Mining operations involve a high degree of risk.

Mining operations generally involve a high degree of risk. We continue operations at our first and, currently, only, uranium in situ recovery facility at Lost Creek, where production activities commenced in the second half of 2013. Our operations at the Lost Creek site, which is a remote site in south-central Wyoming, and at other projects as they continue in development, will be subject to all the hazards and risks normally encountered at remote sites in Wyoming, including safety in commuting and severe weather which can affect such commutes and may slow operations, particularly during winter weather conditions. Additionally, these operations are subject to all the hazards and risks normally encountered in the production of uranium by in situ methods of recovery, such as water management and treatment, including wastewater disposal capacity (deep wells, Class V wells, ponds or other methods; each of which requires regulatory authorizations and varying levels of expense to install and operate), unusual and unexpected geological formations, unanticipated metallurgical difficulties, equipment malfunctions and availability of parts, interruptions of electrical power and communications, other conditions involved in the drilling and removal of material through pressurized injection and production wells, radiation safety, transportation and industrial accidents, and natural disaster (e.g., fire, tornado), any of which could result in damage to, or destruction of, production facilities, damage to life or property, environmental damage and possible legal liability. Adverse effects on operations and/or further development of our projects could also adversely affect our business, financial condition, results of operations and cash flow.

 

Our business is subject to extensive environmental and other regulations that may make exploring, mining or related activities expensive, and which may change at any time.

The mining industry is subject to extensive environmental and other laws and regulations, which may change at any time. Environmental legislation and regulation are evolving in a manner which will likely require stricter standards and enforcement, increased fines and penalties for non-compliance, more stringent environmental assessments of proposed projects and a heightened degree of responsibility for companies and their officers, directors and employees. Various rulemakings and other regulatory actions related to the protection of the greater sage-grouse, for example, are ongoing. EPA rulemakings which may have an impact on ISR projects continue to occur from time to time and are likely to recur in future administrations. Proposed CERCLA regulations, which would have significantly increased financial obligations and surety bonding and might have had a commensurate impact on ISR projects, were not finalized. Although that administrative decision was affirmed by the courts, following a  legal challenge, similar rulemakings may recur. These are not the only laws and regulations which would result in restrictive changes. Moreover, compliance with environmental quality requirements and reclamation laws imposed by federal, state and local authorities may require significant capital outlays, materially affect the economics of a given property, cause material changes or delays in intended activities, and potentially expose us to litigation and other legal or administrative proceedings. We cannot accurately predict or estimate the impact of any such future laws or regulations, or future interpretations of existing laws and regulations, on our operations. Historic exploration activities have occurred on many of our properties, and mining and energy production activities have occurred on or near certain of our properties. If such historic activities have resulted in releases or threatened releases of regulated substances to the environment, or historic activities require remediation, potential for liability may exist under federal or state remediation statutes.

 

The uranium mining industry is capital intensive, and we may be unable to raise necessary additional funding.

Additional funds will be required to fund working capital or to fund exploration and development activities at our properties including Lost Creek and the adjoining projects at the Lost Creek Property, as well as the development of our Shirley Basin project. Potential sources of future funds available to us, in addition to the sales proceeds from Lost Creek production and current inventory, include the sale of additional equity capital, proceeds from the exercise of outstanding convertible equity instruments, borrowing of funds or other debt

31

Table of Contents

structure, project financing, or the sale of our interests in assets. There is no assurance that such funding will be available to us to continue development or future exploration. Furthermore, even if such financing is successfully completed, there can be no assurance that it will be obtained on terms favorable to us or will provide us with sufficient funds to meet our objectives, which may adversely affect our business and financial position. In addition, any future equity financings may result in substantial dilution for our existing shareholders.

 

Our mineral resource estimates may not be reliable; there is risk and increased uncertainty to commencing and conducting production without established mineral reserves; and we need to develop additional resources to sustain ongoing operations.

Our properties do not contain mineral reserves as defined under Canadian National Instrument 43-101 or SEC Industry Guide 7. See “Cautionary Note to United States Investors Concerning Disclosure of Mineral Resources” above. Until mineral reserves or mineral resources are mined and processed, the quantity of mineral resources and grades must be considered as estimates only. We have established the existence of uranium resources for certain uranium projects, including at the Lost Creek Property. We have not established proven or probable reserves, as defined by Canadian securities regulators or the SEC under Industry Guide 7, through the completion of a feasibility study, for any of our uranium projects, including the Lost Creek Property. Furthermore, we currently have no plans to establish proven or probable reserves for any of our uranium projects for which we plan to utilize ISR mining, such as the Lost Creek Property or the Shirley Basin Project. As a result, and despite the fact that we commenced recovery of U3O8  at the Lost Creek Project in 2013, there is an increased uncertainty and risk that may result in economic and technical failure which may adversely impact our future profitability.

 

There are numerous uncertainties inherent in estimating quantities of mineral resources, including many factors beyond our control, and no assurance can be given that the recovery of mineral resources, or even estimated mineral reserves, will be realized. In general, estimates of mineral resources are based upon several factors and assumptions made as of the date on which the estimates were determined, including:

 

·

geological and engineering estimates that have inherent uncertainties and the assumed effects of regulation by governmental agencies;

·

the judgment of the geologists, engineers and other professionals preparing the estimate;

·

estimates of future uranium prices and operating costs;

·

the quality and quantity of available data;

·

the interpretation of that data; and

·

the accuracy of various mandated economic assumptions, all of which may vary considerably from actual results.

 

All estimates are, to some degree, uncertain; with in situ recovery, this is due in part to limited sampling information collected prior to mining. For these reasons, estimates of the recoverable mineral resources prepared by different professionals or by the same professionals at different times, may vary substantially. As such, there is significant uncertainty in any mineral resource estimate and actual deposits encountered and the economic viability of a deposit may differ materially from our estimates.

 

Also, because we are now in operation and are depleting our known resource at Lost Creek, we must be able to continue to conduct exploration and develop additional mineral resources. While there remain large areas of our Lost Creek Property which require additional exploration, we will need to continue to explore all areas of the Lost Creek Property and our other mineral properties in Wyoming, or acquire additional, known mineral resource properties to replenish our mineral resources and sustain continued operations. We estimate life of mine when we prepare our mineral resource estimates, but such estimates may not be correct.

32

Table of Contents

 

Production, capital and operating cost estimates may be inaccurate.

We prepare estimates of annual and future production, the attendant production and operational costs and required working capital for such levels of production, but there is no assurance that we will achieve those estimates. These types of estimates are inherently uncertain and may change materially over time. Operational cost estimates are affected by changes in production levels and may be affected by a need to utilize a greater level of contractor services if required staffing is unavailable or cannot timely be hired and trained. Availability and consistent pricing of materials necessary in the installation of wells, surface production equipment, associated infrastructure, chemicals for processing and, expendable materials related to operations can be variable depending on economic conditions locally and worldwide and may force changes in operations and timing of resource production. In addition, we rely on certain contractors related to the installation of wells and technical services associated with that installation. Their availability or cost of service can change depending on other local market conditions and may therefore affect the installation and production rates of mining.

 

If we are unable to service our debt, we could lose the assets securing our indebtedness. Restrictive covenants in agreements governing our indebtedness may restrict our ability to pursue our business strategies.

Our State Bond Loan, under which we originally received approximately $34 million in debt financing, and currently owe approximately $12.4 million in principal, includes restrictive covenants that, among other things, limit our ability to sell the assets securing our indebtedness (which include our Lost Creek Project and related assets). Our ability to make scheduled payments and satisfy other covenants in the State Bond Loan depends on our financial condition and operating performance, which are subject to prevailing economic, competitive, legislative and regulatory conditions beyond our control. We may be unable to generate a level of cash flow from operating activities sufficient to permit us to pay the principal, interest and other fees on our indebtedness.

 

If we cannot make scheduled payments on our debt, we will be in default which, if not addressed or waived, could require accelerated repayment of our indebtedness and the enforcement by the lender against the assets securing our indebtedness. The secured collateral for the State Bond Loan includes the Lost Creek Project and other related assets. These are key assets on which our business is substantially dependent and, as such, the enforcement against any one or all these assets would have a material adverse effect on our operations and financial condition.

 

Our mining operations are subject to numerous environmental laws, regulations and permitting requirements and bonding requirements that can delay production and adversely affect operating and development costs.

Our business is subject to extensive federal, state and local laws governing all stages of exploration, development and operations at our mineral properties, taxes, labor standards and occupational health, mine and radiation safety, toxic substances, endangered species protections, and other matters. Exploration, development and production operations are also subject to various federal, state and local laws and regulations relating to the protection of the environment. These laws impose high standards on the mining industry, and particularly standards with respect to uranium recovery, to monitor the discharge of wastewater and report the results of such monitoring to regulatory authorities, to reduce or eliminate certain effects on or into land, water or air, to progressively restore mine properties, to manage hazardous wastes and materials and to reduce the risk of worker accidents. A violation of these laws may result in the imposition of substantial fines and other penalties and potentially expose us to operational restrictions, suspension, administrative proceedings or litigation. Many of these laws and regulations have tended to become more stringent over time. Any change in such laws could have a material adverse effect on our financial condition, cash flow or results of operations. There can be no assurance that we will be able to meet all the regulatory requirements in a timely manner or without significant expense or that the regulatory requirements will not change to delay or prohibit us from proceeding with certain exploration, development or operations. Further, there is no assurance that we will not face new challenges by

33

Table of Contents

third parties to regulatory decisions when made, which may cause additional delay and substantial expense, or may cause a project to be permanently halted.

 

Our operations require licenses and permits from various governmental authorities. We believe we hold all necessary licenses and permits to carry on the activities which we are currently conducting or propose to conduct under applicable laws and regulations. Such licenses and permits are subject to changes in regulations and changes in various operating circumstances. There can be no guarantee that we will be able to obtain all necessary licenses and permits that may be required to maintain our exploration and mining activities (or amendments to expand or alter existing operations), including constructing mines, milling or processing facilities and commencing or continuing exploration or mining activities or operations at any of our properties. In addition, if we proceed to production on any other property or new geologic horizon, we must obtain and comply with permits and licenses which will contain specific operating conditions. There can be no assurance that we will be able to obtain such permits and licenses or that we will be able to comply with any and all such conditions.

 

The uranium industry is highly competitive and is competitive with other energy sources.

The national and international uranium industry is highly competitive. Our activities are directed toward the exploration for, evaluation, acquisition and development of uranium deposits into production operations. There is no certainty that any expenditures to be made by us will result in discoveries of commercial quantities of uranium production. There is aggressive competition within the mining industry for the discovery, acquisition and development of properties considered to have commercial potential. We compete with other interests, many of which have greater financial resources than we have, for the opportunity to participate in promising projects. Similarly, we market our product in competition with supplies from a very limited number of competitors, most of whom currently are state-sponsored operations producing at lower, subsidized costs.

 

Nuclear energy competes with other sources of energy, including natural gas, oil, coal, hydroelectricity and renewable energy sources. These other energy sources are to some extent interchangeable with nuclear energy, particularly in the long term. Lower prices of natural gas, oil, coal and hydro electricity may result in lower demand for uranium concentrate and uranium conversion services. Technical advances in and government support for renewable energy sources could make these forms of energy more viable and have a greater impact on nuclear fuel demands. Further, the growth of the uranium and nuclear power industry beyond its current level will depend upon continued and increased acceptance of nuclear technology as a means of generating electricity. Because of unique political, technological and environmental factors that affect the nuclear industry, the industry is subject to public opinion risks which could have an adverse impact on the demand for nuclear power, whether through increased regulation or otherwise.

Requirements for our products and services may be affected by technological changes in nuclear reactors, enrichment, and used uranium fuel reprocessing. These technological changes could reduce, or increase, the demand for uranium. The cost competitiveness of our operations may be impacted through development of new uranium recovery and processing technologies. As a result, our competitors may adopt technological advancements that provide them an advantage over our operational and production costs.

 

We depend on the services of our management, key personnel, contractors and service providers.

Shareholders will be relying on the good faith, experience and judgment of our management and advisors providing for the effective management of the business and our operations and in selecting and developing future opportunities. We may need to recruit additional qualified employees, contractors and service providers to supplement existing management and personnel, the timely availability of which cannot be assured in our industry, many aspects of which are highly specialized. This is particularly true in the current labor markets in which we recruit our employees and the remote locations for which employees are needed. As well, the skilled

34

Table of Contents

professionals with expertise in geologic, engineering and process aspects of in situ recovery, radiation safety and other facets of our business are currently in high demand, as there are relatively few such professionals with both expertise and experience. The sustained downturn of the uranium production industry in the past several years makes these challenges even more pronounced. We will need to hire additional employees if and as we ramp-up Lost Creek operations and as we develop the Shirley Basin Project. We will continue to be dependent on a relatively small number of key persons, including key contractors, the loss of any one or several of whom could have an adverse effect on our business and operations. We do not hold key man insurance in respect of any of our executive officers.

 

Lack of acceptance of or outright opposition to nuclear energy could impede our business.

Our future business prospects are tied to the electrical utility industry in the U.S. and worldwide. Deregulation of the utility industry, particularly in the U.S. and Europe, is expected to affect the market for nuclear and other fuels for years to come and may result in a wide range of outcomes including the expansion or the premature shutdown of nuclear reactors. Maintaining the demand for uranium at current levels and future growth in demand will depend upon the continued acceptance of the nuclear technology as a means of generating electricity.  Lack of continued public acceptance of nuclear technology would adversely affect the demand for nuclear power and potentially increase the regulation of the nuclear power industry. Following the events of March 2011 in Fukushima Japan, worldwide reaction called into question the public’s confidence in nuclear energy and technology, the effects of which are still apparent in many countries. Additionally, media coverage about uranium production and nuclear energy may be inaccurate or non-objective and further negatively impact public perception of our industry.

 

Our property title and rights may be uncertain and could be challenged.

Although we have obtained title opinions with respect to certain of our properties, there is no guarantee that title to any of our properties will not be challenged or impugned. Third parties may have valid claims underlying portions of our interests. Our mineral properties in the U.S. consist of leases covering state lands, unpatented mining claims and patented mining claims. Many of our mining properties in the U.S. are unpatented mining claims to which we have only possessory title. Because title to unpatented mining claims is subject to inherent uncertainties, it is difficult to determine conclusively ownership of such claims. These uncertainties relate to such things as sufficiency of mineral discovery, proper posting and marking of boundaries and possible conflicts with other claims not determinable from descriptions of record. The present status of our unpatented mining claims located on public lands allows us the exclusive right to mine and remove valuable minerals. We are allowed to use the surface of the public lands solely for purposes related to mining and processing the mineral-bearing ores. However, legal ownership of the land remains with the U.S. We remain at risk that the mining claims may be forfeited either to the U.S.  or to rival private claimants due to failure to comply with statutory requirements. Certain of the changes which have been proposed in recent years to amend or replace the General Mining Law of 1872, as amended, could also have an impact on the rights we currently have in our patented and unpatented mining claims. Similarly, we believe that we have necessary rights to surface use and access in areas for which we have mineral rights other than pursuant to a federal unpatented mining claim. Those rights may also be challenged, resulting in delay or additional cost to assert and confirm our rights. We have taken or will take appropriate curative measures to ensure proper title to our mineral properties and rights in surface use or access, where necessary and where possible.

 

Possible amendments to the General Mining Law could make it more difficult or impossible for us to execute our business plan.

Members of the U.S. Congress have repeatedly introduced bills which would materially amend or replace the provisions of the Mining Law of 1872, as amended, including certain such bills proposed in 2019. Such bills have proposed, among other things, to (i) significantly alter the laws and regulations relating to uranium mineral development and recovery from unpatented and patented mining claims; (ii) impose a federal royalty on

35

Table of Contents

production from unpatented mining claims; (iii) impose time limits on the effectiveness of plans of operation that may not coincide with mine life; (iv) convert in part or in whole the existing land holdings program, requiring unpatented mining claims to be taken to lease in a new program under certain circumstances and imposing other circumstances in which the unpatented mining claim would have to be abandoned; (v) limit the mineral property holdings of any single person or company under various stages from prospecting through operations; (vi) impose more stringent environmental compliance and reclamation requirements on activities on unpatented mining claims; (vii) allow states, localities and Native American tribes to petition for the withdrawal of identified tracts of federal land from the operation of the U.S. mining laws; (viii) eliminate or greatly limit the right to a mineral patent; and (ix) allow for administrative determinations that mining would not be allowed in situations where undue degradation of the federal lands in question could not be prevented.

 

If enacted, such legislation could, among other effects, change the cost of holding unpatented mining claims or leases or the duration for which the claims or leases could be held without development, and could significantly impact our ability to develop locatable mineral resources on our patented and unpatented mining claims. Although it is impossible to predict at this point what any legislated royalties might be, enactment could adversely affect the potential for development and the economics of existing operating mines. Passage of such legislation could adversely affect our financial performance, including that proposals imposing a royalty or otherwise impacting holding and operational costs of mining claims, if passed, could render mineral projects uneconomic.

 

Additionally, as noted in other risk factors, there are ongoing withdrawals of federal lands for the purposes of mineral location and development. While certain of these proposals have been withdrawn, and others are not final and, as yet, none directly affects at this time the areas of Wyoming and Nevada in which we currently have land holdings, they could have an adverse effect on our financial performance if they are broadened in scope to directly affect the areas in which we have properties. The reasons for withdrawals area also being broadened in certain recent legislative proposals.

 

The results of exploration and ultimate production are highly uncertain.

The exploration for, and development of, mineral deposits involves significant risks which a combination of careful evaluation, experience and knowledge may not eliminate. Few properties which are explored are ultimately developed into producing mines. Major expenses may be required to establish mineral resources or reserves, to develop metallurgical processes and to construct mining and processing facilities at a site. It is impossible to ensure that our current exploration and development programs will result in profitable commercial operations; this is true for our gold project as well as our uranium mineral properties.

 

Whether a mineral deposit will be commercially viable depends on a number of factors, some of which are the particular attributes of the deposit, such as size, grade and proximity to infrastructure, as well as uranium and gold prices, which are highly cyclical, and government regulations, including regulations relating to prices, taxes, royalties, land tenure, land use, importing and exporting of uranium and environmental protection. The exact effect of these factors cannot be accurately predicted, but the combination of these factors may result in us not receiving an adequate return on invested capital.

 

Our insurance coverage could be insufficient.

We currently carry insurance coverage for general liability, property and casualty, directors’ and officers’ liability and other matters. We intend to carry insurance to protect against certain risks in such amounts as we consider adequate. Certain insurances may be cost prohibitive to maintain, and even if we carried all such insurances, the nature of the risks we face in our exploration and uranium production operations is such that liabilities could exceed policy limits in any insurance policy or could be excluded from coverage under an insurance policy. The potential costs that could be associated with any liabilities not covered by insurance or

36

Table of Contents

in excess of insurance coverage or compliance with applicable laws and regulations may cause substantial delays and require significant capital outlays, adversely affecting our business and financial position. We cannot assure that even our current coverages will continue to be available at acceptable cost or that coverage limits will remain at current levels, any of which could result in adverse effects upon our business and financial condition. Additionally, we utilize a bonding surety program for our regulatory, reclamation and restoration obligations at Lost Creek and the Pathfinder Mines sites. Availability of and terms for such surety arrangements may change in the future, resulting in adverse effects to our financial condition.

 

We are subject to risks associated with governmental or regulatory investigations or challenges, litigation and other legal proceedings.

Defense and settlement costs of legal claims can be substantial, even with respect to claims that have no merit. From time to time, we may be involved in disputes with other parties which may result in litigation or other proceedings. Additionally, it is not unlikely that we may find ourselves involved directly or indirectly in legal proceedings, in the form of governmental or regulatory investigations, administrative proceedings or litigation, arising from challenges to regulatory actions as described elsewhere in this annual report. In early 2019, for example, we received a request from a Congressional committee seeking documents related to our trade action as a part of an investigation of the current administration’s actions regarding uranium. We provided a written response to the committee. Nothing further has been sought. Even this sort of proceeding may have unexpected consequences, including the costs of responding to further requests or any further actions by the committee. Such investigations, administrative proceedings and litigation related to regulatory matters may delay or halt exploration or development of our projects. The results of litigation or any other proceedings cannot be predicted with certainty. If we are unable to resolve any such disputes favorably, it could have a material adverse effect on our financial position, ability to operate, results of operations or our property development.

 

Acquisitions and integration may disrupt our business, and we may not obtain full anticipated value of certain acquisitions due to the condition of the markets.

From time to time, we examine opportunities to acquire additional mining assets and businesses. Any acquisition that we may choose to complete may be of significant size, may change the scale of our business and operations, and/or may expose us to new geographic, political, operating, financial and geological risks. Any acquisition would be accompanied by risks. For example, there may be a significant change in commodity prices after we have committed to complete the transaction and established the purchase price or share exchange ratio; a material ore body may prove to be below expectations; we may have difficulty integrating and assimilating the operations and personnel of an acquired company, realizing anticipated synergies and maximizing the financial and strategic position of the combined enterprise, and maintaining uniform standards, policies and controls across the organization; the integration of the acquired business or assets may disrupt our ongoing business and relationships with employees, customers, suppliers and contractors; and the acquired business or assets may have unknown liabilities which may be significant. There can be no assurance that we would be successful in overcoming these risks or any other problems encountered in connection with such acquisitions.

 

We are dependent on information technology systems, which are subject to certain risks.

We depend upon information technology systems in a variety of ways throughout our operations. Any significant breakdown of those systems, whether through virus, cyber-attack, security breach, theft, or other destruction, invasion or interruption, or unauthorized access to our systems, could negatively impact our business and operations. To the extent that such invasion, cyber-attack or similar security breach results in disruption to our operations, loss or disclosure of, or damage to, our data and particularly our confidential or proprietary information, our reputation, business, results of operations and financial condition could be materially adversely affected. Our systems, internal controls and insurance for protecting against such cyber security risks may be insufficient. Although to date we have experienced no such attack resulting in material

37

Table of Contents

losses, we may suffer such losses at any time in the future.  We may be required to expend significant additional resources to continue to modify and enhance our protective measures or to investigate, restore or remediate any information technology security vulnerabilities.

 

We have never paid dividends and do not currently expect to do so in the near future.

We have not paid dividends on our Common Shares since incorporation and do not anticipate doing so in the foreseeable future. Payments of any dividends will be at the discretion of our Board after considering many factors, including our financial condition and current and anticipated cash needs.

 

Failure to meet the listing maintenance criteria of the NYSE American may result in the delisting of our Common Shares, which could result in lower trading volumes and liquidity, lower prices of our Common Shares and make it more difficult for us to raise capital.

Our Common Shares are listed on the NYSE American and we are subject to its continued listing requirements, including maintaining certain share prices and a minimum amount of shareholder equity. The market price of our Common Shares has been and may continue to be subject to significant fluctuation. If we are unable to comply with the NYSE American continued listing requirements, including its trading price requirements, our Common Shares may be suspended from trading on and/or delisted from the NYSE American. Although we have not been notified of any delisting proceedings, there is no assurance that we will not receive such notice in the future or that we will be able to then comply with NYSE American listing standards. The delisting of our Common Shares from the NYSE American may materially impair our shareholders’ ability to buy and sell our Common Shares and could have an adverse effect on the market price of, and the efficiency of the trading market for, our Common Shares. In addition, the delisting of our Common Shares could significantly impair our ability to raise capital. Further, if our Common Shares were delisted and determined to be a “penny stock,” a broker-dealer may find it more difficult to trade our Common Shares and an investor may find it more difficult to acquire or dispose of our Common Shares on the secondary market.

 

U.S. Federal Income Tax Consequences to U.S. Shareholders under the Passive Foreign Investment Company Rules

Investors in the Common Shares of Ur-Energy that are U.S. taxpayers (referred to as a U.S. shareholder) should be aware that we may be a “passive foreign investment company” (a “PFIC”) for the period ended December 31, 2019 and may be a PFIC in subsequent years. If we are a PFIC for any year during a U.S. shareholder’s holding period, then such U.S. shareholders generally will be subject to a special, highly adverse tax regime with respect to so-called “excess distributions” received on our Common Shares. Gain realized upon a disposition of our Common Shares (including upon certain dispositions that would otherwise be tax-free) also will be treated as an excess distribution. Excess distributions are punitively taxed and are subject to additional interest charges. Additional special adverse rules also apply to U.S. shareholders who own our Common Shares if we are a PFIC and have a non-U.S. subsidiary that is also a PFIC (a “lower-tier PFIC”).

 

A U.S. shareholder may make a timely "qualified electing fund" election (“QEF election”) or a "mark-to-market" election with respect to our Common Shares to mitigate the adverse tax rules that apply to PFICs, but these elections may accelerate the recognition of taxable income and may result in the recognition of ordinary income. To be timely, a QEF election generally must be made for the first year in the U.S. shareholder’s holding period in which Ur-Energy is a PFIC. A U.S. shareholder may make a QEF election only if the U.S. shareholder receives certain information (known as a “PFIC annual information statement”) from us annually. A U.S. shareholder may make a QEF election with respect to a lower-tier PFIC only if it receives a PFIC annual information statement with respect to the lower tier PFIC.  The mark-to-market election is available only if our Common Shares are considered regularly traded on a qualifying exchange, which we cannot assure will be the case for years in which it may be a PFIC. The mark-to-market election is not available for a lower-tier PFIC.

 

38

Table of Contents

We will use commercially reasonable efforts to make available to U.S. shareholders, upon their written request (a) timely and accurate information as to our status as a PFIC and the PFIC status of any subsidiary in which Ur-Energy owns more than 50% of such subsidiary’s total aggregate voting power, and (b) for each year in which Ur-Energy determines that it is a PFIC, upon written request, a PFIC annual information statement with respect to Ur-Energy and with respect to each such subsidiary that we determine is a PFIC. 

 

Special adverse rules that impact certain estate planning goals could apply to our Common Shares if we are a PFIC. Each U.S. shareholder should consult its own tax advisor regarding the U.S. federal, state and local consequences of the PFIC rules, and regarding the QEF and mark-to-market elections.

 

Item 1B.  UNRESOLVED STAFF COMMENTS

 

None.

 

Item 3.  LEGAL PROCEEDINGS

 

None.

 

Item 4.  MINE SAFETY DISCLOSURE

 

Our operations and other activities at Lost Creek are not subject to regulation by the Federal Mine Safety and Health Administration (“MSHA”) under the Federal Mine Safety and Health Act of 1977 (the “Mine Act”).

39

Table of Contents

 

PART II

 

Item 5.  MARKET FOR registrant’s COMMON EQUITY, RELATED STOCKHOLDER MATTERS and issuer purcHases of equity securities

 

Market Information

 

Since July 24, 2008, Ur-Energy’s Common Shares have been listed for trading on the NYSE American exchange under the trading symbol “URG.” Since November 29, 2005, Ur-Energy’s Common Shares have been listed and posted for trading on the Toronto Stock Exchange under the trading symbol “URE.”

 

 

Holders

 

The authorized capital of Ur-Energy consists of an unlimited number of Common Shares and an unlimited number of Class A Preference Shares. As of February 26,  2020,  160,478,059 Common Shares are issued and outstanding and no preferred shares are issued and outstanding.  We estimate that we have approximately 5,500 beneficial holders of our Common Shares. The holders of the Common Shares are entitled to one vote per share at all meetings of our shareholders. The holders of Common Shares are also entitled to dividends, if and when declared by our Board and the distribution of the residual assets of the Company in the event of a liquidation, dissolution or winding up.

 

Our Class A Preference Shares are issuable by the Board in one or more series and the Board has the right and obligation to fix the number of shares in, and determine the designation, rights, privileges, restrictions and conditions attaching to the shares of each series. The rights of the holders of Common Shares will be subject to, and may be adversely affected by, the rights of the holders of any Class A Preference Shares that may be issued in the future. The Class A Preference Shares, may, at the discretion of the Board, be entitled to a preference over the Common Shares and any other shares ranking junior to the Class A Preference Shares with respect to the payment of dividends and distribution of assets in the event of liquidation, dissolution or winding up.

 

Dividends

 

To date, we have not paid any dividends on our outstanding Common Shares and have no current intention to declare dividends on the Common Shares in the foreseeable future. Any decision to pay dividends on our Common Shares in the future will depend upon our financial requirements to finance future growth, the general financial condition of the Company and other factors which our Board may consider appropriate in the circumstances.

 

40

Table of Contents

Securities Authorized for Issuance under Equity Compensation Plans

 

The following table sets forth certain summary information concerning our equity compensation plans as at December 31, 2019. Directors, officers, employees, and consultants are eligible to participate in the Option Plan. Directors and employees, including executive officers, are eligible to participate in the RSU Plan.

 

 

 

 

 

 

Number of Common Shares to be Issued Upon Exercise of Outstanding Options, Warrants and Rights

Weighted Average Exercise Price of Outstanding Options, Warrants and Rights (2)

(C$)

Number of Common Shares Remaining for Future Issuance (Excluding Common Shares to be Issued Upon Exercise of Outstanding Options, Warrants and Rights) (3)

Equity compensation plans approved by securityholders (1)

12,232,511

$ 0.64

3,291,262

Equity compensation plans not approved by security-holders

 -

 -

 -

 

(1)

Our shareholders have approved both the Ur-Energy Inc. Amended and Restated Stock Option Plan 2005, as amended, and the Ur-Energy Inc. Amended Restricted Share Unit Plan.

(2)

The exercise price represents the weighted exercise price of the 11,076,583 outstanding stock options under the Ur‑Energy Inc. Amended and Restated Stock Option Plan 2005.

(3)

Represents 2,810,412 Common Shares remaining available for issuance under the Ur-Energy Inc. Amended and Restated Stock Option Plan 2005 and 480,850 Common Shares available under the Ur-Energy Amended Restricted Share Unit Plan.

 

Recent Sales of Unregistered Securities

 

During the fiscal years ended December 31, 2019 and 2018, we did not have any sales of securities in transactions that were not registered under the Securities Act.

Issuer Purchases of Equity Securities

 

The Company did not purchase its own equity securities during the fiscal year ended December 31, 2019.

 

Performance Graph

 

The following information in this Item 5 of this Annual Report on Form 10-K is not deemed to be “soliciting material” or to be “filed” with the SEC or subject to the liabilities of Section 8 of the Exchange Act, and will not be deemed to be incorporated by reference into any filing under the Securities Act or the Exchange Act, except to the extent we specifically incorporate it by reference into such a filing.

 

The following graph illustrates the period from December 31, 2014 to December 31, 2019 and reflects the cumulative shareholder return of an investment in our Common Shares compared to the cumulative return of an investment in (a) the Russell 3000 Index, (b) the NYSE American Composite Index, and (c) the average of a peer group consisting of Denison Mines Corp., Uranium Energy Corp., Energy Fuels, Inc. and Westwater

41

Table of Contents

Resources, Inc. since December 31, 2014, assuming that $100 was invested and, where applicable, includes the reinvestment of dividends.

 

Picture 4

 

 

 

 

 

 

 

 

 

 

2014

2015

2016

2017

2018

2019

Ur-Energy Inc.

100

82

66

83

82

72

Peer Average

100

39

45

44

32

23

Russell 3000

100

99

109

129

120

154

NYSE American Index

100

176

189

217

187

208

 

 

 

 

Item 6.  SELECTED FINANCIAL DATA

 

The selected financial data set forth below are derived from our audited consolidated financial statements for the years ended December 31, 2019,  2018,  2017, 2016 and 2015, and should be read in conjunction with those financial statements and the notes thereto. The consolidated financial statements have been prepared in accordance with United States generally accepted accounting principles (“US GAAP”). Reference should also be made to “Item 7. Management's Discussion and Analysis of Financial Condition and Results of Operations.”

 

 

42

Table of Contents

Summary of Financial Condition

 

(Amounts in thousands of U.S. Dollars except per share data) 

 

 

 

 

 

 

 

 

As of December 31

 

2019

2018

2017

2016

2015

Working capital (deficiency)

6,376

1,608

1,283

(1,706)

(7,510)

Current assets

8,659

9,090

9,168

6,506

5,713

Total assets

90,390

100,363

88,364

89,940

95,757

Current liabilities

2,283

7,482

7,885

8,212

13,223

Long-term liabilities

43,774

41,034

41,698

45,496

50,033

Shareholders' equity

44,333

51,847

38,781

36,232

32,501

 

 

 

 

 

 

 

 

 

Year ended December 31

 

2019

2018

2017

2016

2015

Revenue

32,255

23,496

38,368

27,305

41,877

Net income (loss) for the year

(8,418)

4,534

76

(3,010)

(795)

 

 

 

 

 

 

Income (loss) per common share:

    Basic

(0.05)

0.03

 -

(0.02)

(0.01)

   Diluted

(0.05)

0.03

 -

(0.02)

(0.01)

 

 

 

 

 

 

Cash dividends per common share

Nil

Nil

Nil

Nil

Nil

 

No dividends were paid during these five years.

 

43

Table of Contents

Item 7.  MANAGEMENT’S DISCUSSION AND ANALYSIS OF FINANCIAL CONDITION AND RESULTS OF OPERATION

 

Business Overview

 

The following discussion is designed to provide information that we believe necessary for an understanding of our financial condition, changes in financial condition and results of our operations. The following discussion and analysis should be read in conjunction with the accompanying audited consolidated financial statements and related notes. The financial statements have been prepared in accordance with US GAAP.

 

Industry Update and Trends

 

The uranium industry continues to be characterized by persistently low pricing,  and threats to pricing and market stability created by foreign state-sponsored producers. Over the past several years, uranium miners, including our Company at our Lost Creek Project, have implemented decisions to halt planned development activities as well as to operate at lower rates of production. As a result, reductions in workforces continue to be implemented throughout the industry.  As discussed elsewhere in this report, we continued in 2019 to restrict annual production rates and conducted no further development activities. Production at Lost Creek in 2019 totaled 47,957 pounds captured in the plant. While these constraints by U.S. miners ensure near-term production will remain lower, imports continued to dominate the U.S. market in 2019.  Recently, 2019 uranium production results were published by the U.S. Energy Information Administration, showing that the 173,875 pounds produced is the lowest in U.S. history (and, nearly 90% lower than 2018).  

 

In response to the challenges of the market conditions, primary among them foreign imports into the U.S. emanating from state-sponsored producers in Russia, Kazakhstan and Uzbekistan, in early 2018 Ur‑Energy USA and Energy Fuels Resources (USA) Inc. (“Energy Fuels”) initiated a trade action with the U.S. Department of Commerce (“DOC”) pursuant to Section 232 of the Trade Expansion Act. The petition for relief filed with the DOC described how uranium and nuclear fuel from state-owned and state-subsidized enterprises in Russia, Kazakhstan, Uzbekistan, and China represent a threat to U.S. national security. The petition sought modest remedies to limit imports of uranium into the U.S. by reserving 25% of the U.S. nuclear market for U.S. uranium production through a quota. 

In July 2018, DOC announced it initiated an “investigation into whether the present quantity and circumstances of uranium ore and product imports into the United States threaten to impair national security.”  Following the DOC statutorily-mandated investigation, DOC timely submitted its report to the White House. On July 12, 2019, the White House issued a “Memorandum on the Effect of Uranium Imports on the National Security and Establishment of the United States Nuclear Fuel Working Group” (the “President’s Memorandum”), through which it announced it would take no trade action in response to the DOC report.

The President’s Memorandum cites the DOC finding that “…uranium is being imported in such quantities and under such circumstances as to threaten to impair the national security of the United States....” The President found that “…the United States uranium industry faces significant challenges in producing uranium domestically and that this is an issue of national security [and that] a fuller analysis of national security considerations with respect to the entire nuclear fuel supply chain is necessary at this time.”  

Through the President’s Memorandum, President Trump established the United States Nuclear Fuel Working Group (the “Working Group”) to develop recommendations for reviving and expanding domestic uranium production. The Working Group was required to report its recommendations back to the President within 90 days. As the Trump Administration broadened its review of ways to revive and expand domestic uranium

44

Table of Contents

production, we have continued our work alongside the Administration and other stakeholders to find solutions to correct the dysfunctional market. We have continued to examine all alternatives and possible remedies and will continue to do so on an ongoing basis. On or about October 10, 2019, the Working Group sought and received an additional 30 days to complete its work and to submit its recommendations to the President. There are credible reports in the media which indicate that the report has been submitted to the Chair(s) of the Working Group. On February 10, 2020, the President’s FY2021 budget was made public, and includes a budget item of $150 million per year from FY2021 to FY2030 to support the creation and fulfillment of a new national uranium reserve to be supplied by domestically-mined uranium.

The recent budget announcement is understood to be the result of the Working Group’s recommendations. There can be no certainty of the final outcome of the Working Group’s findings and recommendations, or the impact of any actions taken in response to those findings and recommendation or the President’s Memorandum, including the budget appropriations process related to the national uranium reserve, and therefore the outcome of this continuing process and its effects on the U.S. uranium market is uncertain.

2019 Developments

 

Lost Creek Property – Great Divide Basin, Wyoming

 

The original planned wells and HHs in MU1 and the first three HHs and the related wells in MU2 were available for operation throughout 2019. The first of the three HHs in MU2 began operations in 2017-2018. MU2 also has all appropriate operating permits. The main trunk-line which has been installed services the first five MU2 HHs, and the entirety of MU2 has been fenced. All of these development activities will allow for a quick turn-around to ramp up production once market fundamentals change. Through December 31, 2019, 2,723,604 pounds of U3O8 have been captured at Lost Creek in the original 13 planned MU1 HHs and the first three MU2 HHs.

During 2019, the Company sold 665,000 pounds under term contracts at an average price of $48.50 per pound.  There were no spot sales in 2019.  The 2019 sales consisted of 451,250 purchased pounds at an average selling price of $49.56 per pound and 213,750 produced pounds at an average price of $46.26 per pound. The Company purchased 500,000 pounds during 2019 at an average price of $26.36 per pound. During 2019, 47,957 pounds of U3O8 were captured within the Lost Creek plant with an average head grade of 13 ppm. The lower head grade is a typical result as a mine and its wellfields mature and older operating patterns remain in the flow regime. Lost Creek packaged 50,794 pounds in drums and 58,353 pounds of drummed inventory were shipped from the Lost Creek processing plant to the converter. At December 31, 2019, inventory at the conversion facility was approximately 268,803 pounds.

 

Lost Creek Regulatory Proceedings

 

Subsequent to final approvals being received for initial operations at Lost Creek, in 2012-2013, we have made necessary additional filings for and received approvals for ongoing operations at Lost Creek (e.g., wellfield development; authorizations related to a new deep disposal well; permits and authority for new Class V wells). In September 2014, we filed applications for amendment of all Lost Creek permits and licenses to include recovery from LC East operations. In 2015, the BLM issued a notice of intent to complete an environmental impact statement for the application. The NRC has participated in this review as a cooperating agency. A permit amendment requesting similar approvals to mine was also submitted to the WDEQ. Approval will include an aquifer exemption. The BLM issued its Final Environmental Impact Statement (“FEIS”) and related Record of Decision on the LC East Project in Q1 2019.  We anticipate that all permits and authorizations for the amendment will be complete in 2020.

45

Table of Contents

 

Shirley Basin Project

 

Baseline studies necessary for the permitting and licensing of the Shirley Basin project were completed in 2014. Subsequently, in December 2015, our application for a permit to mine was submitted to the WDEQ. While the Shirley Basin PEA contemplates that the Lost Creek processing facility may be utilized for the drying and packaging of uranium from Shirley Basin, which would mean we would only anticipate the need for a satellite plant, the Shirley Basin permit application contemplates the construction of a full processing facility, providing greater construction and operating flexibility as may be dictated by market conditions. WDEQ continues with its technical review of our application for a permit to mine at Shirley Basin. Our application for a source material license for Shirley Basin is proceeding through its review with the State URP. We anticipate the state process to be complete, with necessary permits and authorizations received, in H1 2020.  The BLM initiated its review of the Plan of Operations for Shirley Basin in Q2 2019 and has proceeded with its NEPA process since that time; we expect this process will be concluded in H1 2020. Additional permits and authorizations are well in process for the construction and operation of Shirley Basin and are also expected to be completed in 2020. Engineering evaluations, designs and studies are also underway in anticipation of the construction at Shirley Basin.

 

Excel Gold Project

 

In January 2018, we announced the acquisition of a gold exploration project in west-central Nevada, comprising 102 federal lode mining claims (approximately 2,100 acres). The Excel Project is located within the Excelsior Mountains, in proximity to the Camp Douglas and Candelaria Mining Districts. We became aware of the mineral potential of this project area from exploration data contained within the large geologic database acquired as a part of our 2013 purchase of Pathfinder. Here, we identified a past exploration program in the area of the Excel Project at which Pathfinder had encountered high-grade gold and silver assays from trenching activities. Resulting land acquisition activities were complete in 2018, after which rock sampling and geochemical soil sampling programs were conducted. We conducted additional work at the project in 2018 and 2019. Currently, we do not anticipate further field work at the Excel Project in 2020.

 

Corporate Organization and Financing Developments

Trade Action

As described above under Industry Updates and Trends, we filed a trade action with the DOC in January 2018 in response to the challenges of uranium market conditions, primary among them imports to the U.S. emanating from state-sponsored producers in Russia, Kazakhstan, and Uzbekistan. The trade action was brought to a conclusion when, choosing to not take any direct action on the Section 232 Report from DOC, President Trump established the Working Group and charged it with developing recommendations for reviving and expanding domestic uranium production as well as considering the condition of the rest of the nuclear fuel cycle. The Working Group submitted its report and recommendations back to the White House, and the initial result appears to be the ten-year $150 million annual budget item for the establishment of the national uranium reserve, with funding contemplated until 2030. There can be no certainty of the outcome of the Working Group’s report and recommendations, or additional actions to be taken by the President, and therefore the outcome of this process and its effects on the U.S. uranium market remains uncertain.

 

Additionally, in early 2019, we received and responded to a request from a Congressional committee seeking documents related to our trade action as a part of an investigation of the current administration’s actions regarding uranium.

46

Table of Contents

 

Reductions in Force

In light of the President’s decision on the trade action in July 2019, we implemented additional cost reductions, including labor reductions of 12 employees, primarily at Lost Creek. We reduced staffing to minimum levels necessary to maintain our facilities and meet regulatory compliance, while retaining core operational personnel who possess the critical knowledge necessary for the Company to ramp up when conditions warrant. These actions will enable the Company to maintain Lost Creek operations and preserve our ability to react to changing market conditions, while at the same time minimizing our need for additional funding during this protracted period of uncertainty. Additionally, several employees were asked to change job responsibilities and/or team assignments. Production operations at Lost Creek proceeded uninterrupted at controlled levels throughout the year.

Amendment of State Bond Loan

In addition to other cost-cutting measures taken in 2019, we worked with the State of Wyoming and the Board of County Commissioners of Sweetwater County to obtain a six-quarter deferral of principal payments on the Lost Creek State Bond Loan, with all approvals being obtained October 1, 2019. Interest payments will continue during that six-quarter period. The principal payment due on October 1, 2019 was the first deferred payment; principal payments will recommence in April 2021, and the final payment on the State Bond Loan will be due in April 2023.

Changes in Management

Effective September 30, 2019, James Bonner, Ur-Energy Vice President Geology, retired following a several decades long career as a Professional Geologist in uranium exploration and development, the last five years with Ur-Energy. 

 

Off Take Sales Agreements

 

We continue to have off-take sales agreements with U.S. utilities. These agreements were executed in 2015, and provide for deliveries in 2020 and 2021 as follows: 

 

 

 

SUMMARY OF OFF TAKE SALES AGREEMENTS

Production Year

Total Pounds Uranium Concentrates Contractually Committed

2020

200,000 pounds

2021

25,000 pounds

 

 

 

47

Table of Contents

2019 Results of Operations

 

U3O8 Production Costs

 

During 2019, 47,957 pounds of U3O8 were captured within the Lost Creek plant. A total of 50,794 pounds were packaged in drums and 58,353 pounds of the drummed inventory were shipped to the conversion facility where our year-end inventory was approximately 268,803 pounds U3O8. The cash cost per pound and non-cash cost per pound for produced uranium presented in the following Production and Production Costs, and Sales and Cost of Sales tables are non-US GAAP measures. These measures do not have a standardized meaning within US GAAP or a defined basis of calculation. These measures are used by management to assess business performance and determine production and pricing strategies. They may also be used by certain investors to evaluate performance. Please see the tables below for reconciliations of these measures to the US GAAP compliant financial measures. 

 

Production and sales figures for the Lost Creek Project are as follows:

 

 

 

 

 

 

 

 

 

 

 

 

 

 

 

 

 

 

 

 

Production and Production Costs

    

Unit

    

2019 Q4

    

2019 Q3

    

2019 Q2

    

2019 Q1

    

2019

 

 

 

 

 

 

 

 

 

 

 

 

 

 

 

 

 

 

 

 

Pounds captured

 

lb

 

 

5,004

 

 

7,256

 

 

13,146

 

 

22,551

 

 

47,957

 

Ad valorem and severance tax

 

$000

 

$

22

 

$

(14)

 

$

17

 

$

57

 

$

82

 

Wellfield cash cost (1)

 

$000

 

$

158

 

$

210

 

$

264

 

$

250

 

$

882

 

Wellfield non-cash cost (2)

 

$000

 

$

611

 

$

611

 

$

612

 

$

612

 

$

2,446

 

Ad valorem and severance tax per pound captured

 

$/lb

 

$

4.40

 

$

(1.93)

 

$

1.29

 

$

2.53

 

$

1.71

 

Cash cost per pound captured

 

$/lb

 

$

31.57

 

$

28.94

 

$

20.08

 

$

11.09

 

$

18.39

 

Non-cash cost per pound captured

 

$/lb

 

$

122.10

 

$

84.21

 

$

46.55

 

$

27.14

 

$

51.00

 

 

 

 

 

 

 

 

 

 

 

 

 

 

 

 

 

 

 

 

Pounds drummed

 

lb

 

 

7,116

 

 

9,367

 

 

13,296

 

 

21,015

 

 

50,794

 

Plant cash cost (3)

 

$000

 

$

898

 

$

1,045

 

$

1,134

 

$

1,318

 

$

4,395

 

Plant non-cash cost (2)

 

$000

 

$

494

 

$

490

 

$

490

 

$

480

 

$

1,954

 

Cash cost per pound drummed

 

$/lb

 

$

126.19

 

$

111.56

 

$

85.29

 

$

62.72

 

$

86.53

 

Non-cash cost per pound drummed

 

$/lb

 

$

69.42

 

$

52.31

 

$

36.85

 

$

22.84

 

$

38.47

 

 

 

 

 

 

 

 

 

 

 

 

 

 

 

 

 

 

 

 

Pounds shipped to conversion facility

 

lb

 

 

20,643

 

 

37,710

 

 

 —

 

 

 —

 

 

58,353

 

Distribution cash cost (4)

 

$000

 

$

26

 

$

12

 

$

27

 

$

 6

 

$

71

 

Cash cost per pound shipped

 

$/lb

 

$

1.26

 

$

0.32

 

$

 -

 

$

 -

 

$

1.22

 

 

 

 

 

 

 

 

 

 

 

 

 

 

 

 

 

 

 

 

Pounds purchased

 

lb

 

 

180,000

 

 

122,500

 

 

100,000

 

 

97,500

 

 

500,000

 

Purchase costs

 

$000

 

$

4,311

 

$

3,391

 

$

2,795

 

$

2,681

 

$

13,178

 

Cash cost per pound purchased

 

$/lb

 

$

23.95

 

$

27.68

 

$

27.95

 

$

27.50

 

$

26.36

 

 

 

 

 

 

 

 

 

 

 

 

 

 

 

 

 

 

 

 

 

Notes:

1.

Wellfield cash costs include all wellfield operating costs. Wellfield construction and development costs, which include wellfield drilling, header houses, pipelines, power lines, roads, fences and disposal wells, are treated as development expense and are not included in wellfield operating costs.

2.

Non-cash costs include the amortization of the investment in the mineral property acquisition costs and the depreciation of plant equipment, and the depreciation of their related asset retirement obligation costs. The

48

Table of Contents

expenses are calculated on a straight-line basis, so the expenses are typically constant for each quarter. The cost per pound from these costs will therefore typically vary based on production levels only.

3.

Plant cash costs include all plant operating costs and site overhead costs.

4.

Distribution cash costs include all shipping costs and costs charged by the conversion facility for weighing, sampling, assaying and storing the pounds prior to sale.

 

In total, wellfield, plant and distribution cash costs were very consistent quarter on quarter during 2019. The respective costs per pound increased overall during the year primarily driven by decreasing levels of production, which is a typical result as a mine and its wellfields mature and older operating patterns remain in the flow regime.

 

Ad valorem and severance taxes fluctuate based on pounds extracted and the related sales value of those pounds.   The $1.71 average cost per pound in 2019 was higher than the previous year’s $1.40 per pound due to the higher average sales price per pound received in 2019 as compared to 2018, which included a tax driven 10,000 pound spot sale from production. The decrease in the third quarter was because of a change in the “industry factor” which created an overpayment of the tax in 2018 which was refunded in 2019.

 

Wellfield cash costs decreased during the year because of reduced staffing levels and the continued slowdown of extraction activities. The average cash cost per pound captured increased to $18.39 for the year compared to   $6.84 in 2018. The annual increase was due to lower production levels during 2019, which more than offset the reduction in labor costs in 2019 as we moved to maintenance-focused operations. As previously discussed, production levels were deliberately maintained at levels sufficient to satisfy our expected contract sales in light of the depressed uranium market. Wellfield non-cash costs were fixed in 2019, but higher than 2018 due to additional reclamation liability estimates and the related depreciation on the resulting reclamation assets. The resulting non-cash cost per pound captured averaged $51.00 for the year, as compared to $5.31 in 2018. The increase for the year was significantly impacted by production levels which were much lower than 2018.

 

Plant cash costs decreased during the year as well as compared to 2018 as a result of less activity at the plant and reduced staffing levels. However, pounds drummed also decreased significantly during the year.  The resulting cash cost per pound drummed increased as a result of lower production and averaged $86.53 for the year as compared to $16.48 in 2018. We reduced personnel again in 2019, but plant labor includes most supervisory and maintenance personnel, of which a core staff has been maintained. Plant non-cash costs did not change during the year so the changes in costs per pound were directly tied to production rates.

 

Distribution costs during the year decreased as compared to 2018 due to fewer pounds shipped in 2019. However, the cost per pound increased due to the receipt of a number of assay invoices in 2019 for 2018

49

Table of Contents

deliveries and the purchase of empty shipping barrels, both of which contributed to a higher cost for fewer pounds delivered.

 

 

 

 

 

 

 

 

 

 

 

 

 

 

 

 

 

 

 

 

U3O8 Sales and Cost of sales

   

Unit

   

2019 Q4

   

2019 Q3

   

2019 Q2

   

2019 Q1

   

2019

 

 

 

 

 

 

 

 

 

 

 

 

 

 

 

 

 

 

 

 

Pounds sold

 

lb

 

 

180,000

 

 

122,500

 

 

265,000

 

 

97,500

 

 

665,000

 

 

 

 

 

 

 

 

 

 

 

 

 

 

 

 

 

 

 

 

U3O8 sales

 

$000

 

$

10,848

 

$

5,115

 

$

11,477

 

$

4,812

 

$

32,252

 

Average contract price

 

$/lb

 

$

60.26

 

$

41.76

 

$

43.31

 

$

49.35

 

$

48.50

 

Average spot price

 

$/lb

 

$

 -

 

$

 -

 

$

 -

 

$

 -

 

$

 -

 

Average price per pound sold

 

$/lb

 

$

60.26

 

$

41.76

 

$

43.31

 

$

49.35

 

$

48.50

 

 

 

 

 

 

 

 

 

 

 

 

 

 

 

 

 

 

 

 

U3O8 cost of sales (1)

 

$000

 

$

4,377

 

$

3,428

 

$

9,026

 

$

3,181

 

$

20,012

 

Ad valorem and severance tax cost per pound sold

 

$/lb

 

$

 -

 

$

 -

 

$

1.52

 

$

1.52

 

$

1.52

 

Cash cost per pound sold

 

$/lb

 

$

 -

 

$

 -

 

$

23.95

 

$

23.86

 

$

23.93

 

Non-cash cost per pound sold

 

$/lb

 

$

 -

 

$

 -

 

$

12.38

 

$

12.36

 

$

12.38

 

Cost per pound sold - produced

 

$/lb

 

$

 -

 

$

 -

 

$

37.85

 

$

37.74

 

$

37.83

 

Cost per pound sold - purchased

 

$/lb

 

$

24.31

 

$

27.98

 

$

27.80

 

$

27.50

 

$

26.43

 

Total average cost per pound sold

 

$/lb

 

$

24.31

 

$

27.98

 

$

34.06

 

$

32.63

 

$

30.09

 

 

 

 

 

 

 

 

 

 

 

 

 

 

 

 

 

 

 

 

U3O8 gross profit

 

$000

 

$

6,471

 

$

1,687

 

$

2,451

 

$

1,631

 

$

12,240

 

Gross profit per pound sold

 

$/lb

 

$

35.95

 

$

13.78

 

$

9.25

 

$

16.72

 

$

18.41

 

Gross profit margin

 

%

 

 

59.7%

 

 

33.0%

 

 

21.4%

 

 

33.9%

 

 

38.0%

 

 

 

 

 

 

 

 

 

 

 

 

 

 

 

 

 

 

 

 

Ending Inventory Balances

 

 

 

 

 

 

 

 

 

 

 

 

 

 

 

 

 

 

Pounds

 

 

 

 

 

 

 

 

 

 

 

 

 

 

 

 

 

 

In-process inventory

 

lb

 

 

5,396

 

 

8,074

 

 

10,221

 

 

10,595

 

 

 

 

Plant inventory

 

lb

 

 

 -

 

 

13,526

 

 

41,871

 

 

28,574

 

 

 

 

Conversion facility inventory produced

 

lb

 

 

220,053

 

 

199,411

 

 

161,700

 

 

327,053

 

 

 

 

Conversion facility inventory purchased

 

lb

 

 

48,750

 

 

48,750

 

 

48,750

 

 

48,750

 

 

 

 

    Total inventory

 

lb

 

 

274,199

 

 

269,761

 

 

262,542

 

 

414,972

 

 

 

 

Total cost

 

 

 

 

 

 

 

 

 

 

 

 

 

 

 

 

 

 

In-process inventory

 

$000

 

$

 -

 

$

 -

 

$

 -

 

$

 -

 

 

 

 

Plant inventory

 

$000

 

$

 -

 

$

384

 

$

1,638

 

$

1,259

 

 

 

 

Conversion facility inventory produced

 

$000

 

$

6,250

 

$

5,721

 

$

6,134

 

$

12,352

 

 

 

 

Conversion facility inventory purchased

 

$000

 

$

1,176

 

$

1,252

 

$

1,355

 

$

1,341

 

 

 

 

Total inventory

 

$000

 

$

7,426

 

$

7,357

 

$

9,127

 

$

14,952

 

 

 

 

Cost per pound

 

 

 

 

 

 

 

 

 

 

 

 

 

 

 

 

 

 

In-process inventory

 

$/lb

 

$

 -

 

$

 -

 

$

 -

 

$

 -

 

 

 

 

Plant inventory

 

$/lb

 

$

 -

 

$

28.39

 

$

39.12

 

$

44.06

 

 

 

 

Conversion facility inventory produced

 

$/lb

 

$

28.40

 

$

28.69

 

$

37.93

 

$

37.77

 

 

 

 

Conversion facility inventory purchased

 

$/lb

 

$

24.12

 

$

25.68

 

$

27.80

 

$

27.50

 

 

 

 

 

50

Table of Contents

Note:

1.

U3O8  costs of sales include all production costs (notes 1, 2, 3 and 4 in the previous Production and Production Costs table) adjusted for changes in inventory values but excludes the lower of cost or NRV adjustments as the adjustments do not correspond with the timing of the sales of produced inventory.

 

We sold 180,000 pounds under contract in Q4 2019 at an average price of $60.26. For the year, we sold 665,000 pounds which were all sold under term contracts at an average price per pound of $48.50. Total uranium sales were $32.3 million. Of the 665,000 pounds, 213,750 pounds were sold from produced inventory at an average price of $46.26 per pound while 451,250 were sold from purchased inventory at an average price of $49.56 per pound.

 

For the year, our uranium cost of sales totaled $20.0 million, excluding $10.3 million net realizable value (NRV) adjustments, and was comprised of $11.9 million of purchase costs, and $8.1 million of production costs. In 2019, we purchased 500,000 pounds at an average price of $26.36 per pound. In 2019, the average cost per pound sold from production was $37.83, as compared to $40.80 in 2018. 

 

The gross profit from uranium sales for 2019 was $12.2 million, which represents a gross profit margin of approximately 38%. This compares to a gross profit margin of $11.6 million or 49% in 2018.

 

At the end of the year, we had approximately 268,803 pounds of U3O8 at the conversion facility, which was comprised of 220,053 produced and 48,750 purchased pounds, at an average cost per pound of $28.40 for the produced inventory and $24.12 for the purchased inventory. The following table shows the average cost per pound of the conversion facility inventory. The costs per pound for uranium inventory presented in the following Inventory table are non-US GAAP measures. These measures do not have a standardized meaning within US GAAP or a defined basis of calculation. These measures are used by management to assess business performance.

 

 

 

 

 

 

 

 

 

 

 

 

 

 

 

 

Ending Conversion Facility Inventory

   

Unit

   

31-Dec-19

   

30-Sep-19

   

30-Jun-19

   

31-Mar-19

 

 

 

 

 

 

 

 

 

 

 

 

 

 

 

    Cost Per Pound Summary (Produced)

 

 

 

 

 

 

 

 

 

 

 

 

 

 

Ad valorem and severance tax cost per pound

 

$/lb

 

$

0.77

 

$

0.91

 

$

1.52

 

$

1.52

Cash cost per pound

 

$/lb

 

$

17.95

 

$

18.28

 

$

24.00

 

$

23.87

Non-cash cost per pound

 

$/lb

 

$

9.68

 

$

9.50

 

$

12.41

 

$

12.38

Total cost per pound

 

$/lb

 

$

28.40

 

$

28.69

 

$

37.77

 

$

37.75

 

 

 

 

 

 

 

 

 

 

 

 

 

 

 

    Cost Per Pound Summary (Purchased)

 

 

 

 

 

 

 

 

 

 

 

 

 

 

Total cost per pound

 

$/lb

 

$

24.12

 

$

25.68

 

$

27.80

 

$

27.50

 

Generally, the cost per produced pound in ending inventory at the conversion facility decreased during the year as compared to the ending cost per pound in 2018. The decrease was directly related to the use of lower projected sales prices in the NRV computations which reduces the realizable value of the inventory and the carrying cost per pound.

 

51

Table of Contents

Annual Results Comparison

 

The following table presents an annual comparison of a portion of the above information for the years ended December 31, 2019, 2018 and 2017:

 

 

 

 

 

 

 

 

 

 

 

 

 

 

Comparison of annual results

 

Unit

 

2019

 

2018

 

2017

Sales

 

 

 

 

 

 

 

 

 

 

 

Sales per financial statements

 

$000

 

$

32,255

 

$

23,496

 

$

38,371

Less disposal fees

 

$000

 

$

(3)

 

$

(43)

 

$

(80)

U3O8 sales

 

$000

 

$

32,252

 

$

23,453

 

$

38,291

 

 

 

 

 

 

 

 

 

 

 

 

Cost of sales

 

 

 

 

 

 

 

 

 

 

 

Ad valorem & severance taxes

$000

 

$

82

 

$

423

 

$

747

Wellfield costs

$000

 

$

3,328

 

$

3,672

 

$

5,777

Plant and site costs

$000

 

$

6,350

 

$

6,673

 

$

7,054

Distribution costs

$000

 

$

71

 

$

136

 

$

145

Inventory change

$000

 

$

(1,744)

 

$

(10,496)

 

$

(3,000)

Cost of sales - produced

$000

 

$

8,087

 

$

408

 

$

10,723

Cost of sales - purchased

$000

 

$

11,925

 

$

11,476

 

$

11,081

Total U3O8 cost of sales

$000

 

$

20,012

 

$

11,884

 

$

21,804

 

 

 

 

 

 

 

 

 

 

 

 

Gross profit from U3O8 sales

 

$000

 

$

12,240

 

$

11,569

 

$

16,487

Plus disposal fees

 

$000

 

$

 3

 

$

43

 

$

80

Less NRV adjustments

 

$000

 

$

(10,263)

 

$

(319)

 

$

(2,600)

Gross profit per financial statements

 

$000

 

$

1,980

 

$

11,293

 

$

13,967

 

 

 

 

 

 

 

 

 

 

 

 

Production

 

 

 

 

 

 

 

 

 

 

 

Pounds extracted

 

lb

 

 

47,957

 

 

302,164

 

 

265,391

Pounds drummed

 

lb

 

 

50,794

 

 

286,358

 

 

254,012

Pounds shipped

 

lb

 

 

58,353

 

 

287,873

 

 

257,213

 

 

 

 

 

 

 

 

 

 

 

 

Pounds sold - produced

 

lb

 

 

213,750

 

 

10,000

 

 

261,000

Pounds sold - purchased

 

lb

 

 

451,250

 

 

470,000

 

 

519,000

 

 

 

 

 

 

 

 

 

 

 

 

Per Pound Sold

 

 

 

 

 

 

 

 

 

 

 

Average contract price

 

$/lb

 

$

48.50

 

$

49.39

 

$

49.09

Average spot price

 

$/lb

 

$

 -

 

$

23.75

 

$

 -

Average price

 

$/lb

 

$

48.50

 

$

48.86

 

$

49.09

 

 

 

 

 

 

 

 

 

 

 

 

Ad valorem and severance tax

$/lb

 

$

        1.52

 

$

  1.66

 

$

2.77

Cash cost

 

$/lb

 

$

23.93

 

$

25.37

 

$

24.41

Non-cash cost

 

$/lb

 

$

12.38

 

$

13.77

 

$

13.90

Cost - Produced

 

$/lb

 

$

37.83

 

$

40.80

 

$

41.08

Cost - Purchased

 

$/lb

 

$

26.43

 

$

24.42

 

$

21.35

Average cost

 

$/lb

 

$

30.09

 

$

24.76

 

$

27.95

 

 

 

 

 

 

 

 

 

 

 

 

Gross profit (1)

 

$/lb

 

$

18.41

 

$

24.10

 

$

21.14

 

52

Table of Contents

Note:

1.

For comparative purposes, we have excluded NRV adjustments from the above table.  NRV adjustments were $10.3 million, $318 thousand and $2.6 million for the years 2019, 2018 and 2017, respectively.

 

Our production declined during 2019 as we responded to a persistently weak market by choosing again to not develop additional header houses and implemented further cost reductions. The last header houses were brought online in early 2018. Based on existing spot prices, we were able to purchase uranium at favorable prices to deliver into our sales commitments for 2019. Rather than further reducing our resources, we believe it was prudent to purchase pounds to complement our production and preserve our produced inventory to the extent possible. The above analysis shows that we reduced our production costs reflecting the reduced production levels and other cost saving measures.

 

As we have previously reported, most of our costs are fixed so that when our production increases, our cost per pound declines and when production is scaled back, our cost per pound will increase. Compounding this is the fact that as our cost per pound increases, the carrying cost of our inventories may be subject to lower of cost or net realizable value adjustments which are reflected in our cost of goods sold and gross profit on our financial statements. Additionally, our non-cash costs for depletion and amortization expenses are calculated on a straight-line basis per SEC guidelines so if production is decreased by half, the related cost per pound will double. As many of our costs are fixed costs, we are not able to reduce their impact on the overall cost per pound of our products.

 

We continue to survey the market for opportunities to create future, long-term, contracts at favorable rates. However, long-term pricing remained weak in 2019 and we did not enter into any new contracts. As previously shown, the Company maintains contracts into 2021.

 

Reconciliation of Non-GAAP sales and inventory presentation with US GAAP statement presentation

 

As discussed above, the cash costs, non-cash costs and per pound calculations are non-US GAAP measures we use to assess business performance. To facilitate a better understanding of these measures, the tables below present a reconciliation of these measures to the financial results as presented in our financial statements.

 

 

 

 

 

 

 

 

 

 

 

 

 

 

 

 

 

 

 

Average Price Per Pound Sold Reconciliation

 

Unit

 

2019 Q4

    

2019 Q3

    

2019 Q2

    

2019 Q1

    

2019

 

 

 

 

 

 

 

 

 

 

 

 

 

 

 

 

 

 

Sales per financial statements

 

$000

 

$

10,849

 

$

5,115

 

$

11,479

 

$

4,812

 

$

32,255

Less disposal fees

 

$000

 

$

 1

 

$

 -

 

$

 2

 

$

 -

 

$

 3

U3O8 sales

 

$000

 

$

10,848

 

$

5,115

 

$

11,477

 

$

4,812

 

$

32,252

 

 

 

 

 

 

 

 

 

 

 

 

 

 

 

 

 

 

Pounds sold - produced

 

lb

 

 

 -

 

 

 -

 

 

165,000

 

 

48,750

 

 

213,750

Pounds sold - purchased

 

lb

 

 

180,000

 

 

122,500

 

 

100,000

 

 

48,750

 

 

451,250

Total pounds sold

 

lb

 

 

180,000

 

 

122,500

 

 

265,000

 

 

97,500

 

 

665,000

 

 

 

 

 

 

 

 

 

 

 

 

 

 

 

 

 

 

Average price per pound sold

 

$/lb

 

$

60.26

 

$

41.76

 

$

43.31

 

$

49.35

 

$

48.50

 

The Company delivers U3O8 to a conversion facility and receives credit for a specified quantity measured in pounds once the product is confirmed to meet the required specifications. When a delivery is approved, the Company notifies the conversion facility with instruction for a title transfer to the customer. Revenue is recognized once a title transfer of the U3O8 is confirmed by the conversion facility.

53

Table of Contents

 

 

 

 

 

 

 

 

 

 

 

 

 

 

 

 

 

 

 

Total Cost Per Pound Sold
Reconciliation
(1)

    

Unit

 

2019 Q4

    

2019 Q3

    

2019 Q2

    

2019 Q1

    

2019

 

 

 

 

 

 

 

 

 

 

 

 

 

 

 

 

 

 

Cost of sales per financial statements

 

 

 

$

6,451

 

$

7,515

 

$

11,163

 

$

5,146

 

$

30,275

Less adjustments reflecting the lower of cost or NRV

 

 

 

$

(2,074)

 

$

(4,087)

 

$

(2,137)

 

$

(1,965)

 

$

(10,263)

U3O8 cost of sales

 

 

 

$

4,377

 

$

3,428

 

$

9,026

 

$

3,181

 

$

20,012

 

 

 

 

 

 

 

 

 

 

 

 

 

 

 

 

 

 

Ad valorem & severance taxes

 

$000

 

$

22

 

$

(14)

 

$

17

 

$

57

 

$

82

Wellfield costs

 

$000

 

$

769

 

$

821

 

$

876

 

$

862

 

$

3,328

Plant and site costs

 

$000

 

$

1,393

 

$

1,535

 

$

1,624

 

$

1,798

 

$

6,350

Distribution costs

 

$000

 

$

26

 

$

12

 

$

27

 

$

 6

 

$

71

Inventory change

 

$000

 

$

(2,209)

 

$

(2,354)

 

$

3,702

 

$

(883)

 

$

(1,744)

Cost of sales - produced

 

$000

 

$

 —

 

$

 —

 

$

6,246

 

$

1,841

 

$

8,087

Cost of sales - purchased

 

$000

 

$

4,377

 

$

3,428

 

$

2,780

 

$

1,340

 

$

11,925

Total cost of sales

 

$000

 

$

4,377

 

$

3,428

 

$

9,026

 

$

3,181

 

$

20,012

 

 

 

 

 

 

 

 

 

 

 

 

 

 

 

 

 

 

Pounds sold produced

 

lb

 

 

 —

 

 

 —

 

 

165,000

 

 

48,750

 

 

213,750

Pounds sold purchased

 

lb

 

 

180,000

 

 

122,500

 

 

100,000

 

 

48,750

 

 

451,250

Total pounds sold

 

lb

 

 

180,000

 

 

122,500

 

 

265,000

 

 

97,500

 

 

665,000

 

 

 

 

 

 

 

 

 

 

 

 

 

 

 

 

 

 

Average cost per pound sold - produced

 

$/lb

 

$

 -

 

$

 -

 

$

37.85

 

$

37.74

 

$

37.83

Average cost per pound sold - purchased

 

$/lb

 

$

24.31

 

$

27.98

 

$

27.80

 

$

27.50

 

$

26.43

Total average cost per pound sold

 

$/lb

 

$

24.31

 

$

27.98

 

$

34.06

 

$

32.63

 

$

30.09

 

 

 

 

 

 

 

 

 

 

 

 

 

 

 

 

 

 

Gross Profit Reconciliation

 

Unit

 

2019 Q4

    

2019 Q3

    

2019 Q2

    

2019 Q1

    

2019

 

 

 

 

 

 

 

 

 

 

 

 

 

 

 

 

 

 

U3O8 sales per prior table

 

$000

 

$

10,848

 

$

5,115

 

$

11,477

 

$

4,812

 

$

32,252

Less cost of U3O8 sales per above

 

$000

 

$

(4,377)

 

$

(3,428)

 

$

(9,026)

 

$

(3,181)

 

$

(20,012)

Gross profit from U3O8 sales

 

$000

 

$

6,471

 

$

1,687

 

$

2,451

 

$

1,631

 

$

12,240

 

 

 

 

 

 

 

 

 

 

 

 

 

 

 

 

 

 

Plus disposal fees

 

$000

 

$

 1

 

$

 -

 

$

 2

 

$

 -

 

$

 3

Less lower of cost or NRV adjustment

 

$000

 

$

(2,074)

 

$

(4,087)

 

$

(2,137)

 

$

(1,965)

 

$

(10,263)

 

 

 

 

 

 

 

 

 

 

 

 

 

 

 

 

 

 

Gross profit per financial statements

 

$000

 

$

4,398

 

$

(2,400)

 

$

316

 

$

(334)

 

$

1,980

Note:

1.

The cost per pound sold reflects both cash and non-cash costs, which are combined as cost of sales in the statement of operations included in this filing. The cash and non-cash cost components are identified in the above production cost table. It excludes the lower of cost or NRV adjustments as the adjustments do not correspond with the timing of the sales of produced inventory.

 

54

Table of Contents

The cost of sales includes ad valorem and severance taxes related to the extraction of uranium, all costs of wellfield, plant and site operations including the related depreciation and amortization of capitalized assets, reclamation and mineral property costs, plus product distribution costs. These costs are also used to value inventory and the resulting inventoried cost per pound is compared to the estimated sales prices based on the contracts or spot sales anticipated for the distribution of the product. Any costs in excess of the calculated market value are charged to cost of sales.

 

Year Ended December 31, 2019 Compared to Year Ended December 31, 2018

 

The following table summarizes the results of operations for the years ended December 31, 2019 and 2018 (in thousands of U.S. dollars):

 

 

 

 

 

 

Year ended December 31,

 

2019

    

2018

 

$

 

$

 

 

 

 

Sales

32,255

 

23,496

Cost of sales

(30,275)

 

(12,203)

Gross profit (loss)

1,980

 

11,293

Exploration and evaluation expense

(2,476)

 

(2,431)

Development expense

(1,404)

 

(1,654)

General and administrative expense

(5,801)

 

(5,393)

Accretion expense

(577)

 

(508)

Write-off of mineral properties

(11)

 

 -

Net profit from operations

(8,289)

 

1,307

Net interest expense

(668)

 

(1,002)

Warrant mark to market gain

524

 

581

Loss from equity investment

 -

 

(5)

Foreign exchange gain (loss)

(28)

 

43

Other income

43

 

3,610

Net income

(8,418)

 

4,534

 

 

 

 

Income per share – basic

(0.05)

 

0.03

 

 

 

 

Income per share –  diluted

(0.05)

 

0.03

 

 

 

 

Revenue per pound sold

48.50

 

48.86

 

 

 

 

Total cost per pound sold

30.09

 

24.76

 

 

 

 

Gross profit per pound sold

18.41

 

24.10

 

Sales

 

We sold a total of 665,000 pounds of U3O8 during the year ended December 31, 2019 for an average price of $48.50 per pound as compared to 2018 when we sold 480,000 pounds for an average price of $48.86.

 

For the year ended December 31, 2019, we recognized $4 thousand from disposal fees compared to $43 thousand during 2018. 

55

Table of Contents

 

Cost of Sales

 

The cost of sales includes all costs of wellfield operations and maintenance, severance and ad valorem taxes, plant operations and maintenance and mine site overhead including depreciation on the related capital assets, capitalized reclamation costs and amortization of mineral property costs, the cost of inventory purchased for resale and distribution costs. Wellfield costs, plant costs, site overhead costs and distribution costs are included in inventory and the resulting inventoried cost per pound is compared to the estimated sales prices based on the contracts or spot sales anticipated for the distribution of the product. Any costs in excess of the calculated market value are charged to expense.

 

As compared to 2018, our cost per pound sold increased $5.33 to $30.09 in 2019. The increase for the year was driven by the increase in the sales of produced inventory which were at a higher cost. The cost per pound of produced product was $37.83 and $40.80 in 2019 and 2018, respectively. The cost per pound of purchased product sold was $26.43 and $24.42 in 2019 and 2018, respectively.

 

Gross Profit 

 

Our gross profit was $12.2 million for the year ended December 31, 2019, which represents a gross profit margin of approximately 38%. Gross profits of $11.3 million in 2018 represents a gross profit margin of approximately 48%. The primary reason for the decrease in the gross profit margin was that we sold more higher-cost produced pounds relative to purchased pounds in 2019 as compared to 2018.  As this does not reflect the lower of cost or NRV adjustments which reduce the gross profit on the financial statements to $2.0 million and $11.3 million for 2019 and 2018 respectively.  These are reconciled in the preceding charts.

 

Operating Expenses

 

Total operating expenses for the year ended December 31, 2019 were $10.3 million. Operating expenses include exploration and evaluation expense, development expense, G&A expense and mineral property write-offs. These expenses increased by $0.3 million compared to 2018.

 

Exploration and evaluation expense consist of labor and the associated costs of the exploration and evaluation departments as well as land holding and exploration costs including drilling and analysis on properties which have not reached the permitting or operations stage. These expenses changed less than $0.1 million for the year ended December 31, 2019 compared to 2018. All costs associated with the geology and geographic information systems departments as well as the costs incurred on specific projects as described above are reflected in this category.

 

Development expense totaled $1.4 million and included $0.9 million of costs incurred at the Lost Creek Project not directly attributable to production activities, including wellfield construction, drilling and development costs. Lost Creek development decreased by $0.3 million from 2018. In 2018 the costs were primarily related to the completing of two header houses in Mine Unit 2. There was no header house construction in 2019, but after testing one of the disposal wells for certain possible modifications, we subsequently plugged and abandoned the well. Total development expense also includes $0.5 million of costs associated with the Shirley Basin and Lucky Mc properties which are considered development properties as they previously reached the permitting stage or operations stage. Costs at Shirley Basin and Lucky Mc were similar in 2018.

 

G&A expense relates to administration, finance, investor relations, land and legal functions and consists principally of personnel, facility and support costs, including all severance costs related to company-wide

56

Table of Contents

reductions in force. Expenses increased by $0.4 million for the year ended December 31, 2019 compared to 2018. The increase was due to increased labor costs related to severance payments and obligations.

 

Other Income and Expenses

 

Net interest expense declined $0.3 million during 2019 compared to the prior year. The decline was due to principal payments on outstanding debt.

 

In June 2018, we monetized the present value from portions of agreements with one of our utility customers related to 165,000 pounds of U3O8 to be delivered in 2021. We received proceeds of $3.5 million when the transaction was executed, which were included in other income for the year.

 

As a part of the September 2018 public offering, we sold 13,062,878 warrants priced at $0.01 per warrant. Two warrants are redeemable for one Common Share of the Company’s stock at a price of $1.00 per full share.  As the warrants are priced in US$ and the functional currency of the Ur-Energy Inc. is C$, this created a derivative financial liability. The liability created and adjusted quarterly is a calculated fair value using the Black-Scholes technique described below as there is no active market for the warrants. Any income or loss is reflected in net income for the period. The revaluation as of December 31, 2019 resulted in a gain of $524 for the year ended December 31, 2019 and $581 for the period ended December 31, 2018.

 

Loss (Income) per Common Share

 

The basic and diluted loss per common share for the year 2019 was $0.05. The diluted loss per common share for the year ended December 31, 2019 were equal to the basic loss per common share due to the anti-dilutive effect of all convertible securities outstanding given that net losses were experienced. The basic earnings per common share for the year 2018 was $0.03.  For the year ended December 30, 2018, there were a net of 578,118 options and 985,496 restricted share units (RSUs) included in the diluted earnings per share calculations using the treasury method. The result was diluted earnings per share of $0.03 for the year 2018. Dilution from warrants was not included as the strike price exceeded the then current market price of the Common Shares.

 

Material Changes in Financial Condition, Liquidity and Capital Resources

 

As at December 31, 2019, we had cash resources, consisting of cash and cash equivalents, of $7.8 million, an increase of $1.4 million from the December 31, 2018 balance of $6.4 million. The cash resources consist of Canadian and U.S. dollar denominated deposit accounts and money market funds.  We generated $4.0 million from operations during the year ended December 31, 2019. During the same period, we used $0.2 million from investing activities and $2.4 million for financing activities.

 

On October 23, 2013, we closed a $34.0 million Sweetwater County, State of Wyoming, Taxable Industrial Development Revenue Bond financing program (“State Bond Loan”).  The State Bond Loan calls for payments of interest at a fixed rate of 5.75% per annum on a quarterly basis which commenced January 1, 2014. The principal is payable in 28 quarterly installments which commenced January 1, 2015 and continue through October 1, 2021. The State Bond Loan is secured by all the assets at the Lost Creek Project. As of December 31, 2019, the balance of the State Bond Loan was $12.4 million. On October 1, 2019, the Sweetwater County Board of Commissioners and the State of Wyoming approved a six-quarter deferral of principal payments beginning October 1, 2019. The next principal payment is therefore due April 1, 2021 and the final payment  is now due in April 2023.

 

57

Table of Contents

During 2017, we filed a universal shelf registration statement on Form S-3 with the SEC in order that we may offer and sell, from time to time, in one or more offerings, at prices and terms to be determined, up to $100 million of our Common Shares, warrants to purchase our Common Shares, our senior and subordinated debt securities, and rights to purchase our Common Shares and/or our senior and subordinated debt securities.  The registration statement became effective August 3, 2017 for a three-year period. 

 

We entered into an At Market Issuance Sales Agreement (“At Market Agreement”) with MLV & Co. LLC and B Riley FBR, Inc. (May 27, 2016, as amended August 2017), under which we may, from time to time, issue and sell Common Shares at market prices on the NYSE American or other U.S. market through the distribution agents for aggregate sales proceeds of up to $10,000,000. During 2017, we sold 1,536,169 Common Shares under the At Market Agreement at an average price of $0.76 per share for gross proceeds of $1.2 million. After deducting transaction fees and commissions and all other costs, we received net proceeds of $1.1 million. There were no shares sold under this agreement in 2018 or 2019.

 

In September 2018, we completed a US$10 million public offering of Common Shares. The offering of 12,195,122 Common Shares and accompanying warrants to purchase up to 6,097,561 Common Shares, at a combined public offering price of $0.82 per common share and accompanying warrant, closed on September 25, 2018. We also granted the underwriters a 30-day option to purchase up to 1,829,268 additional common shares and warrants to purchase up to an aggregate of 914,634 Common Shares on the same terms. The underwriters exercised a portion of their option to purchase additional securities at closing, acquiring 867,756 additional warrants to purchase an aggregate of 433,878 Common Shares. Including the partial exercise of the option, The Company issued a total of 12,195,122 Common Shares and 13,062,878 warrants to purchase up to 6,531,439 Common Shares.  Because the warrants are priced in US$ and the functional currency of Ur-Energy Inc. is C$, this created a derivative financial liability. The liability created, and adjusted quarterly, is a calculated fair value using the Black-Scholes technique described below as there is no active market for the warrants. Any income or loss from the quarterly adjustment is reflected in net income for the period. We anticipate that the public offering proceeds will be used to maintain and enhance operational readiness; additionally, proceeds may be used for working capital and general corporate purposes.

 

Collections for the year from U3O8 sales totaled $32.3 million.

 

Operating activities generated $4.0 million of cash resources in 2019 as compared to 2018, during which we used $5.4 million of cash resources. Net income for 2019 was $12.9 million less than the corresponding income in 2018 but 2018 included a $3.5 million gain from the monetization of 2021 term contracts, which was not considered an operating activity. In addition, $9.8 million was used to increase inventory balances in 2018, primarily at the conversion facility.

 

Investing activities used $0.2 million in 2019. The Lost Creek Project does not require significant capital expenditures and its sustaining capital expenditures have generally been less than $0.3 million per year.

 

We used $2.6 million for principal payments on the State Bond Loan which was partially offset by $0.2 million of proceeds from the exercise of stock options. 

 

Liquidity Outlook

 

As at February 26, 2020, our unrestricted cash position was $6.4 million. We expect that any major capital projects will be funded by operating cash flow, cash on hand and additional financing as required. If these cash sources are not sufficient, certain capital projects could be delayed, or alternatively we may need to pursue additional debt or equity financing and there is no assurance that such financing will be available at all or on

58

Table of Contents

terms acceptable to us. We have no immediate plans to issue additional securities or obtain additional funding other than that which may be required due to the uneven nature of cash flows generated from operations; however, we may issue additional debt or equity securities at any time.

 

Outlook for 2020

 

In 2019, we delivered 665,000 pounds into term contracts at an average price of $49 per pound. During the year, we purchased 500,000 pounds at an average cost of $26 per pound and delivered 451,250 purchased pounds into the term contracts.  The remaining 213,750 pounds were delivered from our produced inventory at an average total cost of $38 per pound, which included cash costs of $24 per pound.

 

In 2020, we expect to deliver 200,000 pounds into term contracts at an average price of $42 per pound.  We have contracts in place to purchase 200,000 pounds at an average cost of $26 per pound, which we intend to deliver into the term contracts. Given what will be very limited production in 2020 (not expected to exceed 5,000 pounds U3O8), we are not planning to sell any pounds from this year’s production or existing inventories at current spot prices.

 

The ending spot price decreased from $28 per pound in 2018 to $25 per pound in 2019 and has continued to trade at or below $25 per pound thus far in 2020. As a reminder, the ending spot price has been below $25 per pound three of the last four years.

 

In response to the persistently weak uranium market, we have taken multiple, aggressive measures over the years to control costs, including reductions in force in each of the last four years.

 

In 2016, we deliberately slowed development activities at MU2, reduced costs, and focused on enhancing production efficiencies from our operating MU1 header houses

 

In 2017, we continued to employ this limited-development strategy, implemented further cost reductions, and supplemented existing mine production with cost-effective priced uranium purchases to meet our contractual sales commitments.

 

In 2018, we implemented further cost reductions, suspended all MU2 development activities, purchased 100% of the uranium necessary to meet our 2018 contractual commitments, and increased our ending inventory position from 130,000 pounds to 392,000 pounds.

 

In 2019, we again chose to conduct no further MU2 development activities, secured purchase contracts for 500,000 pounds of uranium at cost-effective prices, and sold 165,000 pounds related to 2020 obligations under existing term agreements. We again took aggressive cost cutting measures, including additional staffing cuts, and renegotiated the Wyoming State Bond Loan deferring six quarterly principal payments.

 

As at February 26, 2020, our unrestricted cash position was $6.4 million, and we had nearly 270,000 pounds of finished inventory readily available for sale at our discretion. Given our current cash and inventory position, and our remaining sales and purchase contracts, we do not anticipate the need for additional funding for current operations in the near term unless it is advantageous to do so. 

 

The actions we have taken, together with our current cash, inventory, and contract positions, give the Company the flexibility it needs to react to changing market conditions and quickly re-start development activities in MU2 when warranted. With future development and construction in mind, the staff who were retained had the greatest level of experience and adaptability allowing for an easier transition back to full operations. Lost Creek

59

Table of Contents

operations could increase production rates in as little as six months following a go decision simply by developing additional header houses within the fully permitted MU2. Development expenses during this time are estimated to be approximately $14 million and are almost entirely related to MU2 drilling and header house construction costs. Lost Creek does not require any significant capital expenditures in order to increase production. The Lost Creek plant has been routinely maintained to be fully ready to receive additional flows for increased production when warranted. This operating strategy will allow us to control production costs, minimize development expenditures, maximize cash flows and maintain the operational flexibility to respond to market conditions.

 

We have consistently focused on innovative approaches to enhance production, control costs, and exercise financial restraint in what has become a moribund domestic uranium market. To that end, we initiated in 2018, and subsequently awaited the outcome of, the Section 232 Trade Action. To our great disappointment, however, the President chose to take no direct action regarding the Section 232 Trade Action. Instead, the President did establish a Working Group to develop recommendations for reviving and expanding domestic uranium production, which was slated to report back to the White House in early Q4 2019. At this time, the report has not been made public.

 

More recently, the President’s proposed FY2021 budget included a line item of $150 million per year from 2021 to 2030 to support the creation and fulfillment of a new national uranium reserve to be supplied by domestically mined uranium. While this news is encouraging, there can be no certainty of the approval and implementation of the President’s proposed budget, nor of the outcome of the Working Group’s long overdue findings and recommendations, and therefore, the outcome of this continuing process and its effects on the U.S. uranium market is uncertain.

 

The domestic uranium market has been and remains in poor condition. U.S. uranium production in 2020 will be substantially less than 2019 production, which was dismal – 90% less than the record-setting low production of 2018. Imports continue to besiege the domestic uranium fuel cycle and have “undermined U.S. energy security and impacted U.S. fuel supply capabilities.” We implore the President, the Working Group, and Congress, to take innovative approaches to “secure energy independence” and “address challenges to the production of domestic uranium.”

 

60

Table of Contents

 

Table of Contractual Obligations

 

The following table summarizes our contractual obligations as of December 31, 2019:

 

 

 

 

 

 

 

 

 

 

 

Payments due (by period) in thousands

 

 

 

Less than

1 to 3

3 to 5

More than

 

   

Total

1 year

years

years

5 years

 

 

 

 

 

 

 

Notes payable

 

$ 12,441

$ -

$ 10,979

$ 1,462

$ -

Interest on notes payable

 

$ 1,627

$ 716

$ 890

$ 21

$ -

Operating leases

 

$ 12

$ 4

$ 8

$ -

$ -

Environmental remediation

 

$ 72

$ 72

$ -

$ -

$ -

Asset retirement obligations

 

$ 30,972

$ -

$ 3,558

$ 3,558

$ 23,856

 

 

 

 

 

 

 

 

 

$ 45,124

$ 792

$ 15,435

$ 5,041

$ 23,856

 

Outstanding Share Data

 

As of December 31, 2019 and 2018, the Company’s capital consisted of the following:

 

 

 

 

 

 

 

    

December 31, 2019

December 31, 2018

Change

 

 

  

 

 

Common shares

 

160,478,059

159,729,403

748,656

Warrants (1)

 

6,531,439

6,531,439

 -

RSUs

 

1,155,928

985,496

170,432

Stock options

 

11,076,583

9,731,612

1,344,971

 

 

 

 

 

Fully diluted shares outstanding

 

179,242,009

176,977,950

2,264,059

 

Note:

1.

The number of warrants reflects the actual number of shares if all 13,062,878 warrants are exercised.

 

Off Balance Sheet Arrangements

 

We have not entered into any material off-balance sheet arrangements such as guaranteed contracts, contingent interests in assets transferred to unconsolidated entities, derivative instrument obligations, or with respect to any obligations under a variable interest entity arrangement.

 

61

Table of Contents

Financial Instruments and Other Instruments

 

The Company’s cash and cash equivalents are composed of:

 

 

 

 

 

As at

 

December 31, 2019

December 31, 2018

 

$ (thousands)

$ (thousands)

 

 

 

Cash on deposit at banks

1,755

1,936

Money market funds

5,997

4,436

 

 

 

 

7,752

6,372

 

Quarterly financial data (unaudited) (in thousands except for per share data)

 

 

 

 

 

 

 

 

 

 

2019

 

Quarter ended

 

Dec. 31

 

Sep. 30

 

Jun. 30

 

Mar. 31

 

 

 

 

 

 

 

 

Revenue

$ 10,850

 

$ 5,114

 

$ 11,479

 

$ 4,812

Net income (loss) for the period

$ 2,115

 

$ (4,200)

 

$ (2,031)

 

$ (4,302)

 

 

 

 

 

 

 

 

Income (loss) per share – basic and diluted

$ 0.01

 

$ (0.03)

 

$ (0.01)

 

$ (0.03)

 

 

 

 

 

 

 

 

 

 

 

2018

 

Quarter ended

 

Dec. 31

 

Sep. 30

 

Jun. 30

 

Mar. 31

 

 

 

 

 

 

 

 

Revenue

$ 14

 

$ 3

 

$ 3,807

 

$ 19,672

Net income (loss) for the period

$ (1,666)

 

$ (2,809)

 

$ 2,591

 

$ 6,418

 

 

 

 

 

 

 

 

Income (loss) per share – basic and diluted

$ (0.01)

 

$ (0.02)

 

$ 0.02

 

$ 0.04

 

Credit risk

 

Financial instruments that potentially subject us to concentrations of credit risk consist of cash and cash equivalents, deposits and restricted cash, which together totaled approximately $15.2 million at December 31, 2019. These assets include Canadian dollar and U.S. dollar denominated certificates of deposit, money market accounts and demand deposits. These instruments are maintained at financial institutions in Canada and the U.S.  Of the amount held on deposit, approximately $0.6 million is covered by the Canada Deposit Insurance Corporation, the Securities Investor Protection Corporation or the United States Federal Deposit Insurance Corporation which leaves approximately $14.6 million at risk at December 31, 2019 should the financial institutions with which these amounts are invested be rendered insolvent. We do not consider any of our financial assets to be impaired as of December 31, 2019.

62

Table of Contents

 

Liquidity risk

 

Liquidity risk is the risk that we will not be able to meet our financial obligations as they come due.

 

As at December 31, 2019, the Company’s financial liabilities consisted of trade accounts payable and accrued trade and payroll liabilities of $0.5 million which are due within normal trade terms of generally 30 to 60 days, a note payable which will be payable over 1 to 4 years, and asset retirement obligations with estimated completion dates until 2033.

 

Item 7A.  Quantitative AND QUALITATIVE DISCLOSURES ABOUT MARKET RISK

 

Market risk

 

Market risk is the risk to the Company of adverse financial impact due to changes in the fair value or future cash flows of financial instruments as a result of fluctuations in interest rates and foreign currency exchange rates. 

 

Interest rate risk

 

Financial instruments that expose the Company to interest rate risk are its cash equivalents, deposits, restricted cash and debt financings. Our objectives for managing our cash and cash equivalents are to maintain sufficient funds on hand at all times to meet day to day requirements and to place any amounts which are considered in excess of day to day requirements on short-term deposit with the Company's financial institutions so that they earn interest.

 

Currency risk

 

We maintain a balance of less than $0.2 million in foreign currency resulting in a low currency risk.

 

Commodity Price Risk

 

The Company is subject to market risk related to the market price of uranium. We have multiple uranium supply contracts with pricing fixed or based on inflation factors applied to a fixed base.  Additional future sales would be impacted by both spot and long-term uranium price fluctuations. Historically, uranium prices have been subject to fluctuation, and the price of uranium has been and will continue to be affected by numerous factors beyond our control, including the demand for nuclear power, political and economic conditions, and governmental legislation in uranium producing and consuming countries and production levels and costs of production of other producing companies. The spot market price for uranium has demonstrated a large range since January 2001. Prices have risen from $7.10 per pound at January 2001 to a high of $136.00 per pound as of June 2007. The spot market price was $24.80 per pound as of February 26, 2020.

 

Transactions with Related Parties

 

During the fiscal year ended December 31, 2019, we did not participate in any reportable transactions with related parties.

 

63

Table of Contents

Proposed Transactions

 

As is typical of the mineral exploration and development industry, we will consider and review potential merger, acquisition, investment and venture transactions and opportunities that could enhance shareholder value. 

 

New accounting pronouncements which were implemented this year

 

In February 2016, the FASB issued ASU 2016-02, Leases (Topic 842), which requires lessees to recognize all leases on the balance sheet, including operating leases, unless the lease is a short-term lease. ASU 2016-02 also requires additional disclosures regarding leasing arrangements. ASU 2016-02 became effective for the Company as of January 1, 2019.  At January 1, 2019, we had two office equipment leases, and the office lease in Casper which expired in July 2019 and was extended for less than one year.  As a result of adoption of ASC 2016-02, we recognized a liability of $83 with a corresponding Right-Of-Use (“ROU”) assets of the same amount based on present value of the remaining minimum rental payments of the leases which are included in non-current assets and other liabilities in the consolidated balance sheet. The discount rates used for leases are based on either the Company’s borrowing rate or the imputed interest rate based on the price of the equipment and the lease terms.

 

Critical Accounting Policies and Estimates

 

We have established the existence of mineral resources at the Lost Creek Project, but because of the unique nature of in situ recovery mines, we have not established, and have no plans to establish the existence of proven and probable reserves at this project.

 

Mineral Properties

 

Acquisition costs of mineral properties are capitalized. When production is attained at a property, these costs will be amortized over a period of estimated benefit.

 

As of December 31, 2019, the current and long-term prices of uranium were  $24.93 and $32.50, respectively.  This compares to prices of $27.75 and $32.00 as of December 31, 2018. Senior management updates production, revenue and cash projections on a regular basis, in some cases weekly, but at least monthly. The Company reviews the impairment indicators outlined in US GAAP guidance.

 

Our remaining properties, which have no established mineral resource, continue to be carried at their acquisition cost.

 

Development costs including, but not limited to, production wells, header houses, piping and power will be expensed as incurred as we have no proven and probable reserves.

 

Exploration, evaluation and development costs

 

Exploration and evaluation expenses consist of labor, annual exploration lease and maintenance fees and associated costs of the exploration geology department as well as land holding and exploration costs including drilling and analysis on properties which have not reached the permitting or operations stage. Development expense relates to the Company’s Lost Creek, LC East and Shirley Basin projects, which are more advanced in terms of permitting and preliminary economic assessments.  Development expenses include all costs associated with exploring, delineating and permitting new or expanded mine units, the costs associated with the

64

Table of Contents

construction and development of permitted mine units including wells, pumps, piping, header houses, roads and other infrastructure related to the preparation of a mine unit to begin extraction operations as well as the cost of drilling and completing disposal wells.

 

Capital assets

 

Property, plant and equipment assets, including machinery, processing equipment, enclosures, vehicles and expenditures that extend the life of such assets, are recorded at cost including acquisition and installation costs.  The enclosure costs include both the building housing and the processing equipment necessary for the extraction of uranium from impregnated water pumped in from the wellfield to the packaging of uranium yellowcake for delivery into sales. These enclosure costs are combined as the equipment and related installation associated with the equipment is an integral part of the structure itself. The costs of self-constructed assets include direct construction costs, direct overhead and allocated interest during the construction phase. Depreciation is calculated using a declining balance method for most assets with the exception of the plant enclosure and related equipment. Depreciation on the plant enclosure and related equipment is calculated on a straight-line basis. Estimated lives for depreciation purposes range from three years for computer equipment and software to 20 years for the plant enclosure and the name plate life of the related equipment.

 

Depreciation

 

The depreciable life of the Lost Creek plant, equipment and enclosure was determined to be the nameplate life of the equipment housed in the processing plant as plans exist to continue to process materials from other sources such as Shirley Basin beyond the estimated production at the Lost Creek Project.

 

Inventory and Cost of Sales

 

Our inventories are measured at the lower of cost or net realizable value based on projected revenues from the sale of that product.  We are allocating all costs of operations of the Lost Creek facility to the inventory valuation at various stages of production with the exception of wellfield construction and disposal well costs which are treated as development expenses when incurred. Depreciation of facility enclosures, equipment and asset retirement obligations as well as amortization of the acquisition cost of the related property is also included in the inventory valuation. We do not allocate any administrative or other overhead to the cost of the product.

 

Because of the nature of in situ operations, it is not technically feasible to accurately measure the amount of in-process inventory at any given time. We use a combination of calculating estimated uranium captured per sampling applied to total water processing flow to determine the estimated pounds captured.

 

Asset Retirement Obligations

 

For mining properties, various federal and state mining laws and regulations require the Company to reclaim the surface areas and restore groundwater quality to the pre-existing quality or class of use after the completion of mining. The Company records the fair value of an asset retirement obligation as a liability in the period in which it incurs an obligation associated with the retirement of tangible long-lived assets that result from the acquisition, construction, development and/or normal use of the assets.

 

Asset retirement obligations consist of estimated final well closures, plant closure and removal and associated reclamation and restoration costs to be incurred by the Company in the future. The estimated fair value of the asset retirement obligation is based on the current cost escalated at an inflation rate and discounted at a credit

65

Table of Contents

adjusted risk-free rate. This liability is capitalized as part of the cost of the related asset and amortized over its remaining productive life. The liability accretes until the Company settles the obligation.

 

Share-Based Compensation

 

We are required to initially record all equity instruments including warrants, restricted share units and stock options at fair value in the financial statements.

 

Management utilizes the Black-Scholes model to calculate the fair value of the warrants and stock options at the time they are issued. Use of the Black-Scholes model requires management to make estimates regarding the expected volatility of the Company’s stock over the future life of the equity instrument, the estimate of the expected life of the equity instrument and the number of options that are expected to be forfeited. Determination of these estimates requires significant judgment and requires management to formulate estimates of future events based on a limited history of actual results.

 

Income taxes

 

The Company accounts for income taxes under the asset and liability method which requires the recognition of future income tax assets and liabilities for the expected future tax consequences of temporary differences between the carrying amounts and tax bases of assets and liabilities. The Company provides a valuation allowance on future tax assets unless it is more likely than not that such assets will be realized.

 

Item 8.   FINANCIAL STATEMENTS AND SUPPLEMENTARY DATA

 

See Consolidated Financial Statements following the signature page of this Form 10-K.

 

Item 9.   CHANGES IN AND DISAGREEMENTS WITH ACCOUNTANTS ON ACCOUNTING AND FINANCIAL DISCLOSURE

 

None.

 

Item 9A. Controls and Procedures

 

(a)

Evaluation of Disclosure Controls and Procedures

 

As of the fiscal year ended December 31, 2019, under the supervision of the Chief Executive Officer and the Chief Financial Officer, the Company evaluated the effectiveness of its disclosure controls and procedures, as such term is defined in Rule 13a-15(e) and Rule 15d-15(e) under the Securities Exchange Act of 1934 (the “Exchange Act”). Based on this evaluation, the Chief Executive Officer and the Chief Financial Officer have concluded that the Company’s disclosure controls and procedures are effective to ensure that information the Company is required to disclose in reports that are filed or submitted under the Exchange Act: (1) is recorded, processed and summarized effectively and reported within the time periods specified in SEC rules and forms, and (2) is accumulated and communicated to Company management, including the Chief Executive Officer and the Chief Financial Officer, as appropriate to allow timely decisions regarding required disclosure. The Company’s disclosure controls and procedures include components of internal control over financial reporting. No matter how well designed and operated, internal controls over financial reporting can provide only reasonable, but not absolute, assurance that the control system's objectives will be met.

 

66

Table of Contents

(b)Management’s Report on Internal Control over Financial Reporting

 

Pursuant to Section 404 of the Sarbanes-Oxley Act of 2002, the Company’s management is responsible for establishing and maintaining adequate internal control over financial reporting, as such term is defined in Exchange Act Rules 13a-15(f) and 15d-15(f). The Company’s internal control over financial reporting is a process designed to provide reasonable assurance regarding the reliability of financial reporting and the preparation of financial statements for external purposes in accordance with US GAAP.

 

All internal control systems, no matter how well designed, have inherent limitations. Therefore, even those systems determined to be effective can provide only reasonable assurance with respect to financial statement preparation and presentation. Because of the inherent limitations, internal control over financial reporting may not prevent or detect misstatements. Projections of any evaluation of effectiveness to future periods are subject to the risk that controls may become inadequate because of changes in conditions, or that the degree of compliance with the policies or procedures may deteriorate.

 

As of December 31, 2019, management conducted an assessment of the effectiveness of the Company's internal control over financial reporting based on the criteria established in Internal Control-Integrated Framework (2013) issued by the Committee of Sponsoring Organizations of the Treadway Commission (COSO). Based on its assessment using those criteria, management concluded that the Company maintained effective internal control over financial reporting as of December 31, 2019. The effectiveness of the Company’s internal control over financial reporting at December 31, 2019, has been audited by PricewaterhouseCoopers LLP, as stated in their report.

 

(c)Attestation Report of Registered Public Accounting Firm

 

PricewaterhouseCoopers LLP’s attestation report on our internal control over financial reporting is included as part of Item 8. Financial Statements and Supplementary Data herein.

 
(d)Changes in Internal Controls over Financial Reporting

No changes in our internal control over financial reporting occurred during the year ended December 31, 2019 that have materially affected, or are reasonably likely to materially affect, our internal control over financial reporting.

 

Item 9B.  Other Information

 

None.

67

Table of Contents

PART III

 

Item 10.  DIRECTORS, EXECUTIVE OFFICERS AND CORPORATE GOVERNANCE

 

Information relating to this item will be included in an amendment to this report or in the proxy statement for our 2020 Annual Meeting of Shareholders and is incorporated by reference in this report.

 

Code of Ethics

 

We have adopted a Code of Ethics (“Code”) which applies to all employees, officers and directors. The full text of the Code is available on our website at http://www.ur-energy.com/corporate-governance/. We will post any amendments to, or waivers from, the Code on our corporate website or by filing a Current Report on Form 8‑K.

 

Item 11.  EXECUTIVE COMPENSATION

 

Information relating to this item will be included in an amendment to this report or in the proxy statement for our 2020 Annual Meeting of Shareholders and is incorporated by reference in this report.

 

Item 12. SECURITY OWNERSHIP OF Certain BENEFICIAL OWNERS AND MANAGEMENT AND RELATED STOCKHOLDER MATTERS

 

Information relating to this item will be included in an amendment to this report or in the proxy statement for our 2020 Annual Meeting of Shareholders and is incorporated by reference in this report.

 

Item 13.  CERTAIN RELATIONSHIPS AND RELATED TRANSACTIONS, AND DIRECTOR INDEPENDENCE

 

Information relating to this item will be included in an amendment to this report or in the proxy statement for our 2020 Annual Meeting of Shareholders and is incorporated by reference in this report.

 

Item 14.  PRINCIPAL ACCOUNTing FEES AND SERVICES

 

Information relating to this item will be included in an amendment to this report or in the proxy statement for our 2020 Annual Meeting of Shareholders and is incorporated by reference in this report.

 

68

Table of Contents

PART IV

 

Item 15.  Exhibits, Financial statement schedules

 

Financial Statements and Financial Statement Schedules

 

See “Index to Consolidated financial statements” on page F-1.

 

 

 

 

 

 

 

 

 

 

 

 

   

   

   

   

Incorporated by Reference

   

   

Exhibit Number

   

Exhibit Description

   

Form

 

Date of Report

 

Exhibit

   

Filed Herewith

1.1

 

Underwriting Agreement with Cantor Fitzgerald, as representative for the underwriters named therein, dated September 21, 2018

 

8-K

 

9/25/2018

 

1.1

 

 

 

 

 

 

 

 

 

 

 

 

 

3.1

   

Articles of Continuance and Articles of Amendment

   

S-3

 

1/10/2016

 

3.1

   

 

   

   

   

   

   

 

   

 

   

   

   

3.2

   

Amended By-Law No. 1

   

S-3

 

1/10/2016

 

3.2

   

 

   

   

   

   

   

 

   

 

   

   

   

3.3

 

By-Law No. 2 (Advance Notice)

 

8-K

 

2/25/2018

 

3.1

 

 

 

 

 

 

 

 

 

 

 

 

 

4.1

 

Warrant Agreement, dated September 25, 2018, between the Company and Computershare Trust Company, N.A. 

 

8-K

 

9/25/2018

 

4.1

 

 

 

 

 

 

 

 

 

 

 

 

 

4.2

 

Description of Registrant Securities

 

 

 

 

 

 

 

X

 

 

 

 

 

 

 

 

 

 

 

10.1

   

Financing Agreement and Mortgage (State of Wyoming Industrial Revenue Bond Loan) 

   

6-K

 

10/29/2013

 

99.1

   

   

 

 

 

 

 

 

 

 

 

 

 

10.2

 

Share Purchase Agreement and Registration Rights Agreement (Private Placement)

 

6-K

 

12/19/2013

 

 

 

 

 

 

 

 

 

 

 

 

 

 

 

10.3

 

Employment Agreement with Jeffrey T. Klenda, as amended

 

10-K

 

3/3/2015

 

10.7

 

 

 

 

 

 

 

 

 

 

 

 

 

10.4

 

Employment Agreement with Roger L. Smith, as amended

 

10-K

 

3/3/2015

 

10.9

 

 

 

 

 

 

 

 

 

 

 

 

 

10.5

 

Employment Agreement with Steven M. Hatten, as amended

 

10-K

 

3/3/2015

 

10.10

 

 

 

 

 

 

 

 

 

 

 

 

 

10.6

 

Employment Agreement with John W. Cash, as amended

 

10-K

 

3/3/2015

 

10.11

 

 

 

 

 

 

 

 

 

 

 

 

 

10.7

 

Employment Agreement with Penne A. Goplerud, as amended 

 

10-K

 

3/3/2015

 

10.12

 

 

 

 

 

 

 

 

 

 

 

 

 

69

Table of Contents

10.8

 

Employment Agreement with James A. Bonner

 

10-K

 

3/2/2016

 

10.14

 

 

 

 

 

 

 

 

 

 

 

 

 

10.9

 

Ur-Energy Inc. Amended and Restated Stock Option Plan

 

8-K

 

4/13/17

 

4.1

 

 

 

 

 

 

 

 

 

 

 

 

 

10.10

 

Amended Restricted Share Unit Plan

 

8-K

 

3/27/2016

 

10.1

 

 

 

 

 

 

 

 

 

 

 

 

 

10.11

 

At Market Issuance Sales Agreement

 

8-K

 

5/27/16

 

1.1

 

 

 

 

 

 

 

 

 

 

 

 

 

10.12

 

At Market Issuance Sales Agreement, as amended

 

8-K

 

8/4/2017

 

5.1

 

 

 

 

 

 

 

 

 

 

 

 

 

10.13

 

Amendment to Financing Agreement and Second Amendment to Mortgage (State of Wyoming Industrial Revenue Bond Loan)

 

 

 

 

 

 

 

X

 

 

 

 

 

 

 

 

 

 

14.1

 

Code of Ethics for CEO, CFO and Senior Financial Officers

 

8-K

 

2/11/2015

 

14.1

 

 

 

 

 

 

 

 

 

 

 

 

 

21.1

   

Subsidiaries of the Registrant

   

10-K

 

3/3/2015

 

 

 

 

   

   

   

   

   

 

   

 

   

   

   

23.1

   

Consent of PricewaterhouseCoopers LLP

   

   

 

   

 

   

   

X

 

 

 

 

 

 

 

 

 

 

 

23.2

 

Consent of TREC, Inc.

 

 

 

 

 

 

 

X

   

   

   

   

   

 

   

 

   

   

   

23.3

 

Consent of WWC Engineering

 

 

 

 

 

 

 

X

 

 

 

 

 

 

 

 

 

 

 

31.1

   

Certification of CEO Pursuant to Exchange Act Rules 13a-14 and 15d-14, as adopted pursuant to Section 302 of the Sarbanes-Oxley Act of 2002.

   

   

 

   

 

   

   

X

   

   

   

   

   

 

   

 

   

   

   

31.2

   

Certification of CFO Pursuant to Exchange Act Rules 13a-14 and 15d-14, as adopted pursuant to Section 302 of the Sarbanes-Oxley Act of 2002.

   

   

 

   

 

   

   

X

   

   

   

   

   

 

   

 

   

   

   

32.1

   

Certification of CEO Pursuant to 18 U.S.C. Section 1350, as adopted pursuant to Section 906 of the Sarbanes-Oxley Act of 2002.

   

   

 

   

 

   

   

X

   

   

   

   

   

 

   

 

   

   

   

32.2

   

Certification of CFO Pursuant to 18 U.S.C. Section 1350, as adopted pursuant to Section 906 of the Sarbanes-Oxley Act of 2002.

   

   

 

   

 

   

   

X

 

 

 

 

 

 

 

 

 

 

 

101.INS

 

XBRL Instance Document

 

 

 

 

 

 

 

X

 

 

 

 

 

 

 

 

 

 

 

101.SCH

 

XBRL Schema Document

 

 

 

 

 

 

 

X

 

 

 

 

 

 

 

 

 

 

 

101.CAL

 

XBRL Calculation Linkbase Document

 

 

 

 

 

 

 

X

 

 

 

 

 

 

 

 

 

 

 

70

Table of Contents

101.DEF

 

XBRL Definition Linkbase Document

 

 

 

 

 

 

 

X

 

 

 

 

 

 

 

 

 

 

 

101.LAB

 

XBRL Labels Linkbase Document

 

 

 

 

 

 

 

X

 

 

 

 

 

 

 

 

 

 

 

101.PRE

 

XBRL Presentation Linkbase Document

 

 

 

 

 

 

 

X

 

 

 

 

 

 

 

 

 

 

 

99.1

   

Location maps (1)

   

10-K

 

3/3/2015

 

 

 

 

   

   

   

   

   

 

   

 

   

   

   

 

(1)

Filed herewith under Items 1 and 2. Business and Properties.

 

 

ITEM 16.  FORM 10-K SUMMARY

 

None.

71

Table of Contents

SIGNATURES

 

Pursuant to the requirements of Section 13 or 15(d) of the Securities Exchange Act of 1934, the registrant has duly caused this report to be signed on its behalf by the undersigned, thereunto duly authorized.

 

 

 

 

 

 

UR-ENERGY INC.

 

 

 

Date: February 28, 2020

By:  

/s/ Jeffrey T. Klenda

 

 

Jeffrey T. Klenda

 

 

Chief Executive Officer

 

Pursuant to the requirements of the Securities Exchange Act of 1934, this report has been signed by the following persons on behalf of the registrant and in the capacities and on the dates indicated.

 

 

 

 

Date: February 28, 2020

By:

/s/ Jeffrey T. Klenda

 

 

Jeffrey T. Klenda

 

 

Chief Executive Officer (Principal Executive Officer)

 

 

 

Date: February 28, 2020

By:

/s/ Roger L. Smith

 

 

Roger L. Smith

 

 

Chief Financial Officer (Principal Financial Officer and Principal Accounting Officer)

 

 

 

Date: February 28, 2020

By:

/s/ James M. Franklin

 

 

James M. Franklin

 

 

Director

 

 

 

Date: February 28, 2020

By:

/s/ W. William Boberg

 

 

W. William Boberg

 

 

Director

 

 

 

Date: February 28, 2020

By:

/s/ Thomas Parker

 

 

Thomas Parker

 

 

Director

 

 

 

Date: February 28, 2020

By:

/s/ Gary C. Huber

 

 

Gary C. Huber

 

 

Director

 

 

 

Date: February 28, 2020

By:

/s/ Kathy E. Walker

 

 

Kathy E. Walker

 

 

Director

 

 

 

Date: February 28, 2020

By:

/s/ Rob Chang

 

 

Rob Chang

 

 

Director

 

 

 

 

 

72

Table of Contents

Ur-Energy Inc.

 

Headquartered in Littleton, Colorado

 

Consolidated Financial Statements

 

December 31, 2019

 

(expressed in thousands of U.S. dollars unless otherwise indicated)

 

73

Table of Contents

Report of Independent Registered Public Accounting Firm

 

To the Shareholders and Board of Directors of Ur-Energy Inc.

 

Opinions on the Financial Statements and Internal Control over Financial Reporting

 

We have audited the accompanying consolidated balance sheets of Ur-Energy Inc. and its subsidiaries (together, the Company) as of December 31, 2019 and 2018, and the related consolidated statements of operations and comprehensive loss, shareholders’ equity and cash flow for each of the three years in the period ended December 31, 2019, including the related notes (collectively referred to as the consolidated financial statements). We also have audited the Company’s internal control over financial reporting as of December 31, 2019, based on criteria established in Internal Control - Integrated Framework (2013) issued by the Committee of Sponsoring Organizations of the Treadway Commission (COSO).

 

In our opinion, the consolidated financial statements referred to above present fairly, in all material respects, the financial position of the Company as of December 31, 2019 and 2018, and the results of its operations and its cash flows for each of the three years in the period ended December 31, 2019 inconformity with accounting principles generally accepted in the United States of America.  Also in our opinion, the Company maintained, in all material respects, effective internal control over financial reporting as of December 31, 2019, based on criteria established in Internal Control – Integrated Framework (2013) issued by the COSO.

 

Basis for Opinions

 

The Company’s management is responsible for these consolidated financial statements, for maintaining effective internal control over financial reporting, and for its assessment of the effectiveness of internal control over financial reporting, included in the accompanying Management’s Report on Internal Control over Financial Reporting. Our responsibility is to express opinions on the Company’s consolidated financial statements and on the Company’s internal control over financial reporting based on our audits. We are a public accounting firm registered with the Public Company Accounting Oversight Board (United States) (PCAOB) and are required to be independent with respect to the Company in accordance with the U.S. federal securities laws and the applicable rules and regulations of the Securities and Exchange Commission and the PCAOB.

 

We conducted our audits in accordance with the standards of the PCAOB. Those standards require that we plan and perform the audits to obtain reasonable assurance about whether the consolidated financial statements are free of material misstatement, whether due to error or fraud, and whether effective internal control over financial reporting was maintained in all material respects.

 

Our audits of the consolidated financial statements included performing procedures to assess the risks of material misstatement of the consolidated financial statements, whether due to error or fraud, and performing procedures that respond to those risks. Such procedures included examining, on a test basis, evidence regarding the amounts and disclosures in the consolidated financial statements. Our audits also included evaluating the accounting principles used and significant estimates made by management, as well as evaluating the overall presentation of the consolidated financial statements. Our audit of internal control over financial reporting included obtaining an understanding of internal control over financial reporting, assessing the risk that a material weakness exists, and testing and evaluating the design and operating effectiveness of internal control based on the assessed risk. Our audits also included performing such other procedures as we considered necessary in the circumstances. We believe that our audits provide a reasonable basis for our opinions.

74

Table of Contents

Definition and Limitations of Internal Control over Financial Reporting

 

A company’s internal control over financial reporting is a process designed to provide reasonable assurance regarding the reliability of financial reporting and the preparation of financial statements for external purposes in accordance with generally accepted accounting principles. A company’s internal  control over financial reporting includes those policies and procedures that (i) pertain to the maintenance of records that, in reasonable detail, accurately and fairly reflect the transactions and dispositions of the assets of the company; (ii) provide reasonable assurance that transactions are recorded as necessary to permit preparation of financial statements in accordance with generally accepted accounting principles, and that receipts and expenditures of the company are being made only in accordance with authorizations of management and directors of the company; and (iii) provide reasonable assurance regarding prevention or timely detection of unauthorized acquisition, use, or disposition of the company’s assets that could have a material effect on the financial statements.

 

Because of its inherent limitations, internal control over financial reporting may not prevent or detect misstatements. Also, projections of any evaluation of effectiveness to future periods are subject to the risk that controls may become inadequate because of changes in conditions, or that the degree of compliance with the policies or procedures may deteriorate.

 

/s/PricewaterhouseCoopers LLP

 

Chartered Professional Accountants

 

Vancouver, Canada

February 28, 2020

 

We have served as the Company’s auditor since 2004.

75

Table of Contents

Ur-Energy Inc.

Consolidated Balance Sheets

(expressed in thousands of U.S. dollars)

 

 

 

 

 

 

 

 

December 31,

 

December 31,

 

    

2019

    

2018

Assets

 

 

 

 

Current assets

 

 

 

 

Cash and cash equivalents (note 4)

 

7,752

 

6,372

Accounts receivable

 

22

 

31

Inventory (note 5)

 

 -

 

1,840

Prepaid expenses

 

885

 

847

 

 

8,659

 

9,090

Long-term inventory (note 5)

 

7,426

 

12,852

Restricted cash (note 6)

 

7,463

 

7,458

Mineral properties (note 7)

 

43,212

 

45,805

Capital assets (note 8)

 

23,630

 

25,158

 

 

81,731

 

91,273

 

 

90,390

 

100,363

Liabilities and shareholders' equity

 

 

 

 

Current liabilities

 

 

 

 

Accounts payable and accrued liabilities (note 9)

 

2,211

 

2,343

Current portion of long term debt (note 10)

 

 -

 

5,062

Environmental remediation accrual

 

72

 

77

 

 

2,283

 

7,482

Notes payable (note 10)

 

12,215

 

9,600

Lease liability

 

12

 

 -

Asset retirement obligations (note 12)

 

30,972

 

30,384

Other liabilities - warrants (note 13)

 

575

 

1,050

 

 

43,774

 

41,034

 

 

46,057

 

48,516

Shareholders' equity (note 14)

 

 

 

 

Share Capital

 

 

 

 

Class A preferred shares, without par value, unlimited shares authorized; no shares issued and outstanding

 

 -

 

 -

Common shares, without par value, unlimited shares authorized; shares issued and outstanding: 160,478,059 at December 31, 2019 and 159,729,403 at December 31, 2018

 

185,754

 

185,221

Contributed surplus

 

20,317

 

19,930

Accumulated other comprehensive income

 

3,654

 

3,670

Deficit

 

(165,392)

 

(156,974)

 

 

44,333

 

51,847

 

 

90,390

 

100,363

 

The accompanying notes are an integral part of these consolidated financial statements.

 

Approved by the Board of Directors

 

 

 

 

/s/ Jeffrey T. Klenda, Chairman

 

/s/ Thomas H. Parker, Director

 

76

Table of Contents

Ur-Energy Inc.

Consolidated Statements of Operations and Comprehensive Loss

(expressed in thousands of U.S. dollars except for share data)

 

 

 

 

 

 

 

 

 

 

Year ended December 31,

 

    

2019

    

2018

   

2017

 

 

 

 

 

 

 

Sales (note 15)

 

32,255

 

23,496

 

38,368

Cost of sales

 

(30,275)

 

(12,203)

 

(24,401)

Gross profit

 

1,980

 

11,293

 

13,967

 

 

 

 

 

 

 

Operating Expenses

 

 

 

 

 

 

Exploration and evaluation

 

(2,476)

 

(2,431)

 

(2,623)

Development

 

(1,404)

 

(1,654)

 

(4,340)

General and administrative

 

(5,801)

 

(5,393)

 

(5,090)

Accretion of asset retirement obligations (note 12)

 

(577)

 

(508)

 

(527)

Write-off of mineral properties (note 7)

 

(11)

 

 -

 

 -

(Loss) income from operations

 

(8,289)

 

1,307

 

1,387

 

 

 

 

 

 

 

Net interest expense

 

(668)

 

(1,002)

 

(1,377)

Warrant mark to market adjustment

 

524

 

581

 

 -

Loss on equity investment

 

 -

 

(5)

 

(5)

Foreign exchange gain (loss)

 

(28)

 

43

 

(50)

Other income (note 16)

 

43

 

3,610

 

121

 

 

 

 

 

 

 

Net (loss) income for the period

 

(8,418)

 

4,534

 

76

 

 

 

 

 

 

 

(Loss) income per common share

 

 

 

 

 

 

Basic

 

(0.05)

 

0.03

 

 -

Diluted

 

(0.05)

 

0.03

 

 -

Weighted average number of common shares outstanding

 

 

 

 

 

 

Basic

 

159,903,052

 

150,034,566

 

145,818,394

Diluted

 

159,903,052

 

151,598,180

 

147,533,966

 

 

 

 

 

 

 

COMPREHENSIVE (LOSS) INCOME

 

 

 

 

 

 

Net (loss) income for the period

 

(8,418)

 

4,534

 

76

Other Comprehensive (loss) income, net of tax

 

 

 

 

 

 

Translation adjustment on foreign operations

 

(16)

 

 7

 

59

Comprehensive (loss) income for the period

 

(8,434)

 

4,541

 

135

 

The accompanying notes are an integral part of these consolidated financial statements.

 

 

 

77

Table of Contents

Ur-Energy Inc.

Consolidated Statements of Shareholders’ Equity

 

(expressed in U.S. dollars, except for share data)

 

 

 

 

 

 

 

 

 

 

 

 

 

 

 

 

 

 

 

 

 

 

 

 

Accumulated

 

 

 

 

 

 

 

 

 

 

 

 

 

Other

 

 

 

 

 

Capital Stock

 

 

 

Contributed

 

Comprehensive

 

 

 

Shareholders'

 

Shares

 

Amount

 

Warrants

 

Surplus

 

Income

 

Deficit

 

Equity

 

#

    

$

    

$

    

$

    

$

    

$

    

$

 

 

 

 

 

 

 

 

 

 

 

 

 

 

Balance, December 31, 2016

143,676,384

 

174,902

 

4,109

 

15,201

 

3,604

 

(161,584)

 

36,232

 

 

 

 

 

 

 

 

 

 

 

 

 

 

Exercise of stock options

871,717

 

795

 

 -

 

(253)

 

 -

 

 -

 

542

Common shares issued for cash, net

 

 

 

 

 

 

 

 

 

 

 

 

 

  of $93 of issue costs

1,536,169

 

1,076

 

 -

 

 -

 

 -

 

 -

 

1,076

Redemption of vested RSUs

447,663

 

290

 

 -

 

(385)

 

 -

 

 -

 

(95)

Non-cash stock compensation

 -

 

 -

 

 -

 

891

 

 -

 

 -

 

891

Net loss and comprehensive income

 -

 

 -

 

 -

 

 -

 

59

 

76

 

135

 

 

 

 

 

 

 

 

 

 

 

 

 

 

Balance, December 31, 2017

146,531,933

 

177,063

 

4,109

 

15,454

 

3,663

 

(161,508)

 

38,781

 

 

 

 

 

 

 

 

 

 

 

 

 

 

Exercise of stock options

496,838

 

415

 

-

 

(125)

 

-

 

 -

 

290

Common shares issued for

 

 

 

 

 

 

 

 

 

 

 

 

 

  cash, net of $902 of costs

12,195,122

 

7,399

 

-

 

 -

 

 -

 

 -

 

7,399

Redemption of vested RSUs

505,510

 

344

 

-

 

(423)

 

 -

 

 -

 

(79)

Expiry of warrants

 -

 

 -

 

(4,109)

 

4,109

 

-

 

 -

 

 -

Non-cash stock compensation

 -

 

 -

 

-

 

915

 

 -

 

 -

 

915

Net income and comprehensive income

 -

 

 -

 

-

 

 -

 

 7

 

4,534

 

4,541

 

 

 

 

 

 

 

 

 

 

 

 

 

 

Balance, December 31, 2018

159,729,403

 

185,221

 

 -

 

19,930

 

3,670

 

(156,974)

 

51,847

 

 

 

 

 

 

 

 

 

 

 

 

 

 

 

 

 

 

 

 

 

 

 

 

 

 

 

 

Exercise of stock options

323,618

 

288

 

 -

 

(85)

 

 -

 

 -

 

203

Redemption of vested RSUs

425,038

 

245

 

 -

 

(315)

 

 -

 

 -

 

(70)

Non-cash stock compensation

 -

 

 -

 

 -

 

787

 

 -

 

 -

 

787

Net income and comprehensive income

 -

 

 -

 

 -

 

 -

 

(16)

 

(8,418)

 

(8,434)

 

 

 

 

 

 

 

 

 

 

 

 

 

 

Balance, December 31, 2019

160,478,059

 

185,754

 

 -

 

20,317

 

3,654

 

(165,392)

 

44,333

 

 

The accompanying notes are an integral part of these consolidated financial statements

 

 

78

Table of Contents

 

Ur-Energy Inc.

Consolidated Statements of Cash Flow

(expressed in thousands of U.S. dollars)

 

 

 

 

 

 

 

 

Year ended December 31,

 

2019

 

2018

 

2017

Cash provided by

 

 

 

 

 

Operating activities

 

 

 

 

 

Net income (loss) for the period

(8,418)

 

4,534

 

76

Items not affecting cash:

 

 

 

 

 

Stock based expense

787

 

915

 

891

Loss from net realizable value adjustments

10,263

 

319

 

2,596

Depreciation and amortization

4,413

 

3,603

 

4,890

Accretion of asset retirement obligations and reclamation

577

 

508

 

527

Amortization of deferred loan costs

108

 

121

 

120

Write-off of mineral properties

11

 

 -

 

 -

Warrants mark to market gain

(524)

 

(581)

 

 -

Gain on assignment of contract

 -

 

(3,540)

 

 -

Gain on disposition of assets

(18)

 

(2)

 

(2)

Gain on foreign exchange

(28)

 

45

 

53

Other loss

(5)

 

10

 

(9)

Change in non-cash working capital items:

 

 

 

 

 

Accounts receivable

 9

 

 2

 

(17)

Inventory

(2,997)

 

(10,496)

 

(3,002)

Prepaid expenses

 5

 

(95)

 

109

Accounts payable and accrued liabilities

(196)

 

(706)

 

(606)

 

3,987

 

(5,363)

 

5,626

 

 

 

 

 

 

Investing activities

 

 

 

 

 

Mineral property costs

(9)

 

(31)

 

(18)

Decrease (increase) in other deposits

19

 

 -

 

 -

Proceeds from assignment of contract

 -

 

3,540

 

 

Funding of equity investment

 -

 

(5)

 

(5)

Proceeds from sale of property and equipment

18

 

 -

 

 -

Purchase of capital assets

(271)

 

(55)

 

(181)

 

(243)

 

3,449

 

(204)

 

 

 

 

 

 

Financing activities

 

 

 

 

 

Issuance of common shares for cash

 -

 

10,000

 

1,169

Share issue costs

 -

 

(902)

 

(93)

Proceeds from exercise of stock options

203

 

290

 

542

RSUs redeemed to pay withholding or paid in cash

(70)

 

(76)

 

(94)

Repayment of debt

(2,554)

 

(4,895)

 

(4,623)

 

(2,421)

 

4,417

 

(3,099)

 

 

 

 

 

 

Effects of foreign exchange rate changes on cash

62

 

(110)

 

 5

 

 

 

 

 

 

Net change in cash, cash equivalents and restricted cash

1,385

 

2,393

 

2,328

Beginning cash, cash equivalents and restricted cash

13,830

 

11,437

 

9,109

Ending cash, cash equivalents and restricted cash (note 17)

15,215

 

13,830

 

11,437

 

The accompanying notes are an integral part of these consolidated financial statements

 

 

 

79

Table of Contents

Ur-Energy Inc.

Notes to Consolidated Financial Statements

December 31, 2019

 

(expressed in thousands of U.S. dollars unless otherwise indicated)

1.Nature of Operations

 

Ur-Energy Inc. (the “Company”) was incorporated on March 22, 2004 under the laws of the Province of Ontario. The Company continued under the Canada Business Corporations Act on August 8, 2006. The Company is an Exploration Stage mining company, as defined by United States Securities and Exchange Commission (“SEC”) Industry Guide 7. The Company is engaged in uranium mining and recovery operations, with activities including the acquisition, exploration, development and production of uranium mineral resources located primarily in Wyoming. As of August 2013, the Company commenced uranium production at its Lost Creek Project in Wyoming.

 

Due to the nature of the uranium mining methods used by the Company on the Lost Creek Property, and the definition of “mineral reserves” under National Instrument 43-101 (“NI 43-101”), which uses the Canadian Institute of Mining, Metallurgy and Petroleum (“CIM”) Definition Standards, the Company has not determined whether the properties contain mineral reserves. However, the Company’s “Amended Preliminary Economic Assessment of the Lost Creek Property, Sweetwater County, Wyoming,” as amended in non-substantive ways, February 8, 2016 (“Lost Creek PEA”) outlines the potential viability of the Lost Creek Property.  The recoverability of amounts recorded for mineral properties is dependent upon the discovery of economic resources, the ability of the Company to obtain the necessary financing to develop the properties and upon attaining future profitable production from the properties or sufficient proceeds from disposition of the properties.

 

2.Liquidity Risk

 

Our operations are based on a small number of large sales.  As a result, our cash flow and therefore our current assets and working capital may vary widely during the year based on the timing of those sales.  Virtually all of our sales are under contracts which specify delivery quantities, sales prices and payment dates. The only exceptions are spot sales which we are currently only making when advantageous. As a result, we are able to perform cash management functions over the course of an entire year and are less reliant on current commodity prices and market conditions. We monitor our cash projections on a weekly basis and have used various techniques to manage our cash flows including the assignment of deliveries, as we have done in the past, negotiating changes in delivery dates, purchasing inventory at favorable prices and raising capital.

 

As at December 31, 2019, the Company’s financial liabilities consisted of trade accounts payable and accrued trade and payroll liabilities of $0.5 million which are due within normal trade terms of generally 30 to 60 days, a note payable of $12.4 million of which interest only is due within 1 year, and asset retirement obligations with estimated completion dates until 2033.

 

In addition, most of our current assets except for prepaid expenses are immediately realizable, if necessary, while our current liabilities include a substantial portion that is not due for a minimum of three months to over a year which, given the existence of our contracts and set prices, allows us to plan for those payments well in advance and address shortfalls, if any, well in advance.

 

80

Table of Contents

Ur-Energy Inc.

Notes to Consolidated Financial Statements

December 31, 2019

 

(expressed in thousands of U.S. dollars unless otherwise indicated)

It is possible that additional funding might be sought. Although the Company has been successful in obtaining debt and raising equity financing in the past, there can be no guarantee that such funding will be available in the future.

 

3.Summary of Significant Accounting Policies

 

Basis of presentation

 

These financial statements have been prepared by management in accordance with United States generally accepted accounting principles (“US GAAP”) and include all the assets, liabilities and expenses of the Company and its wholly-owned subsidiaries Ur-Energy USA Inc.; NFU Wyoming, LLC; Lost Creek ISR, LLC; The Bootheel Project, LLC; NFUR Bootheel, LLC; Hauber Project LLC; NFUR Hauber, LLC; and Pathfinder Mines Corporation. All inter-company balances and transactions have been eliminated upon consolidation. Ur‑Energy Inc. and its wholly-owned subsidiaries are collectively referred to herein as the “Company.”

 

 Exploration Stage

The Company has established the existence of uranium resources for certain uranium projects, including the Lost Creek Property. The Company has not established proven or probable reserves, as defined by the SEC under Industry Guide 7, through the completion of a final or “bankable” feasibility study for any of its uranium projects, including the Lost Creek Property. Furthermore, the Company currently has no plans to establish proven or probable reserves for any of its uranium projects for which the Company plans on utilizing in situ recovery (“ISR”) mining, such as the Lost Creek Property or the Shirley Basin Project. As a result, and despite the fact that the Company commenced recovery of uranium at the Lost Creek Project in August 2013, the Company remains in the Exploration Stage as defined under Industry Guide 7, and will continue to remain in the Exploration Stage until such time proven or probable mineral reserves have been established.

Because the Company commenced recovery of uranium at the Lost Creek Project without having established proven and probable reserves, any uranium resources established or extracted from the Lost Creek Project should not be in any way associated with having established proven or probable mineral reserves. Accordingly, information concerning mineral deposits set forth herein may not be comparable to information made public by companies that have reserves in accordance with United States standards.

Use of estimates

 

The preparation of consolidated financial statements in conformity with US GAAP requires management to make estimates and assumptions that affect the reported amounts of assets and liabilities and disclosure of contingent assets and liabilities at the date of the financial statements and the reported amounts of revenues and expenses during the reporting periods. The most significant estimates management makes in the preparation of these consolidated financial statements relate to the fair value of stock-based compensation using the factors associated with the Black-Scholes calculations, estimation of the amount of recoverable uranium included in the in-process inventory, estimation of factors surrounding asset retirement obligations such as interest rates,

81

Table of Contents

Ur-Energy Inc.

Notes to Consolidated Financial Statements

December 31, 2019

 

(expressed in thousands of U.S. dollars unless otherwise indicated)

discount rates and inflation rates, total cost and the time until the asset retirement commences and the offset of future income taxes through deferred tax assets. Actual results could differ from those estimates.

 

Cash and cash equivalents

 

Cash and cash equivalents consist of cash balances and highly liquid investments with original maturities of three months or less that are considered to be cash equivalents. Cash equivalents are held for the purpose of meeting short-term cash commitments rather than for investment or other purposes. Restricted cash is excluded from cash and cash equivalents and is included in other long-term assets

 

Restricted cash

 

Cash which secures various instruments related to a state lease and surety bonds which secure reclamation obligations is shown as restricted cash.

 

Inventory

 

In-process inventory represents uranium that has been extracted from the wellfield and captured in the processing plant and is currently being transformed into a saleable product. Plant inventory is U3O8 that is contained in yellowcake, which has been dried and packaged in drums, but not yet shipped to the conversion facility. The amount of U3O8 in the plant inventory is determined by weighing and assaying the amount of U3O8 packaged into drums at the plant. Conversion facility inventory is U3O8 that has been shipped to the conversion facility. The amount of U3O8 in the conversion facility inventory includes the amount of U3O8 contained in drums shipped to the conversion facility plus or minus any final weighing and assay adjustments per the terms of the uranium supplier’s agreement with the conversion facility.

 

The Company’s inventories are measured at the lower of cost or net realizable value and reflect the U3O8 content in various stages of the production and sales process including in-process inventory, plant inventory and conversion facility inventory. Operating supplies are expensed when purchased.

 

Mineral properties

 

Acquisition costs of mineral properties are capitalized. When production is attained, amortization is calculated on a straight-line basis. The original estimated life for the Lost Creek Project was 10 years which is being used to amortize the mineral property acquisition costs.    

 

If properties are abandoned or sold, they are written off. If properties are considered to be impaired in value, the costs of the properties are written down to their estimated fair value at that time.

 

Exploration, evaluation and development costs

 

Exploration and evaluation expenses consist of labor, annual lease and maintenance fees and associated costs of the exploration geology department as well as exploration costs including drilling and analysis on properties which have not reached the permitting or operations stage.

82

Table of Contents

Ur-Energy Inc.

Notes to Consolidated Financial Statements

December 31, 2019

 

(expressed in thousands of U.S. dollars unless otherwise indicated)

 

Development expense relates to the Company’s Lost Creek, LC East and Shirley Basin projects, which are more advanced in terms of permitting and preliminary economic assessments. Development expenses include all costs associated with exploring, delineating and permitting within those projects, the costs associated with the construction and development of permitted mine units including wells, pumps, piping, header houses, roads and other infrastructure related to the preparation of a mine unit to begin extraction operations as well as the cost of drilling and completing disposal wells.

 

Capital assets

 

Property, plant and equipment assets, including machinery, processing equipment, enclosures, vehicles and expenditures that extend the life of such assets, are recorded at cost including acquisition and installation costs.  The enclosure costs include both the building housing and the processing equipment necessary for the extraction of uranium from impregnated water pumped in from the wellfield to the packaging of uranium yellowcake for delivery into sales.  These enclosure costs are combined as the equipment and related installation associated with the equipment is an integral part of the structure itself. The costs of self-constructed assets include direct construction costs, direct overhead and allocated interest during the construction phase. Depreciation is calculated using a declining balance method for most assets with the exception of the plant enclosure and related equipment. Depreciation on the plant enclosure and related equipment is calculated on a straight-line basis. Estimated lives for depreciation purposes range from three years for computer equipment and software to 20 years for the plant enclosure and the name plate life of the related equipment.

 

Impairment of long-lived assets

 

The Company assesses the possibility of impairment in the net carrying value of its long-lived assets when events or circumstances indicate that the carrying amounts of the asset or asset group may not be recoverable. When potential impairment is indicated, management calculates the estimated undiscounted future net cash flows relating to the asset or asset group using estimated future prices, recoverable resources, and operating, capital and reclamation costs. When the carrying value of an asset exceeds the related undiscounted cash flows, the asset is written down to its estimated fair value, which is determined using discounted future cash flows or other measures of fair value.

 

Right of Use Assets and Liabilities

 

At January 1, 2019, we had two office equipment leases, and the office lease in Casper which expired in July 2019 and was extended for periods less than one year.  As a result of adoption of ASC 2016-02, we recognized a liability of $83 with a corresponding Right-Of-Use (“ROU”) assets of the same amount based on present value of the remaining minimum rental payments of the leases which are included in non-current assets and other liabilities in the consolidated balance sheet. The discount rates used for leases are based on either the Company’s borrowing rate or the imputed interest rate based on the price of the equipment and the lease terms.

83

Table of Contents

Ur-Energy Inc.

Notes to Consolidated Financial Statements

December 31, 2019

 

(expressed in thousands of U.S. dollars unless otherwise indicated)

 

Asset retirement obligations

 

For mining properties, various federal and state mining laws and regulations require the Company to reclaim the surface areas and restore groundwater quality to the pre-existing quality or class of use after the completion of mining. The Company records the fair value of an asset retirement obligation as a liability in the period in which it incurs an obligation associated with the retirement of tangible long-lived assets that result from the acquisition, construction, development and/or normal use of the assets.

 

Asset retirement obligations consist of estimated final well closures, plant closure and removal and associated reclamation and restoration costs to be incurred by the Company in the future. The estimated fair value of the asset retirement obligation is based on the current cost escalated at an inflation rate and discounted at a credit adjusted risk-free rate. This liability is capitalized as part of the cost of the related asset and amortized over its remaining productive life. The liability accretes until the Company settles the obligation.

 

Revenue recognition

 

The Company adopted Topic 606 effective January 1, 2018. The Company purchases and produces U3O8 and recognizes revenue at the point of transfer of control, and revenue will continue to be recognized at that point under the new standard. The adoption of the new standard had no impact on either our recognition processes or reporting. We elected the modified retrospective basis for implementing the standard. As we had no contracts that were affected by the implementation, there were no changes to prior financial reports.  In addition, there is no change in our revenue recognition treatment in the current period.

 

Our revenues are primarily derived from the sale of U3O8 under either long-term (delivery in typically two to five years) or spot (immediate delivery) contracts with our customers. The contracts specify the quantity to be delivered, the price or specific calculation method of the price, payment terms and the year(s) of the delivery. There may be some variability in the dates of the delivery or the quantity to be delivered depending on the contract, but those issues are addressed before the delivery date. When a delivery is approved, the Company notifies the conversion facility with instructions for a title transfer to the customer. Revenue is recognized once a title transfer of the U3O8 is confirmed by the conversion facility. 

We also receive a small amount of revenue from disposal fees. We have contracts with our customers which specify the type and volume of material which can be disposed. Monthly, we invoice those customers based on deliveries of material to the disposal site by the customer. Materials are measured and categorized at the time of delivery and verified by the customer. We recognize the revenue at the end of the month in which the material was received.

Stock-based compensation

 

Stock-based compensation cost from the issuance of stock options and restricted share units (“RSUs”) is measured at the grant date based on the fair value of the award and is recognized over the related service period.

84

Table of Contents

Ur-Energy Inc.

Notes to Consolidated Financial Statements

December 31, 2019

 

(expressed in thousands of U.S. dollars unless otherwise indicated)

Stock-based compensation cost is charged to mine operations, exploration and evaluation, development, and general and administrative expense on the same basis as other compensation costs.

 

Income taxes

 

The Company accounts for income taxes under the asset and liability method which requires the recognition of deferred income tax assets and liabilities for the expected future tax consequences of temporary differences between the carrying amounts and tax bases of assets and liabilities. The Company provides a valuation allowance on deferred tax assets unless it is more likely than not that such assets will be realized.

 

Earnings and loss per share calculations

 

Diluted earnings per common share are calculated by including all options which are in-the-money based on the average stock price for the period as well as RSUs which were outstanding at the end of the quarter. The treasury stock method was applied to determine the dilutive number of options.  Warrants are included only if the exercise price is less than the average stock price for the quarter. In periods of loss, the diluted loss per common share is equal to the basic loss per common share due to the anti-dilutive effect of all convertible securities.

 

Classification of financial instruments

 

The Company’s financial instruments consist of cash, short-term investments, accounts receivable, restricted cash, deposits, accounts payable and accrued liabilities, other liabilities and notes payable. The Company has made the following classifications for these financial instruments:

 

·

Cash, accounts receivable, restricted cash and deposits are recorded at amortized cost. Interest income is recorded using the effective interest rate method and is included in income for the period.

·

Accounts payable and accrued liabilities and notes payable are measured at amortized cost.

·

Other liabilities, which related to the derivative on the warrant issued in U.S. dollars, are adjusted to the market value using the Black-Sholes valuation method at the end of each reporting period.

 

New accounting pronouncements which were implemented this year

 

In February 2016, the FASB issued ASU 2016-02, Leases (Topic 842), which requires lessees to recognize all leases on the balance sheet, including operating leases, unless the lease is a short-term lease. ASU 2016-02 also requires additional disclosures regarding leasing arrangements. ASU 2016-02 became effective for the Company as of January 1, 2019. At January 1, 2019, we had two office equipment leases, and the office lease in Casper which expired in July 2019 and was extended for less than one year.  As a result of adoption of ASC 2016-02, we recognized a liability of $83 with a corresponding Right-Of-Use (“ROU”) assets of the same amount based on present value of the remaining minimum rental payments of the leases which are included in non-current assets and other liabilities in the consolidated balance sheet. The discount rates used for leases are based on either the Company’s borrowing rate or the imputed interest rate based on the price of the equipment and the lease terms.

85

Table of Contents

Ur-Energy Inc.

Notes to Consolidated Financial Statements

December 31, 2019

 

(expressed in thousands of U.S. dollars unless otherwise indicated)

4.Cash and cash equivalents

 

The Company’s cash and cash equivalents consists of the following:

 

 

 

 

 

 

As at

 

December 31, 2019

    

December 31, 2018

 

$

 

$

Cash on deposit at banks

1,755

 

1,936

Money market funds

5,997

 

4,436

 

 

 

 

 

7,752

 

6,372

 

 

 

5.Inventory

 

The Company’s inventory consists of the following:

 

 

 

 

 

 

As at

 

December 31, 2019

    

December 31, 2018

 

$

 

$

In-process inventory

 -

 

160

Plant inventory

 -

 

345

Conversion facility inventory

7,426

 

14,187

 

7,426

 

14,692

Inventory to be sold within 12 months

 -

 

1,840

Long term inventory

7,426

 

12,852

 

As of December 31, 2019, inventory was carried at the lower of cost or net realizable value.  Adjustments to inventory to reflect the net realizable value are also included in Cost of Sales. For the year 2019, there was a write down of $10.3 million.  

 

6.Restricted Cash

 

The Company’s restricted cash consists of the money market accounts and short-term federal bonds which are reviewed and renewed annually.

 

The bonding requirements for reclamation obligations on various properties have been agreed to by the Wyoming Department of Environmental Quality, Wyoming Uranium Recovery Program and United States Department of the Interior. The accounts are pledged as collateral against performance surety bonds which are used to secure the potential costs of reclamation related to those properties. Surety bonds providing $29,864 of coverage towards specific reclamation obligations are collateralized by $7,444 of the restricted cash at December 31, 2019. 

86

Table of Contents

Ur-Energy Inc.

Notes to Consolidated Financial Statements

December 31, 2019

 

(expressed in thousands of U.S. dollars unless otherwise indicated)

7. Mineral Properties

 

The Company’s mineral properties consist of the following:

 

 

 

 

 

 

 

 

 

 

 

Lost Creek

 

Pathfinder

 

Other U.S.

 

 

 

Property

   

Mines

   

Properties

   

Total

 

$

 

$

 

$

 

$

 

 

 

 

 

 

 

 

Balance, December 31, 2017

11,810

 

19,701

 

13,166

 

44,677

 

 

 

 

 

 

 

 

Acquisition costs

-

 

-

 

31

 

31

Change in estimated reclamation costs (note 12)

2,577

 

263

 

-

 

2,840

Amortization

(1,743)

 

-

 

-

 

(1,743)

 

 

 

 

 

 

 

 

Balance, December 31, 2018

12,644

 

19,964

 

13,197

 

45,805

 

 

 

 

 

 

 

 

Acquisition costs

-

 

-

 

8

 

8

Change in estimated reclamation costs

125

 

(114)

 

-

 

11

Property write-offs

16

 

-

 

(27)

 

(11)

Amortization

(2,601)

 

-

 

-

 

(2,601)

 

 

 

 

 

 

 

 

Balance, December 31, 2019

10,184

 

19,850

 

13,178

 

43,212

 

United States

 

Lost Creek Property

 

The Company acquired certain Wyoming properties when Ur-Energy USA Inc. entered into the Membership Interest Purchase Agreement (“MIPA”) with New Frontiers Uranium, LLC in 2005. Under the terms of the MIPA, the Company purchased 100% of NFU Wyoming, LLC. Assets acquired in this transaction include the Lost Creek Project, other Wyoming properties and development databases. NFU Wyoming, LLC was acquired for aggregate consideration of $20 million plus interest. Since 2005, the Company has increased its holdings adjacent to the initial Lost Creek acquisition through staking additional claims and additional property purchases and leases.

 

There is a royalty on each of the State of Wyoming sections under lease at the Lost Creek, LC West and EN Projects, as required by law. Other royalties exist on certain mining claims at the LC South, LC East and EN Projects. There are no royalties on the mining claims in the LC North or LC West Projects.

 

In September 2013, after the Company commenced mineral extraction and production at the Lost Creek Project, it began amortizing the related mineral properties on a straight-line basis.

87

Table of Contents

Ur-Energy Inc.

Notes to Consolidated Financial Statements

December 31, 2019

 

(expressed in thousands of U.S. dollars unless otherwise indicated)

Pathfinder Mines Corporation

 

The Company acquired additional Wyoming properties when Ur-Energy USA Inc. closed a Share Purchase Agreement (“SPA”) with an AREVA Mining affiliate in December 2013. Under the terms of the SPA, the Company purchased Pathfinder Mines Corporation (“Pathfinder”) to acquire additional mineral properties. Assets acquired in this transaction include the Shirley Basin mine, portions of the Lucky Mc mine, machinery and equipment, vehicles, office equipment and development databases. Pathfinder was acquired for aggregate consideration of $6.7 million, a 5% production royalty under certain circumstances and the assumption of $5.7 million in estimated asset reclamation obligations. The purchase price allocation attributed $5.7 million to asset retirement obligations, $3.3 million to deferred tax liabilities, $15.3 million to mineral properties and the balance to the remaining assets and liabilities.  The royalty expired on June 30, 2016.

 

Other U.S. properties

 

The other U.S. properties include the acquisition cost of several potential mineralized properties including the Lost Soldier Project. The Company continues to maintain those properties through claim payments, lease payments, insurance and other holding costs in anticipation of future exploration efforts.

 

During the third quarter of 2019, the Company elected not to renew the claims and leases included in the Red Rider acquisition. Accordingly, the Company wrote off a mineral asset of $27 and the related accumulated amortization of $16 for a net write off of $11.

 

Impairment testing

 

Long-lived assets are reviewed for impairment whenever events or changes in circumstances indicate the carrying amount of an asset may not be recoverable. Circumstances which could trigger a review include, but are not limited to: significant decreases in the market price of the asset; significant adverse changes in the business climate or legal factors; accumulation of costs significantly in excess of the amount originally expected for the acquisition or construction of the asset; current period cash flow or operating losses combined with a history of losses or a forecast of continuing losses associated with the use of the asset; and current expectation that the asset will more likely than not be sold or disposed of significantly before the end of its estimated useful life. Recoverability of these assets is measured by comparison of the carrying amounts to the future undiscounted cash flows expected to be generated by the assets. An impairment loss is recognized when the carrying amount is not recoverable and exceeds fair value.

 

Lost Creek has been the Company’s sole source for the uranium concentrates sold to generate sales revenues since 2013. The economic viability of the Company’s mining activities, including the expected duration and profitability of Lost Creek and of any future ISR mines, such as the Shirley Basin Mine, located within the Shirley Basin in Wyoming, have many risks and uncertainties. These include, but are not limited to: (i) a significant, prolonged decrease in the market price of uranium; (ii) difficulty in marketing and/or selling uranium concentrates; (iii) significantly higher than expected capital costs to construct the mine and/or processing plant; (iv) significantly higher than expected extraction costs; (v) significantly lower than expected uranium extraction; (vi) significant delays, reductions or stoppages of uranium extraction activities; and (vii) the introduction of significantly more stringent regulatory laws and regulations. Our mining activities may

88

Table of Contents

Ur-Energy Inc.

Notes to Consolidated Financial Statements

December 31, 2019

 

(expressed in thousands of U.S. dollars unless otherwise indicated)

change as a result of any one or more of these risks and uncertainties and there is no assurance that any mineral deposit from which we extract uranium or other minerals from will result in profitable mining activities.

 

8.Capital Assets

 

The Company’s capital assets consist of the following:

 

 

 

 

 

 

 

 

 

 

 

 

 

 

As of

 

As of

 

December 31, 2019

 

December 31, 2018

 

 

 

Accumulated

 

Net Book

 

 

 

Accumulated

 

Net Book

 

Cost

    

Depreciation

    

Value

    

Cost

    

Depreciation

    

Value

 

$

 

$

 

$

 

$

 

$

 

$

 

 

 

 

 

 

 

 

 

 

 

 

Rolling stock

3,452

 

3,311

 

141

 

3,432

 

3,290

 

142

Enclosures

33,008

 

10,181

 

22,827

 

32,991

 

8,530

 

24,461

Machinery and equipment

1,426

 

808

 

618

 

1,237

 

728

 

509

Furniture, fixtures and leasehold improvements

119

 

115

 

 4

 

119

 

110

 

 9

Information technology

1,100

 

1,072

 

28

 

1,127

 

1,090

 

37

ROU Assets

83

 

71

 

12

 

 -

 

 -

 

 -

 

 

 

 

 

 

 

 

 

 

 

 

 

39,188

 

15,558

 

23,630

 

38,906

 

13,748

 

25,158

 

Total depreciation expense was $1.8 million, $1.9 million and $3.5 million for the years ended December 31, 2019,  2018 and 2017, respectively.

 

9.Accounts Payable and Accrued Liabilities

 

Accounts payable and accrued liabilities consist of the following:

 

 

 

 

 

 

 

 

 

 

As at

 

December 31, 2019

    

December 31, 2018

 

$

 

$

Accounts payable

523

 

620

Payroll and other taxes

1,483

 

1,218

Severance and ad valorem tax payable

205

 

505

 

 

 

 

 

2,211

 

2,343

 

 

10.Notes Payable

 

On October 15, 2013, the Sweetwater County Commissioners approved the issuance of a $34.0 million Sweetwater County, State of Wyoming, Taxable Industrial Development Revenue Bond (Lost Creek Project),

89

Table of Contents

Ur-Energy Inc.

Notes to Consolidated Financial Statements

December 31, 2019

 

(expressed in thousands of U.S. dollars unless otherwise indicated)

Series 2013 (the “Sweetwater IDR Bond”) to the State of Wyoming, acting by and through the Wyoming State Treasurer, as purchaser. On October 23, 2013, the Sweetwater IDR Bond was issued and the proceeds were in turn loaned by Sweetwater County to Lost Creek ISR, LLC pursuant to a financing agreement dated October 23, 2013 (the “State Bond Loan”). The State Bond Loan calls for payments of interest at a fixed rate of 5.75% per annum on a quarterly basis commencing January 1, 2014. The principal was originally payable in 28 quarterly installments commencing January 1, 2015 and continuing through October 1, 2021.  

 

On October 1, 2019, the Sweetwater County Commissioners and the State of Wyoming approved a six-quarter deferral of principal payments beginning October 1, 2019. The next principal payment is therefore due April 1, 2021 and the last payment will be due in April 2023.  The deferral was accounted for as a modification as it was insignificant in terms of changing the present value of the cash flows

 

Deferred loan fees include legal fees, commissions, commitment fees and other costs associated with obtaining the various financings.

 

The following table lists the current and long-term portion of the Company’s debt instrument at December 31, 2019 and December 31, 2018:

 

 

 

 

 

 

As at

 

December 31, 2019

    

December 31, 2018

 

$

 

$

Current debt

 

 

 

State Bond Loan

 -

 

5,183

Less deferred financing costs

 -

 

(121)

 

 -

 

5,062

 

 

 

 

Long term debt

 

 

 

State Bond Loan

12,441

 

9,813

Less deferred financing costs

(226)

 

(213)

 

12,215

 

9,600

 

Schedule of payments on outstanding debt as of December 31, 2019:

 

 

 

 

 

 

 

 

 

 

 

 

 

 

Total

    

2020

    

2021

    

2022

    

2023

    

Final payment

 

$

 

$

 

$

 

$

 

$

 

 

State Bond Loan

 

 

 

 

 

 

 

 

 

 

 

Principal

12,441

 

 -

 

5,333

 

5,646

 

1,462

 

01-Apr-23

Interest

1,627

 

716

 

602

 

288

 

21

 

 

 

 

 

 

 

 

 

 

 

 

 

 

Total

14,068

 

716

 

5,935

 

5,934

 

1,483

 

 

 

 

90

Table of Contents

Ur-Energy Inc.

Notes to Consolidated Financial Statements

December 31, 2019

 

(expressed in thousands of U.S. dollars unless otherwise indicated)

11.Income Taxes

 

On December 22, 2017, the U.S. government enacted comprehensive tax legislation commonly referred to as the Tax Cut and Jobs Act (“Tax Act”). The Tax Act makes broad and complex changes to the U.S. tax code that affects 2018. The Tax Act reduces the U.S. federal corporate tax rate from 35% to 21% for tax years beginning after December 31, 2017. In addition, the Tax Act makes certain changes to the depreciation rules and implements new limits on the deductibility of certain executive compensation.

 

A reconciliation of income taxes at the statutory Canadian income tax rate to net income taxes included in the accompanying statements of operations is as follows:

 

 

 

 

 

 

 

 

Year ended December 31,

 

2019

    

2018

    

2017

 

$

 

$

 

$

Income (loss) before income taxes

(8,425)

 

4,564

 

76

 

 

 

 

 

 

Statutory rate

26.50%

 

26.50%

 

26.50%

 

 

 

 

 

 

Taxes based on statutory rates

(2,232)

 

1,209

 

20

State tax

(958)

 

335

 

 -

Permanent differences

(40)

 

(164)

 

91

True-Ups and other

533

 

422

 

17,115

Effect of foreign rax rate difference

334

 

(379)

 

355

Change in valuation allowance

2,363

 

(1,423)

 

(17,581)

Total

 -

 

 -

 

 -

 

Deferred tax assets and liabilities reflect the net tax effects of net operating losses, credit carryforwards and temporary differences between the carrying amounts of assets and liabilities for financial reporting purposes and amounts used for income tax purposes. The components of the Company’s deferred tax assets and liabilities are as follows:

 

 

 

 

 

 

 

As at December 31,

 

2019

    

2018

    

2017

 

$

 

$

 

$

Future income tax assets

 

 

 

 

 

Deferred tax assets

9,650

 

10,162

 

9,617

Net operating loss carry forwards

30,883

 

27,554

 

30,250

Less:  valuation allowance

(40,533)

 

(37,716)

 

(39,867)

Net future income tax assets

 -

 

 -

 

 -

 

Based upon the level of historical taxable loss, management believes it is more likely than not that the Company will not realize the benefits of these deductible differences and accordingly has established a full valuation allowance as of December 31, 2019, 2018 and 2017. No deferred tax assets are therefore recognized at this point.

91

Table of Contents

Ur-Energy Inc.

Notes to Consolidated Financial Statements

December 31, 2019

 

(expressed in thousands of U.S. dollars unless otherwise indicated)

 

 

 

 

 

 

 

Income tax recovery (expense)

2019

 

2018

 

2017

 

$

 

$

 

$

Current income tax recovery (expense)

 -

 

 -

 

 -

 

 

 

 

 

 

As of December 31, 2019, the Company had the following net operating loss carryforwards available:

 

 

 

 

 

 

 

Income tax loss carry forwards

 

 

 

 

 

Canadian (expiring 2026)

 

 

 

 

34,940

United States - pre January 1, 2018 (expiring 2019 - 2032)

 

 

 

 

79,699

United States - post December 31, 2017 (no expiration)

 

 

 

 

8,424

Individual states (expiration varies by state)

 

 

 

 

93,845

 

The Company follows a comprehensive model for recognizing, measuring, presenting and disclosing uncertain tax positions taken or expected to be taken on a tax return. Tax positions must initially be recognized in the financial statements when it is more likely than not the position will be sustained upon examination by the tax authorities. Such tax positions must initially and subsequently be measured as the largest amount of tax benefit that has a greater than 50% likelihood of being realized upon ultimate settlement with the tax authority assuming full knowledge of the position and relevant facts.

 

The Company currently has no uncertain tax positions and is therefore not reflecting any adjustments for such in its deferred tax assets.

 

There are open statutes of limitations for tax authorities in the U.S., Canada and state jurisdictions to audit the Company’s tax returns for the years ended December 31, 2016, 2017 and 2018.

 

The Company’s policy is to account for income tax related interest and penalties in income tax expense in the accompanying statements of operations. There have been no income tax related interest or penalties assessed or recorded.

 

Other comprehensive loss was not subject to income tax effects and is therefore shown net of taxes.

 

12.Asset Retirement Obligations

 

Asset retirement obligations ("ARO") for the Lost Creek Project are equal to the present value of all estimated future costs required to remediate any environmental disturbances that exist as of the end of the period, using discount rates ranging from 0.33% to 7.25%. Included in this liability are the costs of closure, reclamation, demolition and stabilization of the mine, processing plant, infrastructure, groundwater restoration and ongoing post-closure environmental monitoring and maintenance costs. At December 31, 2019, the total undiscounted amount of the future cash needs was estimated to be $18.3 million. The schedule of payments required to settle the ARO liability extends through 2033. The liability marginally changed during in the year as no new development was anticipated or performed. It is based on the estimated remediation work to be completed at Lost Creek, as approved by the Wyoming Department of Environmental Quality in 2019.

92

Table of Contents

Ur-Energy Inc.

Notes to Consolidated Financial Statements

December 31, 2019

 

(expressed in thousands of U.S. dollars unless otherwise indicated)

 

Asset retirement obligations for the Pathfinder properties are equal to the present value of all estimated future costs required to remediate any environmental disturbances that exist as of the end of the period, using a discount rate ranging from 1.53% to 7.25%. Included in this liability are the costs of closure, reclamation, demolition and stabilization of the mines, processing plants, infrastructure, groundwater restoration, waste dumps and ongoing post-closure environmental monitoring and maintenance costs. At December 31, 2019, the total undiscounted amount of the future cash needs was estimated to be $11.5 million. The schedule of payments required to settle the ARO liability extends through 2033.

 

The undiscounted future cash needs are based on information provided to the State of Wyoming in conjunction with annual reclamation bonding renewals.  Increases in the estimated future cash needs are normally based on increased disturbances projected for the upcoming year.

 

The restricted cash as discussed in note 6 is related to surety bonds which provide security to the related governmental agencies on these obligations.

 

 

 

 

 

 

For the period ended

 

Year ended

 

December 31, 2019

 

December 31, 2018

 

 

 

 

 

$

 

$

Beginning of period

30,384

 

27,036

Change in estimated liability

11

 

2,840

Accretion expense

577

 

508

 

 

 

 

End of period

30,972

 

30,384

 

 

93

Table of Contents

Ur-Energy Inc.

Notes to Consolidated Financial Statements

December 31, 2019

 

(expressed in thousands of U.S. dollars unless otherwise indicated)

13.  Other Liabilities

 

As a part of the September 2018 public offering, we sold 13,062,878 warrants priced at $0.01 per warrant. Two warrants are redeemable for one Common Share of the Company’s stock at a price of $1.00 per full share. Because the warrants are priced in US$ and the functional currency of the Ur-Energy Inc. is C$, this created a derivative financial liability. The liability created and adjusted quarterly is a calculated fair value using the Black-Scholes technique described below as there is no active market for the warrants. Any income or loss is reflected in net income for the period. The initial valuation at the time of the offering was $2.212.  The revaluation as of December 31, 2019 resulted in a gain of $524 for the period ended December 31, 2019 which is reflected on the statement of operations.  The Black-Sholes calculations were based on the current market price, the remaining life to expiration, volatility ranging from 52.0% to 61.5% and a risk-free interest rate which ranged from 1.5% to 1.7%.  In addition, as the liability exists in the Canadian parent company, both the liability and the gain or loss are subject to fluctuations in the exchange rate.

 

14.Shareholders’ Equity and Capital Stock

 

Common share issuances

 

On August 19, 2014, we filed a universal shelf registration statement on Form S-3 in order that we may offer and sell, from time to time, in one or more offerings, at prices and terms to be determined, up to $100 million of our common shares, warrants to purchase our common shares, our senior and subordinated debt securities, and rights to purchase our common shares and/or our senior and subordinated debt securities.  The registration statement became effective September 12, 2014. The 12,921,000 common shares offered in the February 2016 financing were sold for $0.50 per share raising $5.7 million (net of issue costs of $0.8 million) under the shelf registration statement. The registration statement expired in 2017 and was replaced by another shelf registration statement that will be available until August 3, 2020. 

 

We entered into an At Market Issuance Sales Agreement (“At Market Agreement”) with MLV & Co. LLC and B Riley FBR, Inc. (May 27, 2016, as amended August 2017), under which we may, from time to time, issue and sell common shares at market prices on the NYSE American or other U.S. market through the distribution agents for aggregate sales proceeds of up to $10,000,000. During 2016, we sold 164,979 Common Shares under the At Market Agreement at an average price of $0.65 per share for gross proceeds of $108 thousand. After deducting transaction fees and commissions we received net proceeds of $105 thousand.  After deducting all other costs associated with the completion of the agreement and filing the related prospectus supplement, we received $13 thousand. During 2017, we sold 1,536,169 Common Shares under the At Market Agreement at an average price of $0.76 per share for gross proceeds of $1.2 million. After deducting transaction fees, commissions and all other costs associated with the completion of the agreement and filing the related prospectus supplement, we received net proceeds of $1.1 million. The Company did not sell any Common Shares under the At Market Agreement in 2018 or 2019.

 

In September 2018, we completed a US$10 million public offering of Common Shares, which included the offering of 12,195,122 Common Shares and accompanying warrants to purchase up to 6,097,561 Common Shares, at a combined public offering price of US$0.82 per Common Share and accompanying warrant. We also granted the underwriters a 30-day option to purchase up to 1,829,268 additional Common Shares and

94

Table of Contents

Ur-Energy Inc.

Notes to Consolidated Financial Statements

December 31, 2019

 

(expressed in thousands of U.S. dollars unless otherwise indicated)

warrants to purchase up to an aggregate of 914,634 Common Shares on the same terms. The underwriters exercised a portion of their option to purchase additional securities at closing, acquiring 867,756 additional warrants to purchase an aggregate of 433,878 Common Shares. Including the partial exercise of the option, the Company issued a total of 12,195,122 Common Shares and 13,062,878 warrants to purchase up to 6,531,439 Common Shares. This offering was completed under the shelf registration statement.

 

During the year ended December 31, 2019, the Company exchanged 425,038 Common Shares for vested RSUs. In addition, 323,618 stock options were exercised for proceeds of $0.2 million.

 

During the year ended December 31, 2018, the Company exchanged 505,510 Common Shares for vested RSUs. In addition, 496,838 stock options were exercised for proceeds of $0.3 million.

 

During the year ended December 31, 2017, the Company exchanged 447,663 Common Shares for vested RSUs. In addition, 871,717 stock options were exercised for proceeds of $0.5 million.

 

Stock options

 

In 2005, the Company’s Board of Directors approved the adoption of the Company's stock option plan (the “Option Plan”). Eligible participants under the Option Plan include directors, officers, employees and consultants of the Company. Following the May 2017 amendment of the Option Plan, grants of options will vest over a three-year period: 33.3% on the first anniversary, 33.3% on the second anniversary, and 33.4% on the third anniversary of the grant. The term of options remains unchanged.

 

95

Table of Contents

Ur-Energy Inc.

Notes to Consolidated Financial Statements

December 31, 2019

 

(expressed in thousands of U.S. dollars unless otherwise indicated)

Activity with respect to stock options is summarized as follows:

 

 

 

 

 

 

 

 

 

 

 

 

Weighted-

 

 

 

 

 

average

 

  

  

Options

    

exercise price

 

 

 

#

 

$

 

 

 

 

 

 

Balance, December 31, 2016

 

 

9,748,934

 

0.63

 

 

 

 

 

 

Granted

 

 

2,666,644

 

0.69

Exercised

 

 

(871,717)

 

0.62

Forfeited

 

 

(536,178)

 

0.64

Expired

 

 

(1,548,282)

 

0.71

 

 

 

 

 

 

Balance, December 31, 2017

 

 

9,459,401

 

0.70

 

 

 

 

 

 

Granted

 

 

2,182,955

 

0.70

Exercised

 

 

(496,838)

 

0.58

Forfeited

 

 

(275,085)

 

0.72

Expired

 

 

(1,138,821)

 

0.83

 

 

 

 

 

 

Balance, December 31, 2018

 

 

9,731,612

 

0.64

 

 

 

 

 

 

Granted

 

 

2,852,386

 

0.61

Exercised

 

 

(323,618)

 

0.63

Forfeited

 

 

(395,851)

 

0.71

Expired

 

 

(787,946)

 

0.83

 

 

 

 

 

 

Outstanding, December 31, 2019

 

 

11,076,583

 

0.64

 

The exercise price of a new grant is set at the closing price for the stock on the Toronto Stock Exchange (TSX) on the trading day immediately preceding the grant date so there is no intrinsic value as of the date of grant. The fair value of options vested during the year ended December 31, 2019 was $0.5 million.

 

96

Table of Contents

Ur-Energy Inc.

Notes to Consolidated Financial Statements

December 31, 2019

 

(expressed in thousands of U.S. dollars unless otherwise indicated)

As of December 31, 2019, outstanding stock options are as follows:

 

 

 

 

 

 

 

 

 

 

 

 

 

 

 

 

 

 

Options outstanding

 

Options exercisable

 

 

 

 

 

 

Weighted-

 

 

 

 

 

Weighted-

 

 

 

 

 

 

 

 

average

 

 

 

 

 

average

 

 

 

 

 

 

 

 

remaining

 

Aggregate

 

 

 

remaining

 

Aggregate

 

 

Exercise

 

Number

 

contractual

 

intrinsic

 

Number

 

contractual

 

intrinsic

 

 

price

 

of options

 

life (years)

 

value

 

of options

 

life (years)

 

value

 

Expiry

$

 

 

 

 

 

$

 

 

 

 

 

$

 

 

 

 

 

 

 

 

 

 

 

 

 

 

 

 

 

0.84

 

200,000

 

0.4

 

 -

 

200,000

 

0.4

 

 -

 

29-May-20

0.63

 

516,902

 

0.6

 

 -

 

516,902

 

0.6

 

 -

 

17-Aug-20

0.59

 

897,508

 

0.9

 

 -

 

897,508

 

0.9

 

 -

 

11-Dec-20

0.54

 

2,337,434

 

2.0

 

40

 

2,337,434

 

2.0

 

40

 

16-Dec-21

0.75

 

300,000

 

2.2

 

 -

 

300,000

 

2.2

 

 -

 

02-Mar-22

0.54

 

200,000

 

2.7

 

 3

 

132,000

 

2.7

 

 2

 

07-Sep-22

0.66

 

1,769,411

 

3.0

 

 -

 

1,187,174

 

3.0

 

 -

 

15-Dec-22

0.56

 

200,000

 

3.2

 

 -

 

66,000

 

3.2

 

 -

 

30-Mar-23

0.68

 

976,259

 

3.6

 

 -

 

339,859

 

3.6

 

 -

 

20-Aug-23

0.67

 

826,683

 

4.0

 

 -

 

278,351

 

4.0

 

 -

 

14-Dec-23

0.58

 

2,852,386

 

4.8

 

 -

 

0

 

 -

 

 -

 

05-Nov-24

 

 

 

 

 

 

 

 

 

 

 

 

 

 

 

0.64

 

11,076,583

 

3.0

 

43

 

6,255,228

 

2.1

 

42

 

 

 

The aggregate intrinsic value of the options in the preceding table represents the total pre-tax intrinsic value for stock options with an exercise price less than the Company’s TSX closing stock price of CAD $0.76 as of the last trading day in the year ended December 31, 2019, that would have been received by the option holders had they exercised their options as of that date. There were 2,537,434 in-the-money stock options outstanding and 2,469,434 exercisable as of December 31, 2019.

 

Restricted share units

 

On June 24, 2010, the Company’s shareholders approved the adoption of the Company’s restricted share unit plan (the “RSU Plan”). The RSU Plan was approved most recently by our shareholders on May 2, 2019.

 

Eligible participants under the RSU Plan include directors and employees, including officers, of the Company. Under the terms of the RSU Plan, RSUs vest 100% on the second anniversary of the date of the grant. The RSU Plan also provides for redemption, instead of cancellation, of outstanding RSUs at the date of redemption for retiring directors and executive officers, which is defined as a threshold of combined service and age of 65 years, and a minimum of five years of service to the Company. Upon RSU vesting, the holder of an RSU will receive one common share, for no additional consideration, for each RSU held.

 

97

Table of Contents

Ur-Energy Inc.

Notes to Consolidated Financial Statements

December 31, 2019

 

(expressed in thousands of U.S. dollars unless otherwise indicated)

Activity with respect to RSUs is summarized as follows:

 

 

 

 

 

 

 

 

 

 

Number

 

Weighted

 

 

 

of

 

average grant

 

  

  

RSUs

    

date fair value

Balance, December 31, 2016

 

 

1,273,990

 

0.60

 

 

 

 

 

 

Granted

 

 

541,658

 

0.69

Vested and redeemed

 

 

(575,818)

 

0.69

Forfeited

 

 

(63,878)

 

0.58

 

 

 

 

 

 

Balance, December 31, 2017

 

 

1,175,952

 

0.65

 

 

 

 

 

 

Granted

 

 

470,756

 

0.71

Vested and redeemed

 

 

(621,092)

 

0.63

Forfeited

 

 

(40,120)

 

0.57

 

 

 

 

 

 

Balance, December 31, 2018

 

 

985,496

 

0.67

 

 

 

 

 

 

Granted

 

 

713,106

 

0.61

Vested and redeemed

 

 

(542,674)

 

0.68

 

 

 

 

 

 

Outstanding, December 31, 2019

 

 

1,155,928

 

0.65

 

As of December 31, 2019, outstanding RSUs are as follows:

 

 

 

 

 

 

 

 

 

 

Number of

 

Remaining

 

Aggregate

 

 

outstanding

 

life

 

intrinsic

Grant date

 

RSUs

 

(years)

 

value

 

 

 

 

 

 

$

August 20, 2018

 

225,774

 

0.64

 

126

December 14, 2018

 

217,048

 

0.96

 

122

November 5, 2019

 

713,106

 

1.85

 

399

 

 

 

 

 

 

 

 

 

1,155,928

 

1.40

 

647

 

Warrants

 

The warrants outstanding at December 31, 2017 were issued in Canadian dollars and have been converted to their US$ equivalent for presentation purposes. The warrants were issued in conjunction with a now repaid loan facility with RMB Australia Holdings.

 

98

Table of Contents

Ur-Energy Inc.

Notes to Consolidated Financial Statements

December 31, 2019

 

(expressed in thousands of U.S. dollars unless otherwise indicated)

On September 25, 2018, the Company issued 13,062,878 warrants to purchase 6,531,439 of our Common Shares at $1.00 per full share (see note 13). The following represents warrant activity during the year ended December 31, 2019:

 

 

 

 

 

 

 

 

 

 

Number

 

Number of

 

 

 

 

of

 

shares to be issued

 

Per share

 

    

warrants

    

upon exercise

    

exercise price

Outstanding, December 31, 2016

 

5,844,567

 

5,844,567

 

1.02

 

 

 

 

 

 

 

Outstanding, December 31, 2017

 

5,844,567

 

5,844,567

 

0.97

 

 

 

 

 

 

 

Granted

 

13,062,878

 

6,531,439

 

1.00

Expired

 

(5,844,567)

 

(5,844,567)

 

0.97

 

 

 

 

 

 

 

Outstanding, December 31, 2018

 

13,062,878

 

6,531,439

 

1.00

 

 

 

 

 

 

 

Outstanding, December 31, 2019

 

13,062,878

 

6,531,439

 

1.00

 

As of December 31, 2019, outstanding warrants are as follows:

 

 

 

 

 

 

 

 

 

 

 

 

 

 

Remaining

 

Aggregate

 

 

Exercise

 

Number

 

contractual

 

Intrinsic

 

 

price

 

of warrants

 

life (years)

 

Value

 

Expiry

$

 

 

 

 

 

$

 

 

1.00

 

13,062,878

 

1.7

 

 -

 

25-Sep-21

 

Share-based compensation expense

 

Stock-based compensation expense was $0.8 million, $0.9 million and $0.9 million for the years ended December 31, 2019,  2018 and 2017, respectively.

 

As of December 31, 2019, there was approximately $1.5 million of total unrecognized compensation expense (net of estimated pre-vesting forfeitures) related to unvested share-based compensation arrangements granted under the Option Plan and $0.6 million under the RSU Plan. The expenses are expected to be recognized over a weighted-average period of 2.3 years and 1.6 years, respectively.

 

Cash received from stock options exercised during the years ended December 31, 2019,  2018 and 2017 was $0.2 million, $0.4 million, and $0.5 million, respectively.

 

99

Table of Contents

Ur-Energy Inc.

Notes to Consolidated Financial Statements

December 31, 2019

 

(expressed in thousands of U.S. dollars unless otherwise indicated)

Fair Value Calculations

 

The initial fair value of RSUs, options and warrants granted during the years ended December 31, 2019,  2018 and 2017 was determined using the Black-Scholes option pricing model with the following assumptions:

 

 

 

 

 

 

 

 

2019

 

2018

 

2017

 

 

 

 

 

 

Expected option life (years)

3.68

 

3.74-3.79

 

3.73-3.74

Expected warrant life (years)

 -

 

3.00

 

 -

Expected volatility

59.00%

 

54-57%

 

56-57%

Risk-free interest rate

1.60%

 

1.9%-2.2%

 

1.0%-1.6%

Expected dividend rate

0%

 

0%

 

0%

Forfeiture rate (options)

6.2%

 

5.8%-6.0%

 

5.3%-6.0%

Forfeiture rate (warrants)

 -

 

0%

 

 -

Forfeiture rate (RSUs)

4.8%

 

5.5-5.9%

 

6.1%

 

The Company estimates expected volatility using daily historical trading data of the Company’s common shares, because this is recognized as a valid method used to predict future volatility. The risk-free interest rates are determined by reference to Canadian Treasury Note constant maturities that approximate the expected option term. The Company has never paid dividends and currently has no plans to do so.

 

Share-based compensation expense is recognized net of estimated pre-vesting forfeitures, which results in recognition of expense on options that are ultimately expected to vest over the expected option term. Forfeitures were estimated using actual historical forfeiture experience.

 

The fair value used for each RSU issued in 2019 was CAD$0.79. The fair value used for each RSU issued in 2018 ranged from CAD$0.91 to CAD$0.93.  For 2017, the fair value was CAD $0.90. Each of the issuance prices was the closing price of our Common Shares on the TSX as of the trading day immediately preceding the grant date.

 

15.Sales

 

Revenue is primarily derived from the sale of U3O8 to domestic utilities under contracts or spot sales.

 

100

Table of Contents

Ur-Energy Inc.

Notes to Consolidated Financial Statements

December 31, 2019

 

(expressed in thousands of U.S. dollars unless otherwise indicated)

Revenue consists of:

 

 

 

 

 

 

 

 

 

 

Year ended December 31,

 

2019

 

2018

 

$

    

 

    

$

    

 

Sale of produced inventory

 

 

 

 

 

 

 

Company A

7,483

 

23.2%

 

 -

 

0.0%

Company B

2,406

 

7.5%

 

 -

 

0.0%

Company C

 -

 

0.0%

 

237

 

1.0%

 

9,889

 

30.7%

 

237

 

1.0%

Sales of purchased inventory

 

 

 

 

 

 

 

Company B

3,525

 

10.9%

 

 -

 

0.0%

Company D

10,848

 

33.6%

 

15,636

 

66.5%

Company E

7,990

 

24.8%

 

7,580

 

32.3%

 

22,363

 

69.3%

 

23,216

 

98.8%

 

 

 

 

 

 

 

 

Total sales

32,252

 

100.0%

 

23,453

 

99.8%

 

 

 

 

 

 

 

 

Disposal fee income

 3

 

0.0%

 

43

 

0.2%

 

 

 

 

 

 

 

 

 

32,255

 

100.0%

 

23,496

 

100.0%

 

 

16.  Other Income

 

In June 2018, the Company monetized the present value from portions of agreements with one of our utility customers related to 165,000 pounds of U3O8 to be delivered in 2021. The Company received proceeds of $3.5 million when the transaction was executed. No comparable transactions occurred in 2019.

 

 

101

Table of Contents

Ur-Energy Inc.

Notes to Consolidated Financial Statements

December 31, 2019

 

(expressed in thousands of U.S. dollars unless otherwise indicated)

17.  Supplemental Information for Statement of Cash Flows

 

Cash per the Statement of Cash Flows consists of the following:

 

 

 

 

 

 

As at

 

December 31, 2019

 

December 31, 2018

 

$

 

$

Cash and cash equivalents

7,752

 

6,372

Restricted cash

7,463

 

7,458

 

 

 

 

 

15,215

 

13,830

 

 

18.Financial instruments

 

The Company’s financial instruments consist of cash and cash equivalents, accounts receivable, restricted cash, deposits, accounts payable and accrued liabilities and notes payable. The Company is exposed to risks related to changes in foreign currency exchange rates, interest rates and management of cash and cash equivalents and short-term investments.

 

Credit risk

 

Financial instruments that potentially subject the Company to concentrations of credit risk consist of cash and cash equivalents and restricted cash. These assets include Canadian dollar and U.S. dollar denominated certificates of deposits, money market accounts and demand deposits. These instruments are maintained at financial institutions in Canada and the U.S. Of the amount held on deposit, approximately $0.6 million is covered by the Canada Deposit Insurance Corporation, the Securities Investor Protection Corporation or the U.S. Federal Deposit Insurance Corporation, leaving approximately $14.6 million at risk at December 31, 2019 should the financial institutions with which these amounts are invested be rendered insolvent. The Company does not consider any of its financial assets to be impaired as of December 31, 2019.

 

Market risk

 

Market risk is the risk to the Company of adverse financial impacts due to changes in the fair value or future cash flows of financial instruments as a result of fluctuations in interest rates and foreign currency exchange rates.

 

Interest rate risk

 

Financial instruments that expose the Company to interest rate risk are its cash equivalents, deposits, restricted cash and debt financings. The Company’s objectives for managing its cash and cash equivalents are to maintain sufficient funds on hand at all times to meet day to day requirements and to place any amounts considered in excess of day to day requirements on short-term deposit with the Company's financial institutions so that they earn interest.

102

Table of Contents

Ur-Energy Inc.

Notes to Consolidated Financial Statements

December 31, 2019

 

(expressed in thousands of U.S. dollars unless otherwise indicated)

 

Currency risk

 

The Company maintains a balance of less than $0.2 million in foreign currency resulting in a low currency risk.

 

Sensitivity analysis

 

The Company has completed a sensitivity analysis to estimate the impact that a change in interest rates would have on the net loss of the Company. This sensitivity analysis shows that a change of +/- 100 basis points in interest rate would have no impact for the year ended December 31, 2019. The financial position of the Company may vary at the time that a change in interest rates occurs causing the impact on the Company’s results to differ from that shown above.

 

19.Commitments

 

Under the terms of its operating leases for equipment, the Company is committed to minimum annual lease payments as follows:

 

 

 

 

Year ended December 31,

 

$

2020

 

 4

2021

 

 5

2022

 

 3

2023 and thereafter

 

 -

 

 

12

 

Rent expense under these agreements was $0.2 million, $0.2 million and $0.2 million for the years ended December 31, 2019,  2018 and 2017, respectively.

 

103

Table of Contents

Ur-Energy Inc.

Notes to Consolidated Financial Statements

December 31, 2019

 

(expressed in thousands of U.S. dollars unless otherwise indicated)

Principal payments required under debt agreements are as follows:

 

 

 

 

Year ended:

    

 

31-Dec-20

 

 -

31-Dec-21

 

5,333

31-Dec-22

 

5,646

31-Dec-23

 

1,462

 

 

12,441

 

Off Take Sales Agreements

 

As of December 31, 2019, we continue to have off take sales agreements with various U.S. utilities. These agreements were completed between 2015 for deliveries between 2020 and 2021 as follows: 

 

 

 

 

SUMMARY OF OFF TAKE SALES AGREEMENTS

Production Year

Total Pounds Uranium Concentrates Contractually Committed

Expected revenue from current contracts

2020

200,000 pounds

$ 8,300

2021

25,000 pounds

$ 1,306

 

104